封面新闻记者 张越熙
3月15日晚,央视“3·15”晚会曝光了“漂白鸡爪”问题,四川省蜀福香食品有限责任公司被点名,该食品企业是四川零食品牌“满山馋”的供应商,与辉同行直播间曾多次带货。
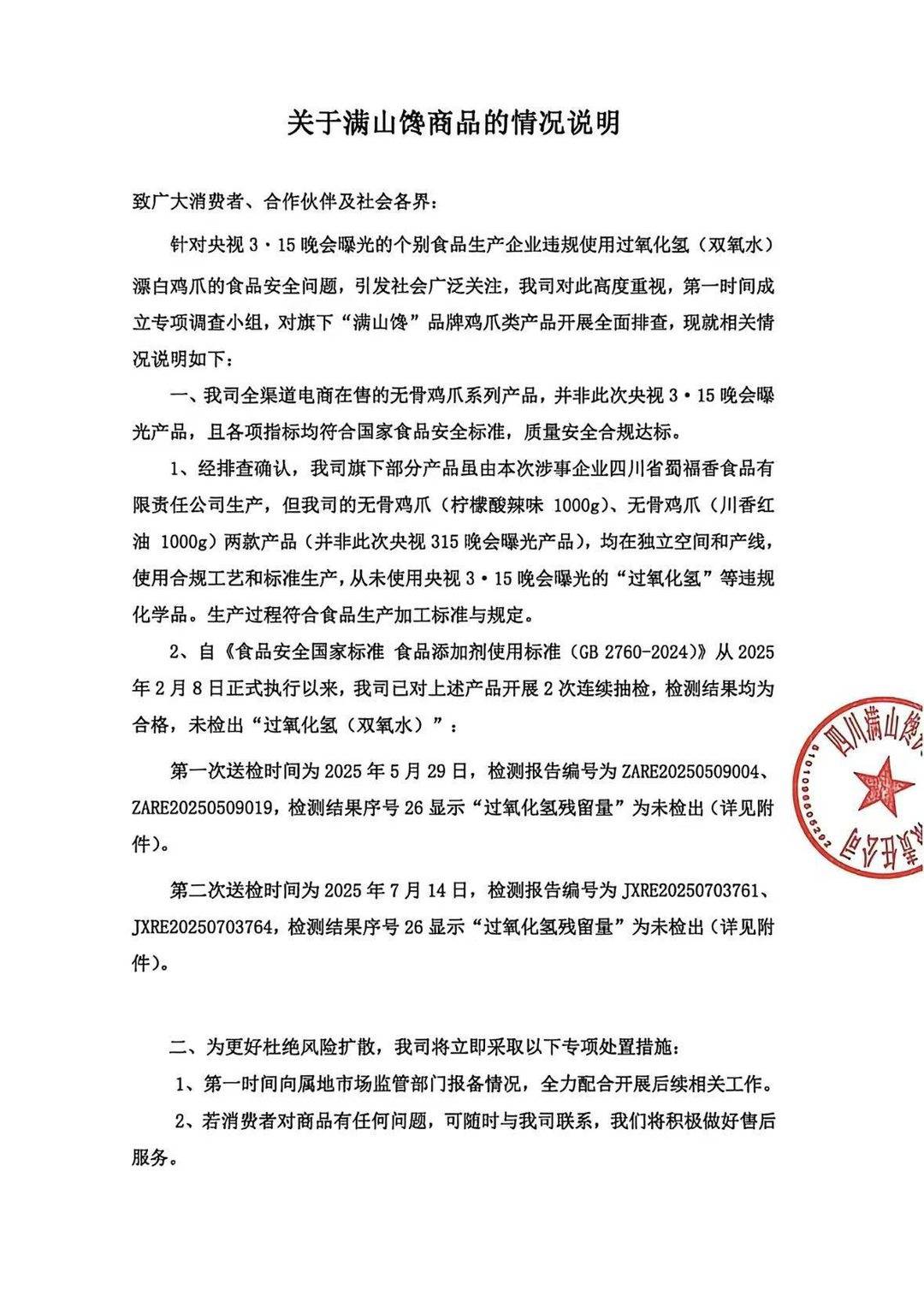
图:满山馋情况说明3月16日,满山馋公司发布商品情况说明,表示旗下全渠道电商在售的无骨鸡爪系列产品,并非此次央视“3·15”晚会曝光产品,各项指标均符合国家食品安全标准。
满山馋公司在情况说明中称,针对央视“3·15”晚会曝光的“漂白鸡爪”问题,该公司第一时间对旗下“满山馋”品牌鸡爪类产品开展全面排查,该公司全渠道电商在售的无骨鸡爪系列产品,并非此次央视3·15晚会曝光产品,且各项指标均符合国家食品安全标准,质量安全合规达标。
经排查确认,该公司旗下部分产品虽由被央视点名的四川省蜀福香食品有限责任公司生产,但该公司的两款无骨鸡爪产品(并非此次央视“3·15”晚会曝光产品),均在独立空间和产线使用合规工艺和标准生产。
记者注意到,该公司还披露了相关检测报告,两次抽检的检测结果均为合格,未检出“过氧化氢(双氧水)”。该公司表示,已第一时间向属地市场监管部门报备情况,全力配合开展后续相关工作;若消费者对商品有任何问题,可随时与公司联系,公司将积极做好售后服务。

据了解,该公司已全面终止与四川省蜀福香食品有限责任公司的全系列产品合作。成都市市场监管局此前通报,已责令蜀福香食品有限责任公司停产停业,并全部查封涉事产品及原料,相关情况正在深入调查中。
与辉同行客服回应称,经核查,所售的满山馋相关商品,并非央视“3·15”晚会曝光商品。
新浪科技公众号
“掌”握科技鲜闻 (微信搜索techsina或扫描左侧二维码关注)










