运营商财经网讯
消费者权益始终行业内外关系的核心要素内容,恰逢一年一度3·15国际消费者权益日来临,运营商财经网对金融各领域存在侵害消费者权益的问题和现象,进行了梳理。来源均出自官方部门发布的公开通报,态度客观公正。针对保险行业,推出了“运营商财经网2026年315保险平台侵犯用户隐私榜榜”。


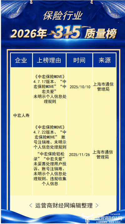
具体来看,在上海市通信管理局2025年发布的多批《关于侵害用户权益行为APP(SDK)的通报》中,多家公司因为旗下不同平台被监管部门,多次点名。
工银安盛人寿的《工银安盛人寿》2.1.6版本;
太平洋寿险的“太享趣”来源微信、“太平洋寿险BBE营运服务平台”来源微信、“太平洋寿险”来源微信;
中宏人寿的《中宏保险MOVE》4.7.17版本、“中宏保险MOVE”来源微信、中宏关爱”来源微信、《中宏保险MOVE》4.7.22版本、“中宏保险轻松录”来源微信
交银人寿的《交银人寿》8.3.1版本;
上述平台因“未明示个人信息处理规则”“未妥善处理用户投诉”“违规收集个人信息”“账号注销难”等违规行为,被上海市通信管理局公开通报。
总的来看,保险公司对旗下互联网平台的管理并不够严谨,互联网产品容易出现侵权问题的确存在,但这并不是保险公司侵犯用户隐私的借口。保险公司被多次公开通报后,也需要加快对平台的整改速度。
(责任编辑:付桢)
新浪科技公众号
“掌”握科技鲜闻 (微信搜索techsina或扫描左侧二维码关注)










