中东战事持续发酵,霍尔木兹海峡的封锁仍未解除,上百艘货轮停滞不前,全球海运公司纷纷“停止中东市场订舱”。
作为 “世界油阀”,霍尔木兹海峡承载全球五分之一的原油海运量,其中沙特、伊拉克、阿联酋、科威特四国90%以上的石油出口需经此通道。如今,战争一起,伊朗以封锁霍尔木兹海峡作为应对美国军事打击的对策,对全球贸易和供应链产生了难以预估的影响。
除了对原油运输带来严重影响之外,该海峡的封闭以及诱发红海问题卷土重来,对集装箱运输市场和干散货运输市场都带来了严重影响,全球供应链再一次陷入风暴旋涡。
霍尔木兹海峡自古就是东西方国家间文化、经济、贸易的枢纽,特别在海湾地区成为世界石油宝库之后,正常情况下日均通航量约为40–100艘。但船舶追踪平台Vortexa数据显示,近日通过霍尔木兹海峡的船舶只有个位数。

不仅如此,自2月28日封锁启动后,已经有多艘商船被袭击,伊朗的官方信息则显示,至3月3日已经有十多艘油轮在该海峡被炮弹击中。此外,3月4日和5日再次出现集装箱船和油轮闯关霍尔木兹海峡期间被炮弹击中的情况。
受封锁影响,数百艘油轮、集装箱船和散货船被迫滞留在海峡两端。而一些停滞抛锚的船舶受到GPS干扰,食物储备也成问题。
这些情况让海运巨头们采取了更加坚决的举措。全球的船公司逐渐从原来的停止接单、安全水域滞航等相对保守的举措,转为停止接单以及在装货物寻找其他方案、在途货物提前在安全港口卸货交接。
马士基发布的最新客户通知显示,随着局势的不断发展,阿联酋、卡塔尔、巴林、科威特、伊拉克和伊朗等几个国家宣布暂时暂停其空域,作为预防措施,航空公司也取消了或改道了穿越该地区的航班。对此,马士基目前仍然暂停接受进出阿联酋、阿曼(塞拉莱除外的所有港口)、伊拉克、科威特、卡塔尔、巴林、沙特阿拉伯(达曼和朱拜勒除外)的货物预订。
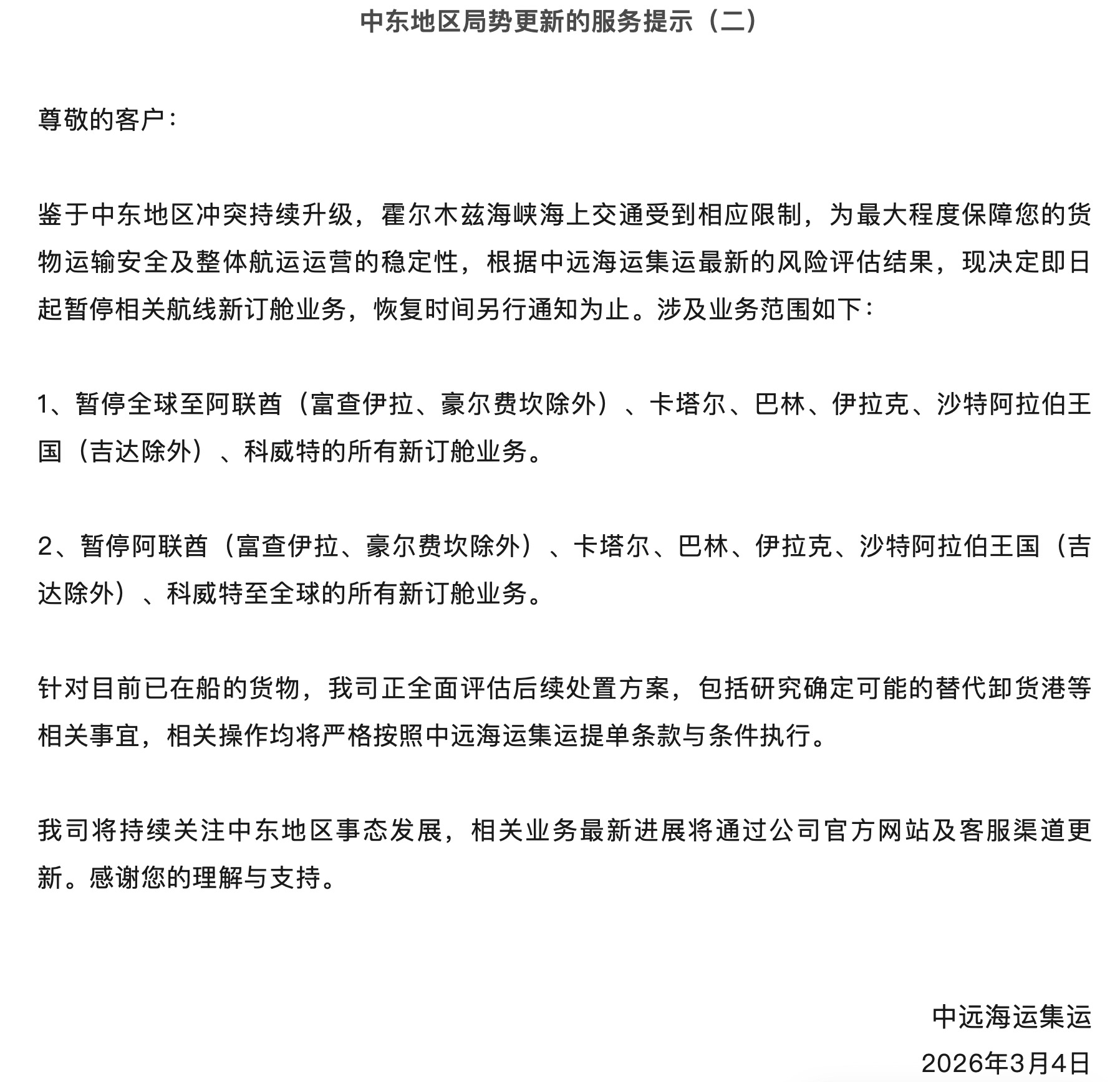
全球运力排名第一的地中海航运MSC近期宣布 “全球至中东新订舱全停,无一例外”。中远海运、赫伯罗特等也均发布了暂停中东相关航线新订舱的通告。

已经在途的货物显然是目前最为棘手的问题。3月3日,MSC宣布涉及中东市场的在途货物提前结束航线,所有货物都将改道到下一个安全卸货港,并在此处交接给客户。3月4日,中远海运也发出类似通知,对于已经在船的货物,后续处置方案可能包括可替代的卸货港。
国际物流平台飞协博发布的信息也显示,此前原本计划驶往阿曼湾和波斯湾的众多船舶,改道至巴基斯坦或印度的临近港口。此外,由于美伊战争爆发之后,红海局势也不稳定,苏伊士运河又与霍尔木兹海峡临近,通常为一条航线,因此,还有不少货轮、油轮直接改道好望角,避开苏伊士运河。
霍尔木兹海峡的控制权一向是国家之间战略博弈的关键,历史上也多次出现伊朗威胁封锁霍尔木兹海峡的事件,但从未被完全、长期的关闭过。而此次,截至目前,霍尔木兹海峡封锁的情况并未发生改变,封锁依然存在。就在昨日,美伊双方仍就海峡控制权问题发布声明,这也意味着后续“咽喉打通”仍存在诸多不确定性。
船舶暂停航行和提前在其他港口卸货已经成为当前最为普遍的应对举措,但这一举措也直接造成了其他港口的拥堵,货主和货代们也开始行动起来,为不知落脚在何处的货物以及骤增的运费寻找解决方案。
海运公司宣布提前在安全港口卸货,但如何从卸货港口运输至最终目的地仍是问题,而且这一方案下海运公司增加了强制性附加费,使得他们的运输成本大幅增加。
面对中途卸货的通知,一些货代服务商们正面临着信息不统一的问题,货物的走向很难找到确定的线路。
“(通知说)3月9日到豪尔费坎港(Khor Fakkan,阿联酋管辖的天然深水港),下一步去哪儿死活问不出来,阿联酋航运说没有接到去吉达港(沙特最大的综合性港口)的通知,但国外的客户转来了一封去吉达港的通知邮件。”一位货代服务商向界面新闻记者表示。
提前卸货之后,货物下一步如何转运成为货主及货代最棘手的问题。“MSC就扔到豪尔费坎港不管了,也不管转运,需要自行处理。”另一位货代服务商表示。他还提到,他的客户要求他们想办法把卸载到阿联酋的货运到沙特,这让这位货代感到十分头疼。
也有货代表示,他们在接到船公司的通知后第一时间通知了客户,客户可以选择改港或者就地提取,如果是就地提货,可以通过陆运运输货物到原本的目的地,或者就地销售。该货代从客户那里获悉,当地的商品正在涨价,货主如果能在当地直接销售反而更赚钱。
在霍尔木兹海峡封锁之后,航运公司基于目前情况纷纷上调运费、增加相应的服务费。MSC在其通知中指出,所有受影响的货物收取每个集装箱800美元的强制性附加费。此外,MSC宣布从2026年4月1日起,在另行通知之前,将收取以下紧急燃油附加费(EFS),收取标准为150美元/标准箱、350美元/冷藏单元。
对于这一情况,有业内人士分析认为,短期市场运价在情绪面与地缘外溢效应带动下,或呈震荡上行走势,中长期仍需重点跟踪航线供需基本面及船公司涨价政策的实际落地情况。上海国际航运研究中心、国际航运研究所副所长郑静文在接受界面新闻采访时也表示,胡塞组织也表示恢复对红海区域的武装打击,红海复航或将再次延后,也为亚欧航线运价提供一定支撑。
还有市场消息显示,多家船司已暂停波斯湾地区相关订舱,现货报价飙升1000-2000美元/FEU,同时额外加收战争附加费甚至高达2000-3000美元/FEU。陆臻表示,鉴于燃料成本上升将影响整体运营成本,上述附加费用预计不仅适用于中东及波斯湾航线,也可能扩展至其他贸易航线。
对于增加的附加费,货主们也表示困难。上述货代服务商称,他们总共有8个柜子,一个柜子需要交800美元的战争附加费,总共是6400美元。因此,一些货代表示,利润还没有运费高,宁愿丢失客户也不接单了。
除了航运的问题外,改道、停泊等因素均导致伊朗周边港口拥堵加剧,这进一步对全球贸易供应链带来了更大的影响。
据物流服务商“运去哪”发布的信息,受局势影响,伊朗附近多个港口选择暂停运营,包括阿联酋迪拜环球港务集团3月1日通知,中东地区最大的人工港、集装箱吞吐量最大港口——杰贝阿里港暂停运营。
截至5日,该港口虽然宣布恢复作业,但因无新增班轮靠泊,仅极个别在港船舶有零星装卸,整体依然陷入停滞状态。其他周边国家港口要么选择暂停运营,要么提升安全等级。根据马士基公布的最新信息,目前仍有少数港口暂停运营。
国际货运服务商JAS中国区首席商务官、欧盟商会物流组副主席陆臻在接受界面新闻采访时表示,预计在短期内,波斯湾地区主要港口将面临不同程度的拥堵压力。此外,随着局势不确定性增加,新加坡、丹戎帕拉帕斯港(Tanjung Pelepas)和巴生港(Port Klang)等亚洲枢纽港口预计将承受更大的转运压力。同时,部分承运人可能暂时停止装载前往波斯湾地区的货物,从而造成瓶颈并产生全球性的连锁反应。
停止订舱、提前卸货、改道运营、港口拥堵、运费剧增等现状下,全球供应链动荡正在加剧。
除海运之外,跨境快递行业受海运及空运影响也大面积暂停运营。近几日,中东多国机场停航、国际航班大面积绕飞,国际快递巨头在该市场的业务大面积暂停。顺丰国际、联邦快递(FedEx)、UPS、DHL等多家公司发布公告称,其在中东多国的国际快递业务暂停/中断或运输时效延长。
顺丰国际官方公告称,公司进出中东地区的国际航班和当地物流资源受到影响,为保障相关方的人身财产安全,从即日起直至另行通知,顺丰将暂停中东多国进出口的国际快递服务和国际电商服务。

德国邮政敦豪集团DHL发布声明,正密切关注伊朗及该地区的最新局势发展,员工的安全始终是我们的首要任务。目前,该地区部分空域已关闭,霍尔木兹海峡的海上通行也已暂停,DHL会根据实际情况为客户及时调整运输路线或提供替代运输方案,即使在短时间通知亦能灵活应对。
郑静文对界面新闻表示,2025年远东-中东航线的货量增长非常大,市场潜力备受期待,但是由于美伊冲突的外溢影响,部分中东港口遭受袭击,中东区域运输风险大幅提升,船企业紧急调整部分航线并征收特别附加费。
她认为,这一情况给供应链市场带来了多重影响,一是远东-中东、欧洲区域航线运价波动加大,短期内或将明显上涨;二是部分区域直航受阻,对于遭受袭击的区域,相关航线面临调整,供应链时间拉长;三是集装箱回流受阻、船舶周转效率降低,不排除引发航线间连锁反应;四是霍尔木兹海峡封锁导致原油价格飙升,也将导致燃油成本上涨。
陆臻也表示,霍尔木兹海峡的封锁最初扰动了区域性的供应链,如今已经迅速蔓延至中东以外地区,并在全球范围内持续加剧,对全球运力配置、港口与航道拥堵情况、运输时效和物流成本产生影响。
还有分析认为,恐慌情绪已蔓延至更广泛的航运市场。霍尔木兹海峡的封锁导致大量亚洲-欧洲航线的集装箱船经停波斯湾港口卸货时被困,有效运力被挤压,进而推高欧线运价预期。不过,具体带来多大的影响,要看封锁时间的长短,如果当地混乱程度升级,后续会进一步蔓延至其他航线。
“掌”握科技鲜闻 (微信搜索techsina或扫描左侧二维码关注)










