新修订的《中华人民共和国对外贸易法》3月1日正式施行,以立法支持外贸数字化发展,推动电子单据普及与电子签名、数字证书国际互认,为外贸转型筑牢法律根基。新法驱动下,外贸行业将呈现数字化、合规化、全链化三大趋势。而法大大作为国内领先的电子签服务商,凭借全球化数字签约、一站式出海合规保障等核心能力,精准契合政策导向,全方位赋能中国企业安心出海,并实现数智化升级。
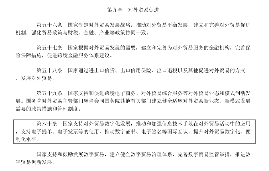
2026年3月1日,新修订的《中华人民共和国对外贸易法》正式施行,其中明确将“支持对外贸易数字化发展”纳入立法范畴,推动和加强信息技术手段在对外贸易活动中的应用,支持电子提单、电子发票等数字化单据使用,推动数字证书、电子签名国际互认,提升对外贸易数字化、便利化水平。

《中华人民共和国对外贸易法》正式施行
这一立法突破的正式实施,为我国外贸数字化转型划定清晰路径、提供坚实法律保障。不仅顺应全球贸易数字化变革趋势,更将激活外贸发展新动能,以法大大为代表的数字信任服务提供商,正凭借深耕多年的技术积累与全球化布局,成为政策落地、行业升级的核心推动者。

限时扫码领取,开启企业出海数字化签约新体验
01、前瞻解读:新法实施,筑牢外贸数字化根基
此次正式施行的新修订《中华人民共和国对外贸易法》,是对外贸行业长期痛点的系统性破局,从法律层面为行业数字化转型扫清障碍,核心价值体现在三大维度。
第一,确立电子单据合法地位,终结纸质依赖。传统外贸高度依赖纸质合同、提单、发票,流程繁琐、成本高、易丢失伪造且存在法律效力争议。新法明确支持电子单据使用,赋予其与纸质单据同等法律效力,从根源上解决外贸全流程线上化合规难题,助力企业降本提效。
第二,瞄准国际互认痛点,打通跨境数字壁垒。跨境贸易中,数字证书、电子签名不被海外认可,是制约效率的核心堵点。新法明确推动其国际互认,助力我国数字信任体系对接国际高标准,降低企业跨境合规成本,让中国企业数字化交易凭证真正 “全球通行”。
第三,强化顶层设计,构建数字化生态。法案将外贸数字化纳入国家战略,覆盖签署、物流、报关、结算全链条,推动各类资源向外贸领域倾斜,加速形成 “政策引导、企业主体、服务商赋能” 的良性生态,推动外贸从规模扩张向质量升级转型。

新《对外贸易法》明确支持对外贸易数字化发展
02、发展预测:三大核心趋势,重塑外贸发展新格局
新法落地后,我国外贸数字化进程将全面提速,未来行业将呈现“数字化、合规化、全链化”三大核心趋势,跨境贸易竞争逻辑进一步重构。
一,电子单据全面普及,全流程数字化成标配。政策加持与成本驱动下,电子合同、电子提单、电子发票将快速替代纸质单据,成为外贸交易主流。中小企业可借助轻量化数字工具实现流程线上化,大幅提效降本、规避纸质单据风险。
二,合规能力成出海核心竞争力,数字信任需求爆发。全球跨境合规要求趋严,数据安全、签署效力、单据合规成为出海“必修课”。随着数字证书、电子签名国际互认推进,全球认可的数字信任服务将成刚需,市场需求快速增长。
三,全链条生态协同,专业服务商价值凸显。外贸数字化是全链条协同,电子签名、物流、报关、支付等服务深度联动,具备全球化合规与全场景方案的数字服务商,将成为企业转型核心伙伴,AI、区块链等技术进一步赋能贸易安全与效率。
03、法大大数智赋能:以可信电子签能力,护航对外贸易
新外贸法的施行,与法大大核心业务高度契合。作为国内领先的电子签解决方案提供商,法大大深耕电子签名、电子存证、合规服务等行业领域十余年,以全栈技术能力打造端到端的数字化签署体验,满足外贸企业多元化转型需求,同时积极展开AI应用落地与全球化发展布局,成为企业出海的重要支撑。

法大大Nota Sign全球签产品核心优势
● 线上化电子签约,全流程省心高效:法大大依托电子签章、区块链存证等技术,实现电子合同、电子提单等签署全程可追溯、不可篡改,法律效力稳固。产品可无缝对接企业ERP、SCRM等系统,实现外贸单据签署、审核、流转全线上化,告别纸质繁琐流程,助力企业降本增效。
● 全球签跨境互认,助力业务通达四海:法大大旗下Nota Sign全球签平台,适配全球超100个国家和地区法规,符合欧盟eIDAS、美国ESIGN Act、新加坡《电子交易法》等国际标准,真正实现电子签名全球互认,契合跨境互认新规。
● 出海合规保障,一站式专业守护:法大大严格遵循GDPR、CCPA/CPRA、PIPL等全球主流数据法规,依托分布式数据中心保障数据安全与主权,支持多语言跨境签署。平台已通过 ISO/IEC 27001、ISO/IEC 27701权威管理体系认证,并完成SOC 2 Type 1审计,以全链路合规能力,一站式解决企业出海合规难题,切实降低跨境交易风险。
新《中华人民共和国对外贸易法》的施行,标志着我国外贸数字化进入“立法护航、全面提速”的新阶段,也为数字信任产业带来了广阔的发展空间。法大大将始终紧跟政策导向,持续深耕外贸数字化场景,不断升级产品与服务,助力更多出海企业打破跨境壁垒、降低合规成本、提升交易效率,为我国外贸高质量发展注入数字动能,与行业共同拥抱外贸数字化的新未来。
翻译
搜索
复制
申请创业报道,分享创业好点子。点击此处,共同探讨创业新机遇!
“掌”握科技鲜闻 (微信搜索techsina或扫描左侧二维码关注)










