运营商财经网 张运迪/文
前不久,泉州银行收到了史上最高罚单,因多项违法事实被监管处罚625万,吸引了市场关注。

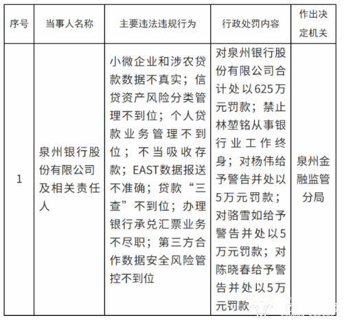
具体来看,泉州银行因小微企业和涉农贷款数据不真实,信贷资产风险分类管理不到位,个人贷款业务管理不到位,不当吸收存款,EAST数据报送不准确,贷款“三查”不到位,办理银行承兑汇票业务不尽职,第三方合作数据安全风险管控不到位的违法违规行为,被泉州金融监管分局决定合计处以625万元罚款。
与此同时,4名相关责任人被处罚。其中,责任人林堃铭处罚最重,被禁止从事银行业工作终身;杨伟、骆雪如、陈晓春三人则被警告并处以5万元罚款。

从处罚内容来看,此次暴露的问题涉及数据报送、存贷款管理、票据承兑、第三方合作等银行经营的多个关键环节,反映出泉州银行在内控体系建设和风险管理方面仍存明显短板。
值得注意的是,相关违规行为或许在该行内部已存在较长时间。运营商财经网梳理发现,此次被罚的骆雪如,曾在2021年前担任泉州银行莆田分行行长;陈晓春则曾任泉州鲤城浮桥社区支行行长。这也意味着,部分问题早在基层分支行阶段埋下隐患。
值得一提的是,就在去年泉州银行刚刚完成了一轮重要的人事更迭。去年9月,该行原行长江文鹏正式出任该行董事长;年底,新任行长李明钦的任职资格也获得监管核准。两人均兼具大行与股份行背景,被视为带有改革与整顿使命的新阵容。
另外,目前摆在江文鹏、李明钦面前的不仅有合规整改的紧迫任务,还有经营压力。数据显示,2025年前三季度,泉州银行实现营业收入24.0亿元,同比下滑12.5%;归母净利润更是同比大跌23.03%。
运营商财经网金融部主任刘庆表示,如何在内控重建与业绩承压之间找到平衡,将成为这对“新搭档”的首要难题。运营商财经网将持续关注该行后续动态。
(责任编辑:张运迪)
“掌”握科技鲜闻 (微信搜索techsina或扫描左侧二维码关注)










