百度已在十年前投资入股。
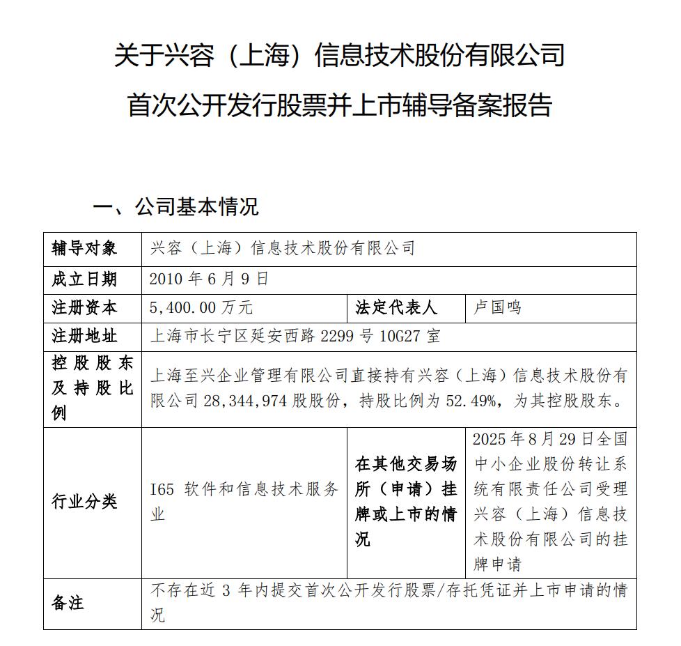
近日,上海证监局受理了兴容(上海)信息技术股份有限公司(以下简称“兴容信息”)提交的首次公开发行股票并上市辅导备案的申请,辅导机构为国泰海通。
来源:证监会官网截图


兴容信息要客户群体为快消行业以及连锁餐饮行业等线下门店以及电信运营商。值得注意的是,在兴容信息的股东序列中,不仅有百度、众晖投资、达晨财智等机构,还出现了海底捞的身影。在开启辅导备案之前,兴容信息已在新三板披露公开转让说明书,并已经进行到第三轮问询。夫妻档创业十六年,正式启动IPO2010年,卢国鸣与倪佳音在上海创立兴容信息,为企业提供IT基础架构服务。由于身处幕后,很多消费者对其并不熟悉,但包括海底捞、丝芙兰、星巴克、优衣库、中国电信等,都曾在线下门店里使用过兴容信息提供的软硬件服务。例如,2011年,海底捞全面推行iPad点餐系统,这一点也成了当时海底捞的创新名片。而iPad 点单对数据传输的稳定性要求比较高,网络的任何中断都会导致餐厅翻台率下降甚至停业。不过,这么多年,海底捞门店智慧系统一直稳定运行,背后正式兴容信息提供的统一IT基础架构服务。如今的市场上,连锁餐饮店的智慧建设早已不断迭代,自助点餐、第三方电子支付、送餐机器人以及各种终端和设备,都离不开IT基础设施。兴容信息能够及早进入市场,或受益于创始人卢国鸣近三十年的IT从业经验。据悉,卢国鸣刚过51岁,自1998年在上海书城担任IT工程师开始,就在IT行业深耕,先后在上海多家企业历练。随着业内口碑上升,兴容信息的客户群体越来越庞大,已经将业务触角伸到零售餐饮、商业地产、智能制造、物流仓储、医疗机构、企业办公、政府机构、金融证券、教育培训等不同场景。兴容信息如今的业务体系已强化为按需为企业提供线下场景的 IT 基础架构服务:包括网络基础架构、IOT 物联网、网络安全服务、场景服务、SD-WAN 软件定义网络构架、边缘计算等产品及服务。业绩方面,兴容信息在2023年、2024年及2025年前8个月,营业收入分别为1.57亿元、2.88亿元及1.64亿元;净利润分别为429.87万元、2024.05万元及1556.64万元。此外,据公开文件,2023年、2024年及2025年前2个月,兴容信息前五大客户销售收入占营业收入的比例分别为46.56%、78.04%和63.05%,客户集中度相对较高。其中海底捞一直稳居第二大客户,分别贡献收入1581.4万元、2004.25万元及220.57万元,营收占比分别为10.10%、6.97%及12.41%。据官网信息显示,兴容信息如今将AI标签深入到全部业务模块,其产品包括AI企业解决方案、AI节能解决方案、AI商业解决方案和AI安全解决方案。这种变化来自于客户对AI落地需求的深刻理解。在这轮AI浪潮兴起时,卢国鸣就带头执行“千行百业落地为王”的策略,即将AI技术真正应用到生活与工作场景中,并以此来进行决策优化和效率提升。因此,兴容信息将自己定位为人工智能基础 IT 架构和人工智能经营管理等企业人工智能 IT 建设解决方案服务商。
来源:兴容信息官网截图


在辅导备案获受理之前,即2025年8月,兴容信息在新三板进行挂牌审核,并在2025年11月收到了第三轮问询函。如今兴容信息的审核状态为终止审核,不排除其最初准备北交所上市的计划。海底捞斥资500万入股,百度已投资十年兴容信息谋划上市,也与其和背后投资人的上市对赌有关。据悉,兴容信息创立至今已经完成多轮融资。2016年初,兴容信息新一轮增资由百度、众晖资本、杭州金杭等机构认缴,其中百度在出资后成为形容信息第四大股东,并一直持股至今。此后,张江火炬、合创资本、槿桦投资、信达投资、上市公司报喜鸟名下投资机构浚泉信、达晨财智等机构纷纷入股和增持。值得注意的是,在2023年7月,兴容信息的第十二次股权转让中,股东苟轶群将其持有的兴容有限 0.5353%股权,对应注册资本 15.1656 万元,转让予张凡,转让价款为 500 万元。而张凡为当时海底捞董事,2024年10月,张凡将这部分股权以同样的价格转让给了海底捞。随着海底捞受让张凡所持股份,兴容信息完成了上市前最后的股权变动。据兴容信息新三板挂牌审核文件,按海底捞入股时的股价价格,兴容信息的估值为9.34亿元。此外,按照2024年12月,兴容信息与股权投资者签署的《补充协议》,其中约定了兴容信息要在2027年底之前完成上市,上市地点包括但不限于上海证券交易所、深圳证券交易所、北京证券交易所、香港联交所等,但不含全国中小企业股份转让系统,或在前述交易所通过借壳上市、被上市公司收购或与上市公司进行重大资产重组完成上市。股权结构方面,公司实际控制人为卢国鸣及其配偶倪佳音,卢国鸣持有上海至兴 63.33%的股权,倪佳音持有上海至兴20.67%的股权,两人合计持有上海至兴 84%的股权。卢国鸣及倪佳音通过控制上海至兴间接控制公司 52.49%的表决权,为兴容信息的实际控制人。投资机构中,达晨财智持股13.59%,百度持股3.85%,海底捞持股0.5353%。
来源:兴容信息公开转让说明书


新浪科技公众号
“掌”握科技鲜闻 (微信搜索techsina或扫描左侧二维码关注)










