来源:DeepTech深科技
在癌症治疗的方式中,手术、化疗、放疗等传统手段始终面临“杀敌一千,自损八百”的困境。化疗药物缺乏靶向性,在杀死癌细胞的同时会破坏正常细胞,导致脱发、骨髓抑制等严重副作用;放疗则受限于组织穿透深度,对深层肿瘤疗效不佳,且容易损伤周围健康组织。即使是近年来兴起的靶向治疗和免疫治疗,也面临着肿瘤耐药性、适用人群有限等问题。
癌症化学动力治疗(CDT)是近年来兴起的一种癌症治疗方法。简单来说,肿瘤微环境有一个致命弱点,呈现弱酸性且富含过氧化氢(H₂O₂) 。CDT 疗法正是利用了这一特征,通过向肿瘤内部输送纳米催化剂,将原本无毒的 H₂O₂ 直接转化为毒性极强的活性氧(ROS),以此杀伤肿瘤。这一过程完全依赖肿瘤内源性生化反应,不需要光照、超声波等外部刺激,完美避开了传统光动力、光热治疗穿透性差的短板 。
然而,传统 CDT 疗法始终存在两大短板:它们通常只能制造单一类型的 ROS,要么是羟基自由基 ·OH,要么是单线态氧 ¹O₂,而且很多药物表面积太小,转化毒素的效率不高,导致杀伤力不足以彻底根除癌症。
近日,来自俄勒冈州立大学的研究人员设计并合成了一种名为 Fe(II)-TCPP 的新型金属有机框架 (MOF) 纳米材料,这是首个能在肿瘤微环境中同时、高效产生 ∙OH 和 ¹O₂ 两种活性氧的 CDT 纳米材料,还通过结构设计大幅提升了催化效率,同时做到了只杀癌细胞,不伤害正常细胞。相关文章发表在 Advanced Functional Materials 期刊。
在结构设计上,Fe (II)-TCPP 采用了独特的纳米针状形态。与传统的纳米片、粗纳米棒不同,这种细长尖锐的结构大幅增加了材料的比表面积,让更多催化位点能够暴露在肿瘤微环境中,大幅提升了两种活性氧的产生效率。
为了保证材料的催化活性,研究团队还创新采用了氮气保护的溶剂热法进行合成,成功避免了二价铁(Fe²⁺)被氧化为三价铁(Fe³⁺),确保了催化反应的高效性,这也是该合成方法首次应用于此类金属有机框架材料。
在核心机制上,Fe (II)-TCPP 由二价铁离子(Fe²⁺) 和四羧基苯基卟啉(TCPP) 组装而成,两者分工明确,分别启动两种路径。

Fe(II)-TCPP的合成策略及所得分子结构示意图(来源:上述论文)
二价铁主导“芬顿反应”产 ∙OH。二价铁是芬顿反应的高效催化剂,在肿瘤的酸性、高 H₂O₂ 环境下,能快速把 H₂O₂ 转化为剧毒的羟基自由基(∙OH),直接破坏癌细胞的 DNA、蛋白质。
TCPP 联合二价铁触发“拉塞尔机制”产 ¹O₂。TCPP 的部分羧基基团在肿瘤环境中会被 H₂O₂ 氧化成过氧化物,随后在 Fe²⁺ 的催化下,通过拉塞尔机制产生单线态氧(¹O₂) 。
对比之下,传统的 Cu-TCPP 只能产生 ¹O₂,Fe (III)-TCPP 只能低效产生 ∙OH,而 Fe (II)-TCPP 通过巧妙的结构设计,让两种产毒机制在同一纳米平台上高效运转,实现了 1+1>2 的协同治疗效果。

为了验证这款药物的疗效,研究团队进行了从体外到体内的全方位测试,结果令人振奋。
在体外细胞实验中,研究团队测试了 10 种癌细胞系和 2 种正常细胞系,Fe (II)-TCPP 展现出极强的肿瘤选择性杀伤能力。
在三阴性乳腺癌、肝癌、前列腺癌等恶性程度较高的癌细胞中,该材料能快速产生大量 ∙OH 和 ¹O₂。更令人惊喜的是,Fe (II)-TCPP 对正常的乳腺上皮细胞和肾上皮细胞几乎没有毒性,即使在高浓度下,也不会产生活性氧,细胞存活率保持在 75% 以上。
血液相容性测试进一步证实了其安全性,在 100μg/mL 的高浓度下,Fe (II)-TCPP 的溶血率仅为 4%,低于 5% 的行业安全阈值,为静脉注射治疗奠定了坚实基础。
在体内动物实验中,研究团队选用了三阴性乳腺癌小鼠模型,这是乳腺癌中最恶性、最难治的亚型,缺乏明确的靶向治疗靶点,复发转移率高,一直是临床治疗的硬骨头。
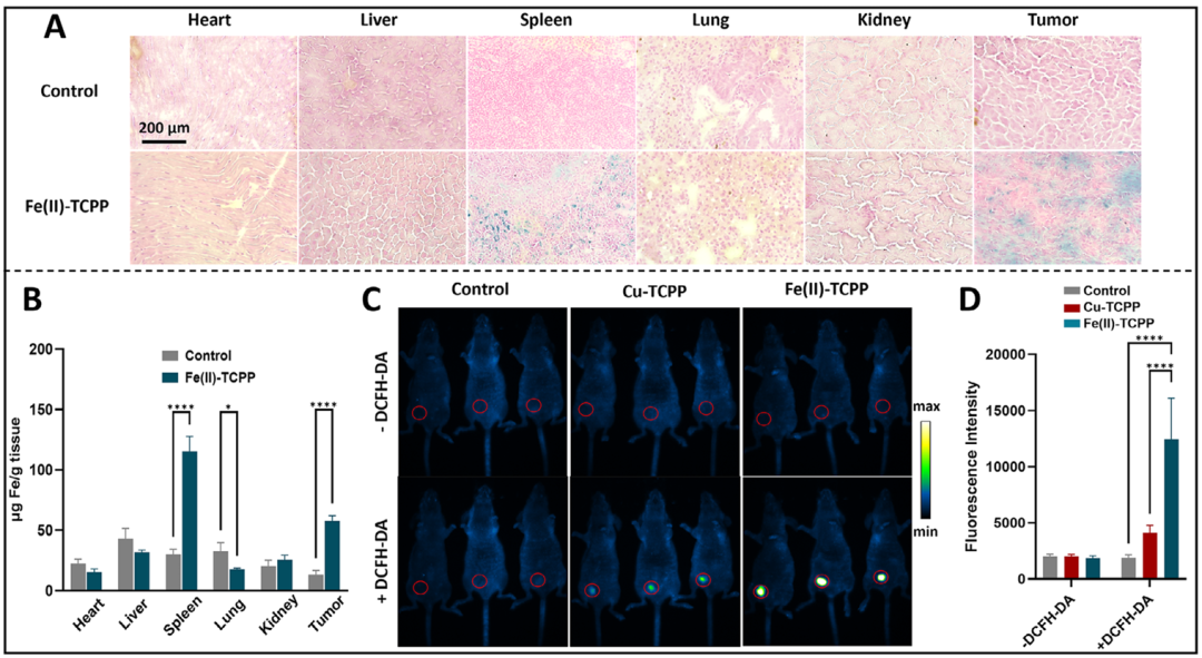
实验结果显示,静脉注射 Fe (II)-TCPP 后,药物能通过肿瘤的高通透性和滞留效应精准聚集在肿瘤部位,几乎不沉积在肝、心、肺、肾等重要器官。治疗 10 天后,所有小鼠的肿瘤均完全消退,瘤内活性氧量达到 Cu-TCPP 治疗组的 3 倍;在长达 40 天的观察期内,该药物实现了 99.5% 的肿瘤抑制率 ,绝大多数小鼠未出现复发。

Fe(II)-TCPP 体内生物分布评价及肿瘤内活性氧检测(来源:上述论文)
除了卓越的疗效,Fe (II)-TCPP 展现出极佳的生物安全性。在整个治疗周期中,小鼠体重平稳,血常规及肝肾功能指标一切正常 。病理切片显示,心、肝、脾、肺、肾等重要器官均未发现任何损伤,真正做到了只杀瘤,不伤身。
据悉,在对人体进行试验之前,研究团队计划评估该疗法对各种癌症类型,包括侵袭性胰腺癌的治疗效果,以证明其对不同恶性肿瘤的广泛适用性。
参考链接:
1.Wang, C., et al. "Structurally Engineered Ferrous Metal–Organic Framework as a Chemodynamic Therapy Nanoagent for Concurrent Hydroxyl Radical and Singlet Oxygen Generation." Advanced Functional Materials, 2026. DOI: 10.1002/adfm.202529194.
运营/排版:何晨龙
“掌”握科技鲜闻 (微信搜索techsina或扫描左侧二维码关注)










