运营商财经网 张运迪/文
日前,厦门农商行因相关违法行为被开出605万元大额罚单,吸引了市场关注。

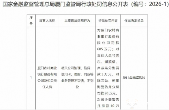
具体来看,厦门农商行此次因相关公司治理、信贷、信用卡、理财、同业等业务管理不审慎、不到位,被罚款605万元。
与此同时,相关责任人陈文勋、柯鹏海受到警告并分别被罚款20万元;黄少毅受到警告并被罚款10万元;马光东、谢滨侨、卢燕燕分别被罚款5万元;杨平宇、李回返分别受到警告。

从处罚事由来看,厦门农商行这张罚单中提及的问题不仅存在于传统的信贷业务领域,更蔓延至信用卡、理财等业务板块,横跨前中后台的多领域违规,显示出其内控体系存在系统性缺陷。
更值得一提的是,此次被处罚的相关责任人中,黄少毅、杨平宇、李回返等人是在短短三年内再次受到监管处罚。
早在2023年5月,厦门农商行因18项违规行为被中国银保监会厦门监管局处以罚款785万元。彼时,时任厦门农商行业务总监黄少毅因“越权指定债券交易,造成重大损失;违规处置违约债券;出具回购承诺”等多项违法行为被处以罚款40万元;杨平宇、李回返等人也被予以警告。
公开信息显示,李回返曾是厦门农商行风险总监,后于2021年3月被内部提拔为该行副行长。
短短三年内,同一家银行接连领受大额罚单,多名责任人“再上榜”,不禁让市场对该行的内控整改善力度产生疑问。目前,厦门农商行董事长是谢滨侨,在该行任职多年,2020年从行长升任为该行董事长。不知道他如何看待该行近年来大额罚单?运营商财经网将持续关注。
(责任编辑:张运迪)
新浪科技公众号
“掌”握科技鲜闻 (微信搜索techsina或扫描左侧二维码关注)










