机器人系统越来越依赖视觉进行感知并与环境交互,因而对高速、低延迟数据链路的需求日益增长。千兆多媒体串行链路通过单条线缆即可实现视频、控制信号和电力的传输,具备高可靠性,是一种极有潜力的解决方案。本文探讨了摄像头在机器人中的应用,分析了摄像头所面临的连接挑战,并阐述了GMSL如何助力实现可扩展、稳健、高性能的机器人平台。
机器人系统越来越依赖先进的机器视觉来感知、导航和与环境交互。随着摄像头数量的增加和分辨率的提升,业界对能够传输和聚合处理实时视频数据的高速、低延迟链路的需求变得空前强烈。
最初为汽车应用开发的千兆多媒体串行链路,正成为适合机器人系统的强大而高效的解决方案。GMSL通过单根线缆同时传输高速视频数据、双向控制信号和电力,具备长距离传输能力、确定性的微秒级延迟和极低的误码率(BER)等优势。它简化了线束,缩小了整体解决方案尺寸,非常适合应用于在动态且通常恶劣的环境中运行的视觉主导型机器人。
在以下篇幅中,我们将讨论摄像头在机器人中的部署位置和应用场景,以及这些应用场景所面临的对数据和连接的挑战,并阐述GMSL如何帮助系统设计师构建可扩展、可靠、高性能的机器人平台。
摄像头在机器人中的应用
作为现代机器人感知系统的核心部件,摄像头赋予机器实时认知和响应周围环境的能力。无论是穿梭于仓库通道的搬运机器人、分拣包裹的机械臂,还是与人类互动的服务型机器人,视觉系统对于自主运行、自动化操作及人机交互都至关重要。摄像头不仅功能多样,形式也各异。根据任务的不同,摄像头被安装在机器人的不同部位,并需定制以适配平台的物理和操作约束(见图1)。
图1. 由GMSL赋能的多模态机器人视觉系统示例自主化
在自主机器人中,摄像头充当机器人的“眼睛”,使机器人能够感知周围环境、避开障碍物,并确定自身在环境中的位置。对于移动机器人,例如送货机器人、仓库穿梭车或农业巡检车,通常会在机器人的边角或边缘放置多个广角摄像头。此类环视系统提供360°感知能力,帮助机器人在复杂空间中导航,避免碰撞。
其他与自主运行相关的应用利用朝下或朝上的摄像头,读取地面、天花板或墙壁上的基准标记。这些标记起到视觉指引的作用,使机器人在工厂或医院等结构化环境中穿行时,能够重新校准位置或触发特定动作。在更先进的系统中,机器人的正面或侧面会放置立体视觉摄像头或飞行时间(ToF)摄像头,用于生成三维地图、估算距离,并帮助进行同步定位与地图绘制(SLAM)。
此类摄像头的位置通常由机器人的大小、机动能力和所需的视场决定。例如,在小型人行道送货机器人上,摄像头可能会隐藏在四个侧面的凹陷面板中。无人机上通常装有前向摄像头用于导航,还有下向摄像头用于降落或目标追踪。
自动化
在工业自动化中,视觉系统帮助机器人快速且稳定地执行重复性或高精度的任务。在这类应用中,摄像头可能安装在机器臂上,靠近夹具或末端执行器,使系统得以精准地对物体进行视觉检查、定位及操作。这对于贴片作业尤其重要,因为准确识别器件或封装的位置与方向是确保操作成功的关键。
有时候,摄像头固定在工作区域上方,例如安装在龙门架或架空轨道上,用以监控传送带上的物品或扫描条形码。在仓库环境中,移动机器人使用前向摄像头检测货架标签、标志或二维码,从而实现动态任务分配或路线变更。
某些检查机器人,特别是基础设施、公用事业或重工业中使用的机器人,其伸缩杆或关节臂上会安装变焦摄像头。通过这些摄像头,机器人能够拍摄焊缝、线缆桥架或管道接头的高清图像。这些任务若由人工手动完成,不仅危险,而且耗时。
人机交互
摄像头在机器人与人类的交互中也发挥着核心作用。在协作制造、医疗健康或服务行业中,机器人需要理解手势、识别人脸,并保持一定的社交存在感。视觉系统使这一切成为可能。
人形机器人和服务机器人通常在其头部或胸部嵌入摄像头,藉此模拟人类的视线,从而实现更自然的人机交互。这些摄像头帮助机器人解读面部表情,保持眼神交流,或跟随目标人物的目光。某些系统使用深度摄像头或鱼眼镜头来跟踪身体运动,或检测是否有人进入共享工作空间。
在协作机器人(cobot)场景中,人类和机器并肩工作,机器视觉用于确保操作安全和提升响应速度。机器人能够观察到靠近的肢体或工具,通过调整自身行为来避免碰撞,或在有人靠得太近时暂停作业。
即使在远程操作或半自主系统中,机器视觉依然至关重要。前置摄像头将实时视频流传输给远程操作员,从而支持实时控制或检查。这些视频流可叠加显示增强现实信息,协助进行远程诊断或培训等任务。
在所有这些领域中,摄像头的安装位置(例如机器人的夹持器、云台、底座或头部)都是一项重要设计决策,取决于机器人的功能、形状和环境。随着机器人系统不断增强能力和自主性,视觉的作用将愈发重要,摄像头的集成也会变得更加复杂且不可或缺。
机器人视觉挑战
在视觉系统成为机器人智能重要支柱的同时,机遇与复杂性也在增长。高性能摄像头解锁了实时感知、精准操控和更安全人机交互等强大的能力,但也对系统架构提出了更高要求。问题不再只是如何高效传输大量视频数据。如今,许多机器人需要在极短时间内基于多模态传感器输入做出决策。与此同时,它们必须在紧凑的机械空间内运行,合理管理功耗,避免电磁干扰(EMI),并在靠近人类的环境中严格确保功能安全。
机器人所处的环境进一步加剧了这些挑战。仓库机器人可能频繁进出冷库,承受剧烈温度波动和冷凝的考验。农业巡检车可能在未铺装的田野间爬行,持续承受振动和机械冲击。医院或公共场所的服务机器人可能会遇到陌生且视觉复杂的环境,必须要能够迅速适应,确保安全地绕过人和障碍物。
利用GMSL解决挑战
GMSL具备独特的优势,能够满足现代机器人系统的需求。凭借高带宽、稳健性和灵活的集成能力,GMSL非常适合动态、任务关键环境中运行的传感器密集型平台。以下特性凸显了GMSL应对机器人领域视觉相关关键挑战的能力。
高数据速率和低延迟
GMSL2™和GMSL3™产品系列支持3 Gbps、6 Gbps和12 Gbps的前向通道 (视频路径)数据速率,覆盖了绝大部分机器人视觉的应用场景。灵活的链路速率使系统设计师能够针对分辨率、帧率、传感器类型和处理要求进行优化(图2)。
对于大多数采用200-300万像素卷帘快门传感器并以60帧每秒(FPS)帧率运行的环视摄像头,3Gbps速率的GMSL链路足矣。3Gbps的GMSL链路也支持其他常见的检测模式,比如ToF传感器,带有点云输出的光检测与测距(LIDAR)单元和传输检测数据或压缩图像式回拨的雷达传感器。
6 Gbps模式通常用于机器人的前向主摄像头。这类摄像头需配备更高分辨率的传感器(通常为800万像素或更高),以支持目标检测、语义理解或标志识别等任务。6 Gbps数据速率既支持提供原始输出的ToF传感器,也支持立体视觉系统,后者从两个图像传感器传输原始输出流,或从集成图像信号处理器(ISP)输出处理后的点云流。目前市场上的许多立体摄像头依赖于6 Gbps数据速率来实现高帧率性能。
在高端应用场景下,12 Gbps链路支持专业机器人使用的1200万像素或更高分辨率的摄像头,满足高精度目标分类、复杂场景分割及远距离感知等先进功能需求。值得注意的是,某些低分辨率的全局快门传感器也需要更高速度的链路,以减少读出时间,并避免在快速拍摄周期中出现运动伪影,这在动态或高速环境中尤为重要。
图2. 传感器带宽范围和GMSL能力GMSL采用频域双工技术来分离前向(视频和控制)与反向(控制)通道,从而实现确定性低延迟双向通信,并且消除数据冲突风险。在所有链路速率下,GMSL都能保持极低的延迟:从GMSL串行器的输入到解串器的输出,累计的延迟通常在几十微秒以内,这对于大多数实时机器人视觉系统来说可以忽略不计。确定性反向通道延迟使得主机能够对摄像头进行精准的硬件触发。此特性对于多个传感器同步采集图像至关重要,同时也支持复杂机器人工作流程中时间敏感的事件驱动型帧触发机制。如果用USB或以太网摄像头要达到这种时序精度,通常需要增加单独的硬件触发线路,导致系统复杂度和布线工作量加大。
小尺寸和低功耗
GMSL的核心价值之一在于能够简化线缆和连接器基座。GMSL本身是一种全双工链路,大多数GMSL摄像头会利用同轴线缆供电(PoC)特性,通过一条细同轴线缆同时传输视频数据、双向控制信号和电力。因此,布线工作大大简化,线缆线束的整体重量显著减轻,体积更小,紧凑或关节式机器人平台中的机械走线也更便捷(图3)。
此外,GMSL串行器是一种高度集成的器件,它将视频接口(如MIPI-CSI)和GMSL PHY整合到单一芯片中。GMSL串行器在6 Gbps模式下的功耗通常在260 mW左右,明显低于其他技术在类似数据速率下的功耗。所有这些特性带来的益处包括:电路板面积缩小,热管理要求降低(通常可省去庞大的散热器),系统整体效率提升,对于电池供电的机器人而言意义尤为重大。
图3. 采用MAX96717的典型GMSL摄像头架构传感器聚合和视频数据路由
GMSL解串器有多种配置可选,支持一个、两个或四个输入链路,便于构建灵活的传感器聚合架构。设计人员可将多个摄像头或传感器模块连接到单个处理器,而无需额外的开关或外部复用,这在多摄像头机器人系统中特别有用。
除了多路输入外,GMSL SERDES还支持一些高级特性,能够在整个系统中智能地管理和路由数据。具体包括:
I2C 和GPIO广播,用于同步配置多个传感器和实现帧同步。
I2C地址别名,避免直通模式下I2C地址冲突。
虚拟通道重分配,允许将多个视频流纯净地映射到片上系统 (SoC)内部的帧缓冲区。
视频流复制和虚拟通道滤波功能,允许将选定的视频数据传送到多个SoC。例如,让同一摄像头数据流同时驱动自动化和交互处理流程,或支持冗余处理路径以增强功能安全性。
安全性和可靠性
最初为汽车高级驾驶辅助系统(ADAS)应用开发的GMSL,在安全性、可靠性和稳健性不容妥协的环境中经过了实际检验。机器人系统,特别是在有人环境中操作或执行关键工业任务的系统,采用同样严苛的高标准也能受益匪浅。
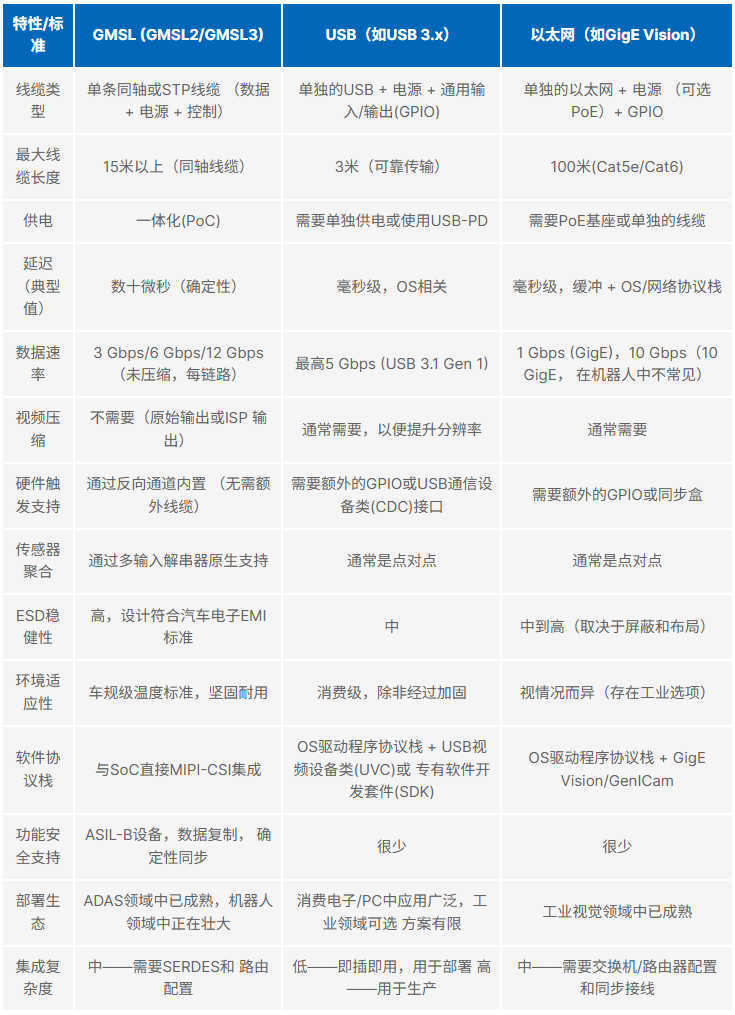
表1. GMSL与USB和以太网的区别:机器人视觉中的接口技术权衡大多数GMSL串行器和解串器可在-40°C到+105°C的温度范围内稳定运行,并内置了自适应均衡功能,可持续监测并根据环境变化调整收发器设置。因此,系统架构师可以灵活地设计机器人,使机器人在极端或波动的温度条件下仍能可靠运作。
此外,大多数GMSL器件符合ASIL-B标准,误码率(BER)极低。在符合要求的链路条件下,GMSL2的典型BER为10-15,而GMSL3凭借强制性前向纠错(FEC)技术,可将BER降低至10-30。如此出色的数据完整性,结合安全认证机制,大大简化了系统级别的功能安全集成。
凭借优越的稳健性,GMSL能够减少停机时间,降低维护成本,提升用户对长期系统可靠性的信心,对于工业和服务机器人领域具有重要意义。
成熟生态
得益于在汽车系统中多年的大量应用,GMSL已发展出一个高度成熟的生态,获得了全球众多合作伙伴的支持。其中包含一整套解决方案,包括评估用和生产级摄像头、计算板、线缆、连接器及软件/驱动支持,所有产品都在严格的实际使用条件下通过了测试和验证。对于机器人开发者而言,借助这一成熟生态,可以缩短开发周期、简化系统集成,并降低从原型设计到量产的门槛。
GMSL与传统机器人视觉连接技术的比较
近年来,GMSL的应用逐渐从汽车行业扩展至其他领域,为高性能机器人系统的开发带来了新的可能性。伴随着机器人视觉技术要求的不断提升,包括更多摄像头、更高分辨率、更严格的同步精度和更恶劣的工作环境,USB和以太网等传统接口在带宽、延迟和集成复杂度方面常常显得力不从心。GMSL提供稳健、可扩展且可直接投入生产的解决方案,正成为许多先进机器人平台的首选升级路径,开始逐步取代USB和以太网。表1围绕机器人视觉设计的关键指标,对这三种技术进行了比较。
结语
随着机器人应用逐步深入更严苛的应用环境,同时应用场景也更加多样化,视觉系统必须持续演进,以支持更多数量的传感器、更大的带宽并确保性能的确定性。传统连接解决方案虽然在开发阶段和某些部署场景中依然重要,但它们在延迟、同步和系统集成方面存在不足,限制了可扩展性。GMSL具备高数据速率、长距离传输能力、集成供电及双向确定性低延迟等优势,为构建可扩展的机器人视觉系统奠定了坚实基础。通过采用GMSL,设计人员可以有效缩短从原型设计到量产的时间,交付更加智能和可靠的机器人,从容应对各种实际应用的挑战。
“掌”握科技鲜闻 (微信搜索techsina或扫描左侧二维码关注)










