得益于锂基电池的高性能,电池驱动的草坪和园艺工具正稳步取代噪音大且污染重的汽油动力工具。为满足对更高功率及更长续航时间的需求,电池组的电压和容量逐步提升。然而,高能量密度和小型化设计给设备设计人员带来重大挑战,其中最为突出的是产品安全性问题。
如今,无论是普通家庭用户还是专业作业人员,都对户外工具的功率输出提出了较高要求,而电池动力设备制造商也对此做出了回应。这些工具的功率输出高得惊人,使用起来极为便捷;房主无需再为储存易挥发的汽油而烦恼。通过快速更换备用电池并充电,续航时间短的问题也轻松得到解决。然而,这个快速发展的行业也并非一片坦途,仍面临电池耐用性和高认证成本等难题。
1 电池组结构
锂锰氧化物(LMO)或锂镍锰钴(NMC)因其高电芯单体电压,成为动力工具电池的首选化学材料。圆柱形电芯单体通过串联连接以达到所需的电池组电压;电芯数量越少,电池组就越轻便、紧凑。要满足高功率需求,就需要增加串联的电芯数量;其数量以“S”后缀表示。常见的电池组配置范围从10 S 到20 S 不等;根据化学材料的不同,对应的标称电压为32 至80 V。随着电芯数量的增加,电芯间电压失配的风险随之上升;这也会造成荷电状态不一致。电压低于平均水平的电芯会削弱整个电池组的性能,而电压过高的电芯通过智能电池监测与电机控制,革新户外
则可能因过充而引发严重安全隐患——这对锂基电池而言尤为危险。因此,高串数电池组需要具备智能调节功能,以防止充电不平衡。
一种方法是让充电器检查电芯电压是否均衡,如果超出范围,充电器就拒绝为电池组充电。这虽然确保了产品安全,却也容易引发用户不满;因为昂贵的电池很快就会沦为搁置在花园棚屋里的门挡,工具也只好闲置一旁——当然,这样一来,电池组的使用寿命确实能因此“大幅延长”。
2 简单可靠
目前已有多种巧妙方案可通过功率互连矩阵和一个或多个DC-DC 转换器,将能量从高电压电芯转移至低电压电芯。这些方案被称为电池管理系统,其中包含功率转换功能。还有一种更为简单的解决方案,即通过功率晶体管和电阻,有选择性地对电压较高的电芯进行部分放电,将多余能量以热量形式耗散。Qorvo 公司的电源应用控制器(PAC)系列电池监测系统(BMS)采用的就是这种方法。每款Qorvo BMS 都具备以下功能:
● 精确测量所有电芯的电压与电流
● 监测电池及内部温度
● 紧急情况下自动切断电池电流
● 在设备闲置时充当电池断开装置
● 通过晶体管与电阻实现主动电芯均衡
每款PAC2xxxx BMS 均可通过内部25 Ω FET 实现电芯电压均衡,其支持电流上限为50 mA(受内部发热限制)。然而,户外工具通常需要更高的均衡电流,因此内部FET 会控制外部晶体管,使其能够处理数百毫安级的电流。图1 展示了一种实现方式,其中内部FET通过电阻器Rf 上的压降使PNP 晶体管导通。
图1 PAC2xxxx BMS利用外部晶体管实现电芯均衡由此,更大的电流流经该PNP 晶体管及其负载电阻,从而对电池组中任意位置的高电压电芯进行部分放电。这种均衡过程既可在工具高负载运行时进行,也可在设备闲置状态下完成。电芯荷电状态的均衡有效延长了设备的运行时间和整体使用寿命。
实现精准的电芯电压均衡依赖于极高精度的电压测量。为此,每款PAC2xxx BMS 均配备一个专用的16 位模数转换器(ADC),专门用于电芯电压测量及安全检测。电池电流测量也需要高精度,以便进行库仑计数,从而计算电池电量和使用寿命;这一任务则由另一个16 位ADC 承担。
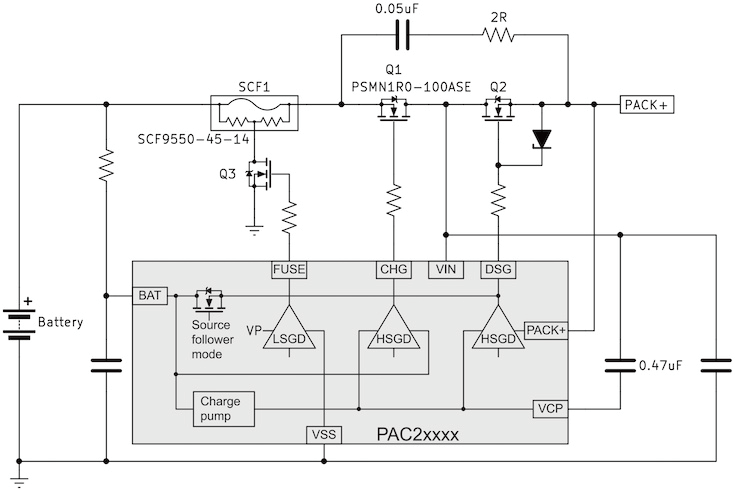
每个Qorvo BMS内部均集成了保护电路和用于驱动外部MOSFET的驱动器,二者协同工作,实现电池断开与断路器功能。图2展示了一个简化原理图,其中包含两个共漏极MOSFET,它们能够分别阻断充电或放电电流,在发生故障时自动切断异常电流,并在闲置时将电池与电源端子断开。在正常充电或放电操作期间,两个MOSFET 均处于导通状态,以将传导损耗降至最低。
图2 PAC2xxxx BMS的电池断开与断路器功能在低功率/ 预充电模式下放电时,充电泵会关闭,同时开启一个内部源极跟随模式的MOSFET。第三个MOSFET 驱动一个可选的自控熔断器(SCF)和/ 或一个发光二极管(LED)或继电器。集成充电泵为高端栅极驱动器供电,从而减少了电路板上的元件数量。
对户外动力设备制造商而言,固件开发是一项巨大的投入,因此在选择BMS 与电机控制方案时,这成为一项关键考量因素。同时,安全性和性能要求也日益严苛。电机控制器必须与BMS 无缝协作,并支持在产品路线图演进过程中复用已有代码。Qorvo 的智能电机控制器正是针对上述挑战而设计,进一步完善了PAC 产品线。
如图3 所示,所有PAC 产品在功能上高度共通。其中,PAC22xxx BMS 与PAC52xx 电机控制器均搭载一颗50 MHz 的Arm Cortex-M0 32 位微控制器内核,配备32 KB 嵌入式闪存和8 KB SRAM。PAC25xxx BMS 与PAC55xxx 电机控制器则采用150 MHz 的Arm Cortex-M4F 32 位微控制器内核,内置浮点运算单元(FPU),并配备128 KB 闪存和32 KB SRAM。
图3 PAC智能BMS与电机控制器功能它们均集成了丰富的外设,包括脉宽调制(PWM)模块和其它定时器、模数转换器(ADC)、多种串行通信接口以及安全功能。每款PAC 均具备业界领先的休眠模式,即使电池组经过数月存放,也能在唤醒后保持满电状态,随时可供使用。
每个PAC 内部的可配置模拟前端(CAFE)包含一个或多个高精度差分与单端可编程增益放大器,用于电流及其它物理量的感测;同时还配备多个功能特定的保护比较器,并配有专用数模转换器(DAC)。这些DAC输出和内部参数会通过多路复用器接入一个ADC,用于定期安全检查。
3 独立于固件运行
BMS 和电机控制器的所有安全功能均可独立于固件进行配置。例如,若电池组电压超过安全阈值而固件因任何原因未能及时响应时,BMS 的安全电路会自动切断断路器MOSFET,从而关闭工具或充电器,保护电池。内部温度监测同样具备此特性。
同样,若BMS 或电机控制器中的电流超出安全限值,PAC 会自动切断电流。部分电机控制器具备可配置的逐周期过流保护功能,能在保护电机免受过流损害的同时,让电机继续运行;此外还提供VDS 感测(DESAT 检测)功能。部分PAC 电机控制器还设有制动和驱动禁用模式,由冗余安全微控制器激活并控制。为进一步确保安全可靠的运行,每款PAC 均内置看门狗定时器;其中PAC2xxxx 和PAC55xx 配备了带独立时钟源的窗口型看门狗定时器。所有安全功能均符合UL/IEC60730 B 类安全标准。为进一步降低风险,加速产品开发和认证流程,Qorvo 提供了B 类预认证固件。
4 设计简约
Qorvo PAC 产品以安全为核心主题,而实现这一理念的关键在于高度集成——这得益于其高压制造工艺。集成式电源管理设计适用于20 V 至160 V 的特定工作电压范围。内部多模式电源管理器的功能包括:
● 电压调节器,用于生成各种内部电压
● 高端栅极驱动器,用于驱动外部功率晶体管
● 开关模式控制器,内置补偿(稳压)反馈回路,支持降压和SEPIC 拓扑
● 自举电源钳位
图4展示了一个典型的BMS 或电机控制器降压电路实施方案,其作用是为内部电路提供稳定的供电。推荐的元件参数已在数据手册和用户指南中明确列出。这种集成化的电源管理方案大幅减少了电路板上的元器件数量,包括DC-DC 控制器IC、反馈补偿元件、隔离式栅极驱动器,以及电压监控器。更重要的是,由此显著缩短了电源转换器的设计与测试周期。
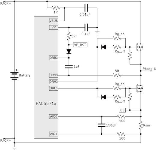
图4 降压电源实现方案应用特定电源驱动器将三相桥式栅极驱动器集成到电机控制器PAC 中。除了外部驱动MOSFET 外,电路板上通常仅需保留栅极电阻以及自举电阻- 电容- 二极管组件。图5 展示了一个典型的半桥驱动配置;即用于驱动无刷直流(BLDC)或永磁同步电机(PMSM)的三个半桥之一。
图5 典型驱动配置示意图(半桥结构)如图4所示的降压转换器为三个低端栅极驱动器供电,而自举电路则为三个高端驱动器供电。请注意,这里存在三个独立的自举电路,每个对应一相,但标记为VP_BST的节点则是共用的(即连接至所有三相)。低阻抗图腾柱式FET 可最大限度地降低驱动器内部的功耗;内置温度传感器则可防止其过热。
脉宽调制(PWM)外设特性包括:
● 多个16 位定时器
● PAC55xx 系列支持高达300 MHz 输入时钟,实现高分辨率
● 灵活的锁存模式与中断机制
● 12位死区时间及互锁发生器
高PWM分辨率有助于获得非常精细的运动控制。对于户外动力工具而言,这并非必需,但对于机器人及类似应用则至关重要。
Qorvo提供梯形和正弦波电机控制固件库,可大幅缩减开发时间及成本。
5 与不同MCU的高度集成性
将针对某一系列微控制器编写的大型代码库迁移至其它平台,可能并非可行之选。然而,通过使用带模拟前端的电机控制驱动器,仍可实现设计简化、成本降低和空间缩减等优势。例如,ACT72350 源自PAC5532,但去除了微控制器。它是一款三相、2 A 源/ 漏电机驱动器,集成了电源管理、CAFE,以及带DAC 的保护比较器。它可与任何微控制器配合使用;既保留现有代码库和熟悉的工具集,又能提供其它PAC 电机控制器的功能优势。
ACT72350 包含一个带集成控制功能的降压转换器,为内部栅极驱动器和线性稳压器供电。第二个降压转换器提供5 V 电压,可为外部微控制器供电。ACT72350具有25 至160 V 的输入电压范围、逐周期电流限制、电压和温度锁定、用于配置和状态监测的SPI 接口,以及休眠、制动和驱动器禁用模式。
6 安全运行与长效使用寿命
PAC智能电池监测器和电机控制器能够确保电池、工具的安全运行及长效使用寿命。精确测量功能可实现电量计算和电池电芯电荷均衡。灵活的PWM 与预认证固件库简化了代码开发流程。
精密放大器、比较器、偏置电路、隔离栅极驱动器、驱动器电源、带相关反馈和补偿组件的PWM 控制器、电压调节器以及电压监测器均从电路板移植到两种类型的集成电路(IC)中。这些IC 无缝协作,极大地简化了电池供电工具的开发流程,降低了风险,加快了开发速度,同时降低了成本和空间占用。
请访问Qorvo 官网,获取数据手册、用户指南、固件库、评估套件、热性能和可靠性数据,以及详细设计示例。
本文所用图片均由Qorvo 提供。
“掌”握科技鲜闻 (微信搜索techsina或扫描左侧二维码关注)










