红杉百度押注,脑机接口第一股要来了

红杉百度押注,脑机接口第一股要来了
2026年02月06日 10:30 投中网

红杉持股8.9362%股,百度持股1.3254%。

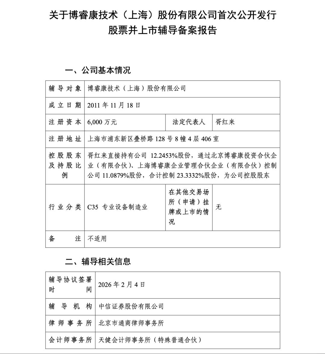
2月4日,脑机接口技术研发商博睿康技术(上海)股份有限公司(下称:博睿康),在上海证监局进行上市辅导备案,辅导机构为中信证券。
来源:证监会官网截图
来源:证监会官网截图
来源:证监会官网截图
值得一提的是,据新华网消息,从实验室里第一束脑电波纹被捕捉,到2025年我国市场规模突破38亿元,脑机接口在中国正完成从“产学研”到“用”的关键一跃。我国“十五五”规划明确提出推动脑机接口成为新的经济增长点,上海、深圳等地直接设立数十亿元规模的脑机接口、脑科学(核心股)专项基金。可以预见的是,在政策支持和市场热情双重作用下,脑机接口或将迎来飞跃式发展。核心团队来自清华,红杉百度松禾都来了事实上,早在1999年,清华大学医学院神经工程实验室便在脑机接口领域展开了探索,而博睿康的核心团队成员便是来自脑机接口全球Top5的清华大学神经工程实验室以及临床神经领域的医疗市场专家。博睿康创始人、董事长胥红来,是清华大学生物医学工程专业的博士,曾在清华大学神经工程实验室工作,并参与了多项重要的科研项目,在脑机接口系统设计研发、微弱信号检测分析等领域有着显著的成就。2011年11月,博睿康正式注册成立,是国内最早涉足脑机接口产业化的公司之一。2015年,随着熔拓资本、既明投资的天使轮融资进入,博睿康加速了脑机接口的产业化进程。天眼查App信息显示,成立至今,博睿康陆续吸引凯风创投、华控基金,中发展启航基金、中发展前沿基金、BV百度风投、红杉中国、松禾资本等机构的7轮融资。其中在2021年3月,博睿康完成过亿元B轮融资,由红杉中国独家领投,这笔融资让博睿康声名大噪。对于这笔投资,红杉资本中国基金合伙人杨云霞表示:“脑机接口技术可用于脑科学、临床医疗、消费电子等诸多领域。尤其是脑疾病的诊断和治疗上,脑机接口有望发挥巨大作用。博睿康团队是国内首个将脑机接口技术产业化的团队,经过十多年发展,公司打破进口垄断,掌握了脑机接口全链条的底层核心技术,产品技术特点清晰,红杉看重其发展潜力。”博睿康最近的一笔融资发生在2025年3月,这次D+轮融资并未披露融资额,投资方包括联新资本、浦东资本、德同资本、元科创投、孚腾资本。目前,胥红来直接持有博睿康12.2453%股份,通过北京博睿康投资合伙企业(有限合伙)、上海博睿康企业管理合伙企业(有限合伙)控制公司 11.0879%股份,合计控制23.3332%股份,为公司控股股东。创始人兼CEO黄肖山紧随其后,持股11.8484%。
来源:天眼查
来源:天眼查
来源:天眼查
已完成36例手术,或成国内首款上市的植入式脑机接口产品在一级市场的支持下,作为国内最早涉足脑机接口产业化的公司之一,博睿康经历了从非侵入式到侵入式、从科研到医疗场景的发展。官网信息显示,博睿康是一家以自主创新的“脑-机接口”技术为核心,专业从事脑-机接口系统相关设备的研发、生产、销售以及技术服务的高新技术企业,致力于为神经科学创新研究和临床神经疾病诊断、治疗与康复研究提供专业、完整的解决方案。博睿康的产品不仅可广泛应用于神经科学、心理学、人因工程、运动学、管理学等科研领域,还可应用于临床神经疾病诊断、治疗与康复工程等临床医学领域。
来源:官网截图
来源:官网截图
来源:官网截图

截至目前,博睿康已累计获得17项技术专利,9个软件著作权,取得医疗器械生产许可证、医疗器械注册证和多个高新技术产品认定证书;相继承担或参与了国家十二五科技支撑计划“脑-机接口中的微弱信息采集技术及产品开发”课题以及科技部十三五重点研发计划 “阿尔兹海默病神经调控及智能康复关键技术和临床应用研究”课题。发展至今,博睿康的主要客户有清华大学、中科院、北师范、北航、浙大、中科技、上海交大、西安交大、南开大学、南京大学等知名院校以及北医三院、宣武医院、华山医院、301医院、中国康复研究中心、清华长庚医院等医疗机构。在2025脑机接口大会上,博睿康研发的脑机接口系统NEO,其全球首个植入式脑机接口多中心注册临床试验已取得重大突破。该试验历时78天,共有32位颈部脊髓受损患者在全国11家医院成功完成了植入手术,且术后无任何器械相关不良反应。此次临床试验的成功,初步证实了硬膜外微创植入路径的安全性和长期使用的可行性。目前,NEO项目正计划向国家药监局提交三类创新医疗器械的注册申请,预计将成为国内首款上市的植入式脑机接口产品。此后,博睿康临床试验继续推进,截至目前,NEO项目已在全国11家医院完成了36例脊髓损伤患者的植入手术。高位截瘫患者董辉在植入NEO系统并经过训练后,不仅能用意念控制气动手套完成抓握,更在神经可塑性原理的作用下恢复了部分自主运动能力,实现了徒手抓握水杯。值得一提的是,2026年初,在马斯克宣布Neuralink计划于今年实现脑机接口设备的大规模量产后,A股脑机接口概念股曾掀起一股涨停潮。未来,无论博睿康与强脑科技,哪家成为脑机接口第一股,都将再次引爆二级市场。

新浪科技公众号
新浪科技公众号

“掌”握科技鲜闻 (微信搜索techsina或扫描左侧二维码关注)

创事记

科学探索

科学大家

苹果汇

众测

专题

官方微博

新浪科技 新浪数码 新浪手机 科学探索 苹果汇 新浪众测

公众号

新浪科技

新浪科技为你带来最新鲜的科技资讯

苹果汇

苹果汇为你带来最新鲜的苹果产品新闻

新浪众测

新酷产品第一时间免费试玩

新浪探索

提供最新的科学家新闻,精彩的震撼图片