LTspice 能让工程师快速绘制并仿真电路原理图。在设计初期,使用理想电路元件往往是梳理设计思路的最佳起点,但电路设计人员后续需要为基础的简易原理图添加更贴合实际的元件模型,以完善设计。
LTspice 内置了丰富的第三方厂商器件模型,要使用这类模型,只需右键点击对应元件,在属性窗口中点击 “选取” 或 “选择” 按钮,从列出的模型中选中即可(见图 1)。
图1. 使用 LTspice 组件库中的 NMOS 模型。对于 LTspice 元件库中未收录的器件,可将外部来源的模型导入软件中使用,具体操作步骤会根据器件类型和模型语法有所不同。
SPICE 模型主要分为两类:一类是通过.MODEL 指令定义电路特性的模型,另一类是通过.SUBCKT 指令定义电路特性的模型,本文将详细说明这两类模型的导入方法。
注:若导入的模型文件经过加密,将难以判断其是基于.MODEL 还是.SUBCKT 指令实现,此时可联系模型供应商寻求技术支持,或在 LTspice 工程师社区论坛发布问题,社区成员或许能提供相关帮助。
本文所有示例文件均包含在可通过此链接下载的 LTspice-importing-third-party-models.zip 压缩包中。
导入.MODEL 指令模型
对于基于.MODEL 指令构建的器件模型,将其导入 LTspice 的操作流程相对简单。.MODEL 指令为单行代码,包含器件名称、器件类型以及该模型的各项参数值,部分模型的代码形式较为简单、理想化,例如:

厂商提供的模型则会更为复杂,例如:

该示例虽为单行代码,但 + 符号是向 LTspice 标识该行是上一行代码的续行。
如需了解更多相关信息及模型参数,可查阅 LTspice 手册中关于.MODEL 指令的帮助主题,在 LTspice 菜单栏中选择 “帮助> LTspice 帮助” 即可打开手册。
直接在原理图中嵌入.MODEL 指令
第一种导入方式是将.MODEL 语句直接嵌入原理图中。要在原理图中添加 SPICE 指令,可从菜单栏选择 “编辑> SPICE 指令”,或直接输入英文句点,打开 “在原理图上编辑文本” 对话框;将.MODEL 语句复制粘贴至输入框,点击确认,再将该文本放置在原理图中即可(见图 2)。
图2. 直接向原理图添加一个 .MODEL 指令。下一步需在原理图中添加对应元件符号,并确保该符号关联到新添加的.MODEL 指令。本示例中以齐纳二极管 1N5244B1 为例,从菜单栏选择 “编辑> 元件”,在列表中选取齐纳二极管,点击原理图完成元件符号放置,此处需选择通用符号,切勿选择 Analog Devices 的专用器件。例如导入运算放大器模型时,应使用 “opamp2” 通用元件符号,而非 AD822 专用符号。
为建立元件符号与.MODEL 指令的关联,右键点击元件的参数值栏 —— 元件首次放置时,默认参数值为占位符 “D”,在 “输入新值” 对话框中输入模型名称即可,本示例中的模型名称为 1N5244B1(见图 3)。
图3.设置元件符号参数值,关联至.MODEL 模型名称可参考压缩包中名为 intrinsic_model_embedded.asc 的原理图,进一步研究该示例。
从文本文件中导入.MODEL 指令
另一种使用.MODEL 指令模型的方式,是将模型信息单独存储在文本文件中。将模型信息独立归档可减少原理图中的内容冗余,对于代码冗长、结构复杂的模型,该方式尤为适用。
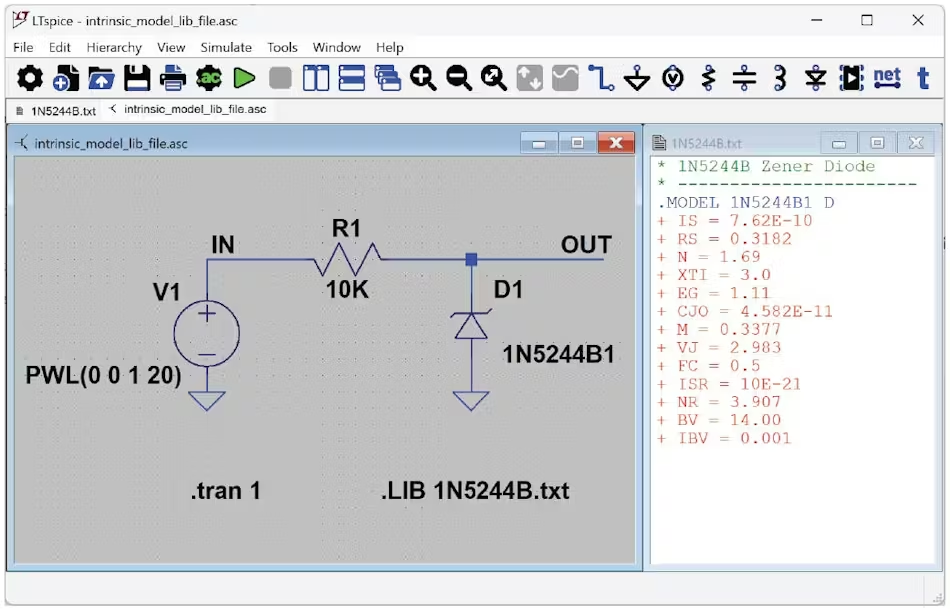
实现这一操作的最简方法是,将模型文本文件与原理图文件放在同一目录下,通过.LIB 指令导入文件内容。添加.LIB 指令时,从菜单栏选择 “编辑> SPICE 指令”,或直接输入英文句点打开对话框即可;若模型文件与原理图文件在同一目录,直接输入.LIB + 文件名即可完成导入,本示例中的文件名为 1N5244B.txt。
按照前文所述方法,建立元件与模型名称的关联,本示例中的模型名称为 1N5244B1(见图 4)。
图 4.使用.LIB 指令从文件中导入模型需注意,文件名与文件内的模型名称可能不同,本示例即为此情况;此外,单个文本文件可包含多条.MODEL 指令,因此在元件参数值中务必填写模型名称,而非文件名。
可参考名为 intrinsic_model_lib_file.asc 的文件,进一步研究该示例。
导入.SUBCKT 模型
将.SUBCKT 模型加入原理图的方法,与前文所述的.MODEL 指令模型导入方法完全一致:既可通过 “编辑> SPICE 指令” 将模型内容以文本形式复制粘贴至原理图,也可通过.LIB 语句将子电路定义文件的内容导入原理图。
但为导入的.SUBCKT 模型放置并关联元件符号的操作,与.MODEL 指令模型的相关步骤略有不同,具体操作将在以下章节详细说明。
为.SUBCKT 模型复用现有器件符号
若.SUBCKT 模型与 LTspice 库中的某一标准器件符号高度匹配,直接将该符号关联到导入的.SUBCKT 模型即可,操作十分简便。
以下将以某一现有原理图为基础,详细说明如何将图中的 Si7884DP NMOS 器件替换为导入的 NXP PSMN2R2-30YLC 模型,该模型为.SUBCKT 格式文件,文件名为 PSMN2R2_30YLC.txt,其头部信息如下:

上述代码中,PSMN2R2-30YLC 为模型名称,其后为引脚名称:漏极(DRAIN)、栅极(GATE)、源极(SOURCE)。引脚名称的顺序至关重要,后续将进一步说明。
由于该模型为 NMOS 器件,直接复用 LTspice 库中的 NMOS 符号最为便捷。输入字母 P(或选择 “编辑> 元件”),在列表中选取 nmos,点击 “放置”,再在原理图中点击,即可完成 NMOS 符号的放置。
图 5 为示例原理图,其中 Q1 已正确关联到导入的.SUBCKT 模型,可见其参数值已被指定为模型名称 PSMN2R2-30YLC。
图 5.使用 LTspice 标准器件符号,关联至导入的.SUBCKT 模型该示例原理图中 Q1 已完成与 PSMN2R2-30YLC 模型的关联,以下详细说明将 Q2 关联至同一模型的步骤,可打开示例原理图 subckt_with_included_symbol.asc,跟随步骤操作。
将.SUBCKT 模型关联至 Q2 时,按住快捷键 Ctrl 并右键点击 Q2,打开元件属性编辑器;将 “参数值” 修改为 PSMN2R2-30YLC,与模型头部的子电路名称保持一致。
重要操作:将器件前缀修改为 X
随后需将器件前缀修改为 X,这是将.SUBCKT 模型关联到器件符号的必要步骤(见图 6),也是导入.MODEL 指令模型时无需执行的额外操作。
图 6.设置器件符号的前缀和参数值,关联至.SUBCKT 模型为确认 LTspice 库中 NMOS 符号的引脚顺序与导入模型一致,可在该对话框中点击 “打开符号” 按钮,打开符号编辑器;选择 “视图 > 引脚表”,即可查看引脚顺序(见图 7),以此确认其漏极、栅极、源极的排列顺序与 PSMN2R2-30YLC 的.SUBCKT 定义一致。
图 7.在符号编辑器中通过引脚表验证器件符号的引脚顺序为.SUBCKT 模型创建新的器件符号
若.SUBCKT 模型无法与现有器件符号匹配,可使用 LTspice 为该子电路自动生成对应的新器件符号。本文配套资源中提供的 LPF.cir 文件为简单示例(见图 8)。
图 8.简易 RC 滤波器的.SUBCKT 模型右键点击.SUBCKT 模型名称 —— 本示例中为 lowpass,选择 “创建符号” 并点击 “保存”,注意将新符号保存至与模型文件相同的目录下(见图 9)。
图 9.为.SUBCKT 模型创建器件符号操作完成后,LTspice 将自动生成一个器件符号,并在软件中直接打开该符号(见图 10)。
图 10.自动生成的全新器件符号从器件符号属性中移除硬编码的模型路径
在 LTspice 中打开新创建的器件符号后,右键点击该符号,选择 “属性> 编辑属性”,删除 “模型文件” 属性中添加的所有路径信息,以提升该符号的可移植性,点击确认后保存即可。
需确保.SUBCKT 模型已被加入原理图,可通过.LIB 指令导入,也可直接将模型文本嵌入原理图,图 11 展示了将.SUBCKT 模块直接嵌入原理图的方法。
图 11.移除硬编码路径信息,提升新器件符号的可移植性编辑新创建的器件符号
生成新器件符号后,可对其进行编辑,使其更贴合模型的功能特性。使用移动工具(按下字母 M 或选择 “编辑> 移动”)可对引脚位置进行简单调整,使其排布更合理。
在原理图中放置新创建的器件符号
确保器件符号文件(.asy 格式)、对应的子电路文件(.cir 格式)与原理图文件(.asc 格式)处于同一目录下。要在原理图中放置新符号,输入字母 P(或选择 “编辑> 元件”)打开元件对话框,在目录下拉菜单中选择 “原理图目录”,从中选取新创建的器件符号即可(见图 12),点击 “放置”,再在原理图中点击,完成符号放置(见图 13)。
图 12.在原理图目录中查找新创建的器件符号
图 13.在原理图中使用新创建的器件符号共享包含自定义符号和模型的仿真文件
与他人共享该类原理图时,需将所有相关文件打包压缩在同一目录下,包括原理图文件(.asc)、器件符号文件(.asy),以及所有通过.LIB 指令导入的文件。
总结
LTspice 中已内置了大量贴合实际的器件模型,而导入第三方模型能让工程师灵活整合各类元件厂商提供的丰富模型。本文介绍的操作步骤,可为工程师搭建可正常仿真、且便于与他人共享的电路原理图提供实操指导。
“掌”握科技鲜闻 (微信搜索techsina或扫描左侧二维码关注)










