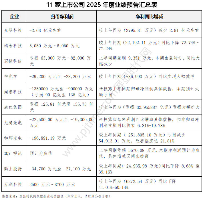
2026年1月30日,光峰科技、鸿合科技、冠捷科技、中光学、闻泰科技、康佳集团、龙腾光电、和辉光电、GQY 视讯、勤上股份、万润科技11家上市公司相继发布2025年度业绩预告或业绩快报。集中呈现了行业调整期内企业的经营态势,也透露出部分企业的突围迹象。

2025年,受行业周期与外部环境双重影响,这11家企业整体业绩承压明显,呈现“盈利面窄、亏损面广、分化加剧”的鲜明特征。盈利企业仅占少数,其中鸿合科技、万润科技2家实现归母净利润为正,但盈利规模大幅缩水——鸿合科技归母净利润同比下降72.74%-77.24%,万润科技同比下降41.01%-60.14%;其余9家企业均陷入亏损,且亏损程度差异悬殊。
具体来看,中光学、和辉光电、龙腾光电通过深化降本增效、优化产品结构,实现亏损同比收窄,经营质量稳步改善;光峰科技、冠捷科技则由上年盈利转为亏损,盈利态势出现反转;康佳集团、闻泰科技遭遇百亿级大额亏损,成为业绩承压最为突出的企业;勤上股份、GQY视讯则延续亏损态势,部分企业亏损幅度进一步扩大。业绩承压的核心原因集中在三大方面:一是行业竞争持续加剧,叠加海外市场需求波动,营收增长乏力;二是原材料价格与企业运营成本居高不下,挤压盈利空间;三是资产减值计提、非经常性损益,以及安世半导体控制权受限、海外仲裁等突发外部事件的冲击,进一步拖累业绩。值得关注的是,行业寒冬中仍有亮点显现,和辉光电全年营收同比增长10.94%,冠捷科技第四季度营收实现环比、同比双增,彰显出部分企业在调整期的经营韧性与边际改善潜力。
光峰科技 2025 年业绩预告:营收 17.09 亿元左右
2026 年 1 月 31 日,深圳光峰科技股份有限公司(证券代码:688007,证券简称:光峰科技)发布 2025 年年度业绩预告。营收方面,经财务部门初步测算,2025 年度预计实现营业收入 17.09 亿元左右。盈利指标方面,预计实现归属于母公司所有者的净利润为 - 2.63 亿元左右,较上年同期减少 2.91 亿元左右;归属于母公司所有者的扣除非经常性损益的净利润为 - 1.29 亿元左右,较上年同期减少 1.61 亿元左右。需要说明的是,本次业绩预告未经注册会计师审计。
回顾 2024 年同期业绩,光峰科技表现如下:营业收入为 24.19 亿元,归属于母公司所有者的净利润为 2795.31 万元,归属于母公司所有者的扣除非经常性损益的净利润为 3213.36 万元,利润总额为 741.71 万元,每股收益 0.06 元。
对于 2025 年业绩变动的主要原因,公告指出,当前公司经营正处于战略调整期,C 端、车载等细分领域竞争激烈,导致毛利率在短期内有所下降,对净利润造成了一定影响。同时,报告期内美国仲裁案件裁决确认的营业外支出,以及参股公司股权价值变动等非经常性事项,也对公司 2025 年度业绩形成了较大压力。
尽管总体盈利承压,光峰科技正积极推进战略落地及业务转型。依托在半导体化合物材料体系、光学技术领域的技术积累与应用探索,公司已初步实现上游核心器件突破。业务层面,2025 年度公司影院业务保持稳健发展态势;创新业务领域,公司发挥核心器件底层生态优势,打造了 AR 眼镜光机与可见光水下激光雷达产品。目前,公司正在积极推进单绿及全彩 AR 眼镜光机业务规模化落地,同时在可见光水下激光雷达方面已与头部机器人激光雷达解决方案供应商完成模组对接,进入合作开发阶段。
鸿合科技发布 2025 年度业绩预告 全年业绩同比下降
鸿合科技股份有限公司归属于上市公司股东的净利润盈利 5,050 万元–6,050 万元,上年同期盈利 22,192.11 万元,同比下降 72.74%–77.24%;扣除非经常性损益后的净利润:盈利 2,000 万元–3,000 万元,上年同期盈利 17,556.21 万元,同比下降 82.91%–88.61%;基本每股收益:盈利 0.21 元 / 股–0.26 元 / 股,上年同期盈利 0.94 元 / 股。

公告指出,2025 年度公司业绩同比下降主要受两方面因素影响:一方面,受海外市场需求波动、国内行业竞争加剧等多重因素作用,公司全年营业收入同比下滑,直接导致当期经营业绩下降;另一方面,报告期内公司部分原材料出现质量问题,基于审慎性原则,公司增加了费用预提,这一举措也对当期业绩造成了不利影响。
冠捷科技:预计净亏损 6.3 亿元 - 8.2 亿元 全年业绩逐季改善
冠捷电子科技股份有限公司归属于上市公司股东的净利润:预计亏损 63,000 万元–82,000 万元,上年同期为盈利 9,351 万元;扣除非经常性损益后的净利润:预计亏损 59,000 万元–77,000 万元,上年同期为盈利 3,304 万元;基本每股收益:预计亏损 0.1391 元 / 股–0.1810 元 / 股,上年同期为盈利 0.0206 元 / 股。

公告指出,2025 年报告期内,公司营业收入规模、产品销量整体保持稳定。业绩变动主要受外部环境与内部布局调整双重影响:全球消费电子行业竞争持续加剧,叠加国际贸易环境变化,同时公司为推进全球产能布局优化调整、巩固行业竞争地位,运营成本有所上升,进而导致综合毛利率同比下降。
值得关注的是,2025 年第四季度公司经营效能稳步释放,营业收入实现环比、同比双增长,带动全年经营业绩呈现前低后稳、逐季改善的良好态势。
未来,冠捷科技将持续聚焦核心主业发展,围绕产品结构升级优化、全球运营效率提升等方向精准发力,多措并举推动公司盈利水平与经营质量实现稳步提升。
中光学 2025 年度业绩预告:净利润仍为负值 同比大幅减亏
中光学集团股份有限公司公告显示公司 2025 年净利润预计为负值,但归属于上市公司股东的净利润同比实现大幅减亏。

利润总额预计为 - 28,000 万元至 - 22,000 万元,上年同期为 - 38,560 万元;归属于上市公司股东的净利润预计为 - 29,200 万元至 - 23,200 万元,上年同期为 - 36,993 万元;扣除非经常性损益后的净利润:预计为 - 31,400 万元至 - 25,400 万元,上年同期为 - 39,317 万元;
基本每股收益:预计为 - 1.12 元 / 股至 - 0.89 元 / 股,上年同期为 - 1.42 元 / 股。
公告指出,2025 年公司坚持战略定力和科技创新引领,推动全面深化改革,经营管理多个领域实现系统性变革和整体性重塑,归属于上市公司股东的净利润同比大幅减亏但尚未实现盈利,主要原因包括两方面:
一方面,公司紧盯客户需求和行业趋势,以客户为中心拓展传统和新兴市场,重塑科研管理体系,统一生产管理语言,加快自动化和数字化转型,实施全经营链条降本增效,坚决压减竞争力不足的亏损源,改革成效初步显现,实现同比减亏;
另一方面,公司传统光电防务和元组件业务基本稳定但增幅有限,新质新域战略新品按计划推进但占比尚小,总体未能覆盖各类成本费用,故仍未实现盈利。
闻泰科技 2025 年度业绩预告:预计归属母公司净利润亏损 90 亿 - 135 亿元 安世控制权受限引业绩承压
闻泰科技股份有限公司公告显示,公司 2025 年度预计出现大额亏损,核心业绩指标较上年同期变动显著,安世半导体控制权受限成为影响业绩的关键因素。

预计实现归属于母公司所有者的净利润区间为 - 1350000 万元至 - 900000 万元(即亏损 90 亿元至 135 亿元);预计实现归属于母公司所有者的扣除非经常性损益后的净利润区间为 - 30000 万元至 - 20000 万元(即亏损 2 亿元至 3 亿元)。
公告披露,2025 年第四季度,公司子公司安世半导体有限公司、安世半导体控股有限公司(合称 “安世”)收到荷兰经济事务与气候政策部下达的部长令(Order)及阿姆斯特丹上诉法院企业法庭的裁决。截至本报告期末,尽管上述部长令已被宣布暂停,但企业法庭裁决仍处于生效状态,导致公司对安世的控制权暂处于受限状态。
受此影响,公司报告期内预计将确认较大金额的投资损失及资产减值损失,进而对 2025 年度业绩造成较大冲击。
康佳集团 :净利润预亏 125.81 亿 - 155.73 亿元 期末净资产或为负 面临退市风险警示
1 月 31 日,康佳集团股份有限公司发布 2025 年度业绩预告。公告显示,公司 2025 年业绩呈现大幅亏损态势,预计净利润与期末净资产均为负值,且存在被实施退市风险警示的可能。
公司归属于上市公司股东的净利润预计亏损 125.81 亿元至 155.73 亿元,上年同期该数据为亏损 32.955887 亿元;扣除非经常性损益后的净利润预计亏损 99.53 亿元至 102.63 亿元,上年同期亏损 32.055041 亿元;基本每股收益预计亏损 5.2246 元 / 股至 6.4674 元 / 股,上年同期为亏损 1.3686 元 / 股。
营收方面,公司 2025 年预计实现营业收入 90 亿元至 105 亿元,上年同期营业收入为 111.147640 亿元;扣除后营业收入预计为 85 亿元至 100 亿元,上年同期扣除后营业收入为 105.123657 亿元,营收规模同比有所下滑。
净资产方面,截至 2025 年会计年度末,公司归属于上市公司股东的净资产预计为 - 53.34 亿元至 - 80.01 亿元,而上年末该指标为 23.696688 亿元,由正转负。
对于业绩大幅变动,康佳集团给出两方面原因。一方面,2025 年公司基于谨慎性原则,根据会计政策及会计估计,对存货、应收账款、股权投资、财务资助、低效无效资产等计提减值准备,并确认部分预计负债,且上述计提金额及预计负债同比大幅增加,直接导致公司净利润亏损及期末净资产为负。另一方面,公司消费电子业务受产品竞争力不足影响,营业收入出现下滑,尽管整体费用同比有所压降,但毛利仍未能有效覆盖费用支出,消费电子业务持续处于亏损状态。
龙腾光电:扣非归母净利润亏损同比收窄 6.81%-19.78%
昆山龙腾光电股份有限公司(以下简称 “公司”)发布 2025 年年度业绩预告,公司预计实现归属于母公司所有者的净利润为 - 22,500.00 万元至 - 19,300.00 万元;预计实现归属于母公司所有者扣除非经常性损益后的净利润为 - 23,000.00 万元至 - 19,800.00 万元,与上年同期法定披露数据相比,亏损减少 6.81% 至 19.78%。
对于 2025 年业绩变动情况,公告指出,报告期内全球贸易环境、国际政治局势复杂多变,产业链加速重构,行业产能进一步释放,中小尺寸显示领域竞争日趋激烈。面对市场严峻挑战,公司依托前瞻布局形成的基础优势,紧抓新兴应用等市场机遇,持续强化技术创新,大力优化产品结构,提升产品附加值,推动新型显示业务逐步放量;同时,稳步推进海外产能建设,增强全球供应链协同能力,并持续深化提质增效工作,通过精益管理与成本管控推动经营质量平稳发展。未来,公司将进一步推进战略升级与精细化管理,加强技术创新,注重产品价值和品质提升,积极开拓市场,努力实现可持续高质量发展。
和辉光电业绩快报:营收同比增长 10.94% 亏损幅度显著收窄
1 月 31 日,上海和辉光电股份有限公司(证券代码:688538,证券简称:和辉光电)发布 2025 年度业绩快报公告,披露了公司该年度初步核算的主要财务数据及经营情况。公告显示,公司 2025 年营收再创新高,亏损规模大幅缩减,经营态势持续向好,所有数据未经会计师事务所审计,最终以年度报告为准。

业绩快报显示,2025 年度公司实现营业总收入 550,074.55 万元,较上年同期的 495,831.18 万元增长 10.94%,营收规模稳步扩大。盈利方面,尽管仍处于亏损状态,但改善幅度显著:归属于母公司所有者的净利润为 - 196,891.19 万元,较上年同期的 - 251,805.10 万元亏损减少 54,913.91 万元,改善幅度达 21.81%;归属于母公司所有者的扣除非经常性损益的净利润为 - 204,758.65 万元,较上年同期的 - 258,644.77 万元亏损减少 53,886.12 万元,改善幅度为 20.83%。基本每股收益为 - 0.14 元,加权平均净资产收益率为 - 21.76%,较上年同期的 - 22.29% 增加 0.53 个百分点。
财务状况方面,截至 2025 年末,公司总资产为 2,679,408.43 万元,较报告期初的 2,959,450.78 万元减少 9.46%;归属于母公司的所有者权益为 806,518.78 万元,较报告期初的 1,003,409.98 万元减少 19.62%;股本为 1,380,943.76 万元,较报告期初的 1,383,200.39 万元减少 0.16%;归属于母公司所有者的每股净资产为 0.58 元,较报告期初的 0.73 元减少 20.55%。
公告指出,2025 年度公司持续以 “中小尺寸筑基、中大尺寸跃升” 为战略引领,将研发创新作为核心驱动力,不断加大市场开拓力度,持续丰富和优化产品结构,为营收增长奠定坚实基础。
同时,公司通过多项举措系统推进降本增效工作:强化全流程质量管理、优化供应链体系、革新精益生产模式、精细管控财务成本。在系列措施的共同推动下,公司销售毛利率与净利润同比实现改善,经营活动产生的现金流量净额由负转正,整体经营态势持续向好。
GQY 视讯 2025 年度业绩预告:预计净利润为负值
宁波 GQY 视讯股份有限公司(证券代码:300076,证券简称:GQY 视讯)发布 2025 年度业绩预告。公司预计 2025 年度净利润为负值。回顾上年同期财务数据,公司归属于上市公司股东的净利润亏损 5670.08 万元,扣除非经常性损益后的净利润亏损 6711.73 万元,营业收入为 14074.11 万元。

对于业绩变动的原因,GQY 视讯在公告中给出两点说明:其一,受市场竞争加剧影响,公司毛利率有所下降,盈利空间收窄,同时本期销售费用及管理费用较上年同期增加,进一步对利润造成影响;其二,根据企业会计准则相关要求,公司审慎确认各项资产,并计提相应减值准备,主要对应收账款、长期股权投资、在建工程等资产类科目计提信用减值损失及资产减值损失。
勤上股份 2025 年度业绩预告:净利润预计为负 扣非后净利润同比增长
东莞勤上光电股份有限公司公告显示,公司 2025 年净利润预计为负值,多项财务指标较上年同期呈现不同幅度变动。利润总额预计为 - 34,370 万元至 - 26,770 万元,上年同期为 - 24,802.20 万元,同比下降 7.93% 至 38.58%;归属于上市公司股东的净利润预计为 - 34,700 万元至 - 27,100 万元,上年同期为 - 24,935.98 万元,同比下降 8.68% 至 39.16%;扣除非经常性损益后的净利润预计为 - 22,300 万元至 - 14,700 万元,上年同期为 - 24,151.59 万元,同比增长 7.67% 至 39.13%;基本每股收益预计为 - 0.24 元 / 股至 - 0.19 元 / 股,上年同期为 - 0.17 元 / 股。

对于 2025 年度业绩变动,公司给出以下四点说明:报告期内,公司处置子公司上海澳展在建工程项目(含土地使用权),产生处置损失约 1.17 亿元,形成本期非经营性损益;公司对外投资的联营企业煜光照明处于持续亏损状态,本期确认投资损失约 1.04 亿元,形成本期经营性损益;受人民币持续升值影响,公司汇兑损失增加;同时银行存款利率持续下行,导致银行存款利息收益及银行理财收益下降,上述因素累计减少本期营业利润约 2,800 万元;公司对报告期末各类资产进行全面清查,对可能存在减值迹象的资产进一步分析其状态及所处市场环境。基于谨慎性原则,本期计提预计信用损失约 1,110 万元,同时转回资产减值损失 2,200 万元。
万润科技 2025 年度业绩预告出炉 净利润同比下降 41.01%-60.14%
近日,深圳万润科技股份有限公司(证券代码:002654,证券简称:万润科技)发布 2025 年度业绩预告。公司预计净利润为正值但同比同向下降。具体财务数据如下:归属于上市公司股东的净利润预计盈利 2500 万元–3700 万元,上年同期盈利 6272.54 万元,同比下降 60.14%-41.01%;扣除非经常性损益后的净利润预计盈利 1200 万元–1750 万元,上年同期盈利 1736.35 万元,较上年同期变动幅度为下降 30.89% 至增长 0.79%;基本每股收益预计盈利 0.03 元 / 股–0.04 元 / 股,上年同期盈利 0.07 元 / 股。

对于业绩变动的原因,公司表示,2025 年度归属于上市公司股东的净利润较上年同期预计下降,主要系上年同期因业绩承诺相关事项计提补偿收益产生的影响。
结语:2025年,国内11家相关上市企业的业绩答卷,清晰勾勒出行业调整期的阵痛与突围图景。盈利面收窄、大额亏损与边际改善并存的分化格局,既是行业竞争加剧、海外需求波动、成本高企及外部事件冲击等多重压力的集中显现,也是企业发展质量、战略定力与核心竞争力的全面检验。行业寒冬之下,并非全是寒意:和辉光电营收逆势增长超10%,冠捷科技四季度营收双增展现复苏潜力,中光学、龙腾光电通过降本增效实现亏损大幅收窄,光峰科技深耕核心技术、冠捷科技优化产能布局、万润科技坚守盈利区间,这些企业的主动作为,为行业突围提供了宝贵经验。展望未来,随着行业洗牌持续深化,低效产能逐步出清,那些坚守核心技术创新、聚焦产品结构升级、深耕精细化管理的企业,必将穿越行业周期、凝聚新的增长动能。而整个行业也将在阵痛中迭代升级,在坚守与突破中褪去浮躁,逐步迈向高质量发展的新阶段,开启行业发展的全新征程。
“掌”握科技鲜闻 (微信搜索techsina或扫描左侧二维码关注)










