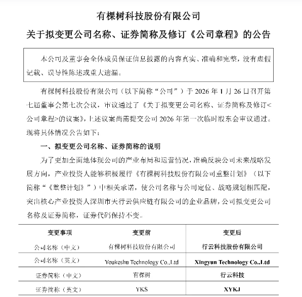
【亿邦原创】1月29日消息,日前,老牌跨境大卖有棵树发布公告称,为匹配公司战略转型与产业投资人品牌定位,自2月11日起,公司全称将由“有棵树科技股份有限公司”变更为“行云科技股份有限公司”,证券简称相应由“有棵树”调整为“行云科技”,证券代码“300209”保持不变。

消息传出后,有棵树股价应声上涨。截至发稿日收盘,有棵树报7.26元/股,总市值约67.42亿元,近一年公司股价累计上涨近60%,市盈率(TTM)达91.76。
此次更名,发生在以王维为实控人的深圳市天行云供应链有限公司(简称“行云集团”)所提名的新管理团队全面接管公司运营满百天之际,这被外界普遍视为公司控制权与发展方向完成实质性切换的重要标志。
据悉,本次主导企业重整、更名事项的行云集团,成立于2015年,作为中国领先的全球商品B2B服务平台,致力于提供全球渠道运营、分销及跨境贸易服务,并打造了集出海服务、品牌服务、渠道服务、跨境物流服务等于一体的全球商品综合服务体系。
该集团曾多次入选“中国民营企业500强”和“中国服务业民营企业100强”,现有全球员工3000余人,为近50万中小零售商、3000余个国内外消费品牌,提供了覆盖近15万SKU的数字供应链服务,并在全球持有超过170个仓库 ,仓储总面积达130万平方米。
回顾行云集团的资本布局,早在2024年9月,其实质控股公司XINGYUN INTERNATIONAL COMPANY LIMITED,就与SPAC公司(美国特殊目的收购公司)Chenghe Acquisition II.Co.(CHEB)签订合并协议,拟通过借壳在美国AMEX挂牌上市。
更早之前,市场亦曾传闻其计划在港股进行上市前融资并推进IPO,募资规模约2亿美元、目标估值约25亿美元,但相关信息并未获得官方确认。
在此背景下,本次“改名事件”及其所象征的业务重整,不仅是一次明确的上市平台确权与“壳资源”定位重塑,有助于淡化有棵树的历史包袱,重构投资者认知与信任,另一方面,或许也可视作行云集团境内外融资路径的一次“对冲式布局”。
在其赴美上市的相关操作受到高度关注的同时,A股上市平台的稳定存在,也为其在不同市场环境下推进融资、并购、上市提供了更具弹性的选择空间。
不过,与控制权理顺形成对比的是,公司基本面仍承受较大压力。与公告同时披露的是有棵树姗姗来迟的2025年Q3财报——各项业绩均表现不佳。
数据显示,前三季度,该公司实现营业收入5895.67万元,同比暴跌82.02%;归属于上市公司股东的净利润为-1385.28万元,上年同期为亏损3056.57万元。
单看第三季度,公司实现营业收入1638.33万元,同比下降83.59%;归母净利润亏损1572.98万元,同比降幅高达5169.86%。
从更长周期来看,公司刚于2024年实现扭亏。去年上半年,公司营业总收入同比大降81.33%,归母净利润为187.7万元,仅保持微弱盈利。而第三季度再度大幅转亏,或将对全年业绩造成负面影响。
在企业治理层面,公司披露了新管理团队对历史遗留问题的整合进展。
截至2025年12月31日,公司已完成对26家子公司公章、营业执照等核心资质的控制,并完成母公司公章、营业执照及信息披露U盾的交接;2025年11月,公司签署四方监管协议,已向子公司实缴1亿元资金,用于支持业务拓展。
与此同时,仍有部分子公司尚未完成业务交接,涉及资产总额6470.76万元、净资产-1059.55万元、营业收入60.12万元,分别占公司2025年前三季度合并报表对应指标的5.52%、-1.11%和1.17%。此外,公司部分子公司因拖欠物流服务费,正卷入一宗金额接近1亿元的仲裁案件。
回溯公司历史,有棵树成立于2010年,创始人为肖四清,早年凭借电子产品、户外装备及家居用品等多品类布局,在深圳供应链优势支持下快速扩张,享受了跨境电商赛道野蛮增长的早期红利,并于2017年借壳上市。
然而,其主要依靠“多平台、多账号、多品类铺货”的粗放型模式驱动发展,随着跨境电商市场竞争加剧、平台规则趋严、供应链与流量成本上升,其毛利空间被不断压缩,业务增长乏力。
而盲目扩张,也导致其库存积压持续恶化、合规压力不断加大,最终致使其盈利结构失衡、现金流高度紧张、业绩持续下滑:2020年至2023年期间,公司累计亏损超40亿元。
2024年4月,深交所向有棵树发出退市风险警示函。同年,因无力清偿到期债务且已严重资不抵债,公司被法院裁定受理重整申请。
根据重整方案,天行云作为牵头产业投资人进入,公司股权结构和实际控制权随之发生根本变化。
2025年3月,有棵树披露详式权益变动报告,王维及其一致行动人合计持有公司18%股份,肖四清持股比例被动稀释至3.28%。
重整完成后,围绕公司控制权与治理权的分歧逐步公开化。
2025年5月,王维等人提议召开临时股东大会并提前进行董事会换届,但遭当时董事会全票否决。直至2025年10月,由王维、刘智辉召集的临时股东大会最终召开,公司完成第七届董事会换届,王维提名的7名董事全部当选,肖四清旗下的原核心管理层全部离任,新团队宣布全面接管公司资产、业务与财务。
公司内部治理冲突的长期拉锯,也直接干扰了日常经营,并导致2025年第三季度财报未能按期披露。
随着更名完成与新董事会全面执掌,行云集团对上市公司的整合进入实质阶段,但其能否在复杂的历史包袱与承压的业绩基础上,推动行云科技实现业务修复与战略转型,仍有待时间与业绩表现进一步检验。
亿邦持续追踪报道该情报,如想了解更多与本文相关信息,请扫码关注作者微信。

“掌”握科技鲜闻 (微信搜索techsina或扫描左侧二维码关注)










