引言
许多系统中都会用到直流总线电压。这类电压通常为24 V(如工业领域)或48 V(如汽车领域)。现代服务器和数据中心应用也采用48 V,部分场景下会使用52 V。将该直流总线电压转换为12 V或5 V时,可选用多种电压转换器拓扑。如果无需电气隔离,基于降压控制概念的转换方式尤为常见。然而,当降压稳压器将高直流电压(如48 V)转换为低输出电压(如5 V)时,必须以9.6%的低占空比(以48V转5V为例)工作,因此效率仅能达到中等水平。详见图1。
图1 采用48V直流总线电压的电源架构对于推挽式或正激式转换器等基于变压器的架构,占空比可通过改变变压器的绕组比进行调整。理论上这种方式能提升转换效率,但变压器本身会产生额外损耗,导致效率提升受限。尤其是在无需电气隔离的应用中,人们更倾向于省去变压器。
混合转换器正是解决这一问题的有效解决方案。它采用创新的电源转换拓扑,将电荷泵拓扑与降压稳压器相结合。该转换器共使用四个开关:通过电荷泵作用将电源电压减半,再利用下方两个开关与一个电感配合,将减半后的电源电压转换为所需的输出电压。图2展示了混合电压转换器的电路概念,因此混合转换器可视为电荷泵与降压型稳压器的融合产物。
图2 混合转换器的拓扑结构图2所示电路可通过LTC7821等混合控制器IC搭建。
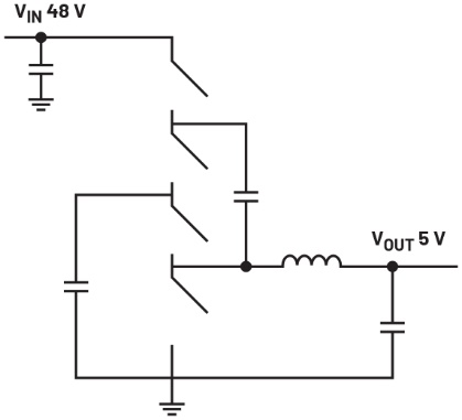
若需实现非常紧凑的解决方案,LTM4654是不错的选择。该器件属于ADI公司的μModule®系列,可将高达55 V的直流总线电压转换为5 V或12 V等可调低电压,持续输出功率可达300 W。图3为采用高集成度LTM4654的解决方案。该电路只需极少外部元件,在15 A负载电流下将48 V输入电压转换为9 V输出电压时,转换效率可达96.7%。
这款300 W模块的尺寸仅为16 mm × 16 mm,高度为8.96 mm。
图3 电源总线转换器应用中的高集成度μModule稳压器(简化示意图)除了纯电压转换功能外,该模块还可用作电流源和电流负载。这意味着它支持双向工作模式,助力系统实现高效能量管理。此外,LTM4654还适用于负电压转换场景,比如将+30 V转换为-7 V。其工作原理与降压稳压器的反向降压-升压模式类似。
多个混合转换器还可以并行工作。两个转换器并行工作时,电流处理能力翻倍,功率转换能力也相应提升一倍。
结语
在高效电压转换领域,除了降压转换器及各类变压器方案等广泛应用的常见拓扑外,混合转换器等创新解决方案也具有显著优势。这类新型方案能够提升效率(尤其适用于各类总线转换器),并且占用的印刷电路板空间极小。
作者简介
Frederik Dostal是一名拥有20多年行业经验的电源管理专家。他毕业于德国埃尔兰根大学微电子学专业,并于2001年加入National Semiconductor公司,担任现场应用工程师,帮助客户在项目中实施电源管理解决方案,并积累了丰富经验。在此期间,他还在美国亚利桑那州凤凰城工作了4年,担任应用工程师,负责开关电源产品。他于2009年加入ADI公司,先后担任多个产品线和欧洲技术支持职位,具备广泛的设计和应用知识,目前担任电源管理专家。Frederik在ADI的德国慕尼黑分公司工作。
“掌”握科技鲜闻 (微信搜索techsina或扫描左侧二维码关注)










