错过蓝箭航天的投资人,后来都投了谁?

错过蓝箭航天的投资人,后来都投了谁?
2026年01月23日 17:44 投中网

错过蓝箭航天们的投资人们,一部分正在IPO前补票其它头部公司;另一部分则在寻找商业航天的下一个机会。

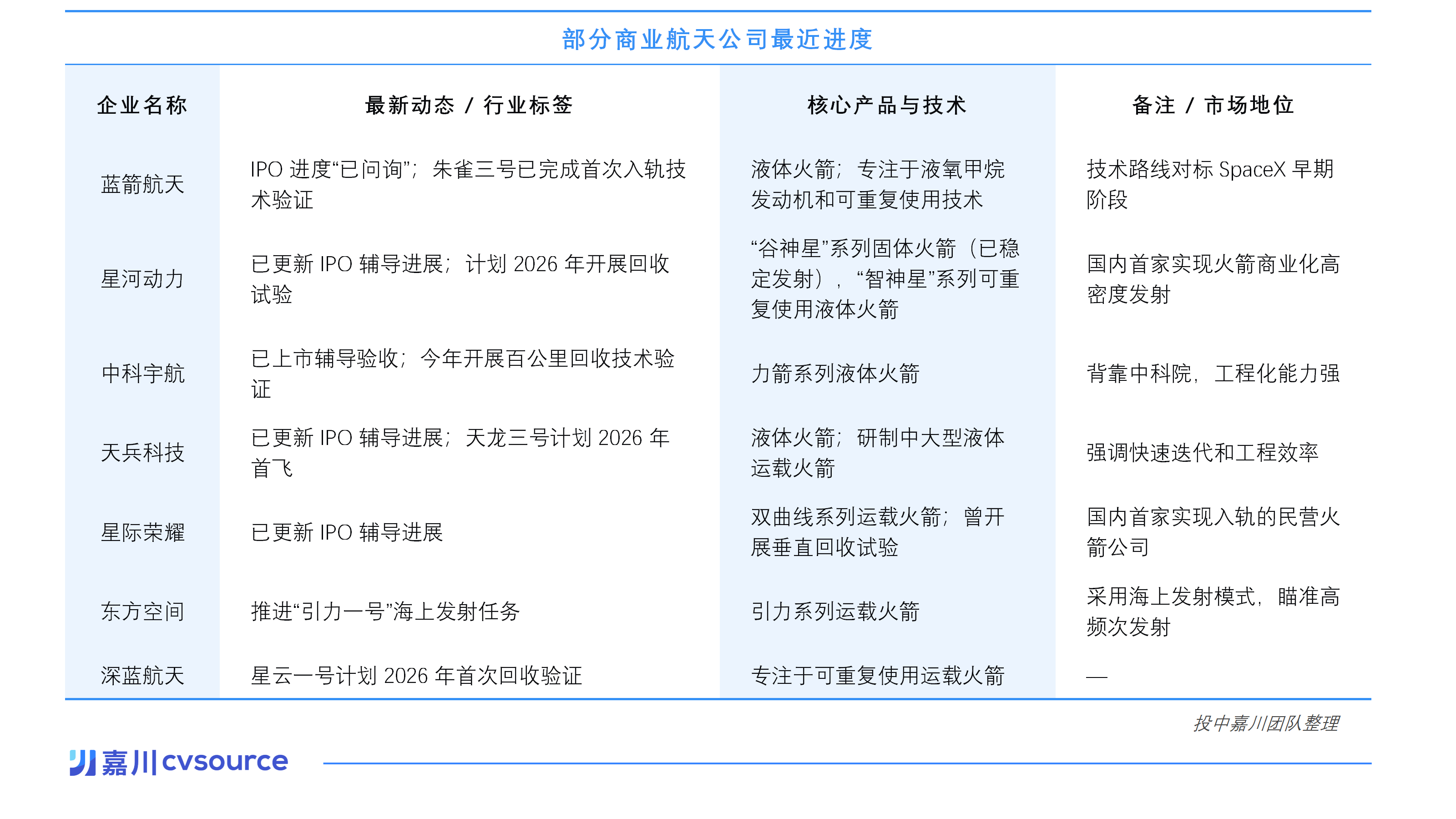
2026年最让人期待的IPO快要来了。今天,蓝箭航天在上交所科创板的上市审核状态,变更为“已问询”,这意味着蓝箭航天离“商业航天第一股”又近了一步。2015年,金融学背景的张昌武创立了蓝箭航天,到今天正好10年。从第一笔投资到目前,一共完成了17轮融资,吸引了85支基金下注。如果今年顺利上市,背后的投资人们又将收获一个千亿级的IPO。除了蓝箭航天外,多家商业航天公司加快了IPO进度。导致这两天不少投资人群里都在感慨同一件事:当年向领导推荐某火箭公司,结果被一票否决。理由自然大同小异:这玩意儿国家怎么可能放开?但现在回过头来看,只能说政治经济学,还得好好学。

不过,亡羊补牢犹时未晚。投中嘉川CVSource数据显示,去年商业航天领域有140笔投资,共计106家企业获投。而且有多达69家新公司成立,其中15家成立不久就获得了投资。很显然,错过蓝箭航天们的投资人,一部分正在补票其它头部公司;另一部分则在寻找商业航天的下一个机会。那么,哪些大佬下场创业了,哪些公司拿到了融资?哪些投资机构出手了,又有哪些城市汇聚了最多的上下游企业?投中嘉川今天就给各位投资人盘一盘。01.国内商业航天公司,已经拿下超过600亿投资先来看看全国商业航天领域的整体投融资情况。投中嘉川CVsource数据显示,截至2025年底,全国商业航天公司(含产业链上下游)总数约895家。其中,火箭制造与发射服务约286家。代表企业如星际荣耀、蓝箭航天、星河动力、天兵科技等。卫星制造与运营约493家,代表企业如长光卫星、微纳星空、天仪研究院、银河航天等。上游配套与下游应用则有115家。我们统计了2022年到2025年之间投融资数据。这4年间,国内商业航天赛道一共有投资事件数454笔。涉及企业数量214家。披露总投资金额,累计超过623.73亿元人民币元(见下表)。考虑到有大量投资未披露具体数据,真实投资金额应该远远超过这个数。
再把去年的投资单列出来:2025年,商业航天领域有140笔投资,共计106家企业获得投资。其中去年获得融资最多的5家企业分别是天兵科技、星河动力、时空道宇、微纳星空、航天驭星(见下表)。
天兵科技以25亿元的D轮融资位列第一。投资方包括国裕高华、济钢集团、东方资产、申万投资、中银资产等多家机构。星河动力则紧随其后,完成24亿融资,投资方包括北京市商业航天和低空经济产业投资基金,南京市创新投资集团,四川制造业协同基金等。值得关注的是,去年底科工火箭29.5904%的股权以约32.99亿元底价挂牌转让,成为国内首起商业火箭公司控制权转让案例。这家公司此前完成了两轮融资,获得深创投、中车资本、航天资产、军民融合产业基金等机构投资,估值高达117亿元。据市场传闻,股权转让的交易方为四川省科创投。若交易完成,这将成为近年来商业航天领域规模最大的并购案例之一。02.去年新成立69家商业航天公司,15家获得融资2025年当不然只是头部玩家的天下。在IPO预期的推动下,新入局的创业者和投资人也十分活跃。投中嘉川CVsource数据显示,2025年虽没有2019年一年成立超过百家的巅峰数量,但这一年依然有69家创业公司成立(2010-2015年企业成立情况见下图)。
这69家初创企业中,火箭制造及发射公司有58家,应用及配套7家,卫星及航天器制造4家。这些企业我们就不一一罗列了,感兴趣的投资人可以登陆嘉川CVSource查询。现在只将其中获得投资的15家公司梳理如下(见下表)。
从这15家公司注册地来看,北京一骑绝尘拥有其中8家。其余企业则分布在成都、武汉、上海、无锡、株洲市等。咱们就以北京的两家企业为例,看看新入局者的背景。一家是一苇宇航,成立于2025年2月的公司,是一家提供太空算力服务公司。创始人邢若粼博士,来自北京邮电大学网络与交换技术全国重点实验室国家杰青课题组,是“天算星座”核心贡献者。在创业之前,他已经积累了8颗真实商业卫星计算载荷技术开发经验。去年公司成立后不久,就获得麟阁创投的种子投资。上周又宣布完成了千万元级别的天使轮融资。另一家商业火箭公司微光启航,成立于去年3月,创始人高欢曾担任中国运载火箭技术研究院总装项目负责人,是火箭总装工艺技术/技能专家。创业之前,高欢已经积累了深厚的火箭总体设计、材料应用及制造工艺经验,主导或参与过50多种重点型号火箭的飞行试验。成立微光启航后,高欢团队自主研发的WG-1微光一号中型液体复用运载火箭,据称是全球首款融合“全流量分级燃烧循环动力+碳纤维复合材料+液氧甲烷”核心技术的运载火箭。去年8月,微光启航斩获天使轮数千万融资,投资方为河北顶岭乾行科技发展有限公司。从这两家新兴公司的背景不难看出,商业航天依然是一个门槛极高的赛道,其创业者大多来自高校或航天体系内部,是顶级科研能力与工程经验高度集中的结果。03.深圳、成都国资,谁是商业航天最强投资人?再来看看投资端。2022年到2025年,投资商业航天最多的国资机构,分别来自深圳、成都和合肥。
深创投出手22次,深高新投出手17次,盈远投资出手11次,成都科创投出手11次。其中盈远投资成立于2019年,是中物院成都科学技术发展中心牵头设立的机构。先后出手过星际荣耀、蓝星光域等公司。市场化机构,陆石投资、元航资本和鸿富资产三家靠前,都出手了15笔以上。陆石投资创立于2015年。由创始团队联合清华大学启迪之星、上市公司天汽模共同发起设立。其创始合伙人/董事长邓钊,历任中国航天科技集团公司航天发射技术研究所研发主管、战略规划及投融资主管。拥有多年航天军工及汽车领域一线研发及企业管理经验。商业航天自然也是这家机构关注的重点赛道。去年他们投资了商业运载火箭和无人机伺服系统研发商航宇伺服、卫星互联网公司天行探索等企业。同时他也是天兵科技的天使轮投资人之一。鸿富资产。这家机构自2020年开始运营,目前管理规模近50亿元人民币。重点关注前沿科技、医疗健康、先进制造与新材料等科技创新领域。从创始团队看,该机构是原东方花旗证券的高管创业。其董事长/管理合伙人马骥曾任东方花旗证券有限公司首席执行官,董事会成员。总裁/管理合伙人杨志春曾任东方花旗证券有限公司投资研究组主管。去年,这家机构参与了卫星零部件公司揽月空间,商业航天结构和热控系统开发公司的热数科技的投资。此外,也是天兵科技的重要投资人。相比于鸿富资产和陆石投资,北航系的元航资本更为人熟知。其创始合伙人张志勇毕业于北航获得软件工程硕士学位,也是北航经管学院特聘导师。创始合伙人王新河,是创业板上市公司“汉邦高科”联合创始人之一,后被聘为北京航空航天大学软件学院教授和专业主任。现在商业航天赛道耳熟能详的公司,如星河动力、微纳星空、航天驭星、九天行歌等,背后都有这家机构的身影。
上述机构是商业航天产业的长期支持者。如果只看2025年的数据,国资体系的深创投、顺禧基金、合肥创新投等机构排名靠前。市场化机构中,陆石投资、麟阁创投等机构排在前列。04.投资人去哪里淘金?答案是北京、江苏、四川投资机构,特别是国资机构的出手次数,与商业航天的地域分布,也呈现出一定的相关性。北京、四川国资出手密集。而商业航天三大重镇,分别是北京、江苏、四川。如上文所述,全国一共有895家商业航天公司。这895家中,北京聚集了131家,江苏省拥有102家,四川拥有98家。三大省市合计占有全国37%的相关企业(见下表)。
这一分布格局并非偶然,而是科研实力、制造业生态与军工体系长期积累的结果。北京作为科技中心,拥有中国航天科技集团、中国航天科工集团两大核心企业,和清华、北大、北航、北邮等一批高等院校。特别是航天科技堪称代表着中国航天器设计和制造的最高水平。在过往研发出了中国首颗人造卫星东方红一号、首颗返回式遥感卫星、首颗试验通信卫星和第一艘无人试验飞船“神舟一号”……这些辉煌历史,深厚的科研土壤,显然是北京商业航天创业者不断涌现的根本原因。而江苏则依靠强大的制造业基础和供应链网络,吸引了一批商业航天公司和零部件公司落地。天兵科技在苏州落地了单体火箭总装工厂,蓝箭航天则在无锡落地了火箭智能制造基地,银河航天则落地了南通……天兵科技康永来在此前的采访中就说,以张家港为核心的“1小时航天圈”在100公里内就能配齐95%的火箭零件。可见其密集的产业链网络在其中发挥的关键作用。四川则凭借三线建设的产业基础,成为商业航天的腹地。上世纪50年代,国家在四川布局了中电科10所、29所和30所,一举奠定电子与通信设备制造的技术基础。2018年之后,国星宇航、极光星通、卫讯科技、华力智芯等企业成立,又将四川的商业航天带向了第二阶段。成都和四川国资也在这一时期先后投资了星河动力、星际荣耀等火箭公司,不断补齐产业链上的短板。如此看,投资人要去哪里淘金呢?北京、江苏和四川,自然是投资人频繁出差的省份。除了这三地外,河北依靠环北京的区位优势,陕西依靠军工和高校资源,广东利用制造业和创新优势,也都拥有超过50家以上的商业航天公司,排在全国的第二梯队。参考资料:1.你好太空,2025中国商业航天10大产业集群——四川成都商业卫星产业集群;2.2025中国商业航天10大产业集群——北京海淀商业卫星产业集群  

新浪科技公众号
新浪科技公众号

“掌”握科技鲜闻 (微信搜索techsina或扫描左侧二维码关注)

创事记

科学探索

科学大家

苹果汇

众测

专题

官方微博

新浪科技 新浪数码 新浪手机 科学探索 苹果汇 新浪众测

公众号

新浪科技

新浪科技为你带来最新鲜的科技资讯

苹果汇

苹果汇为你带来最新鲜的苹果产品新闻

新浪众测

新酷产品第一时间免费试玩

新浪探索

提供最新的科学家新闻,精彩的震撼图片