经典广告语遭同行吐槽,公牛集团(603195.SH)起诉家的公司索赔420万元一事迎来最新进展。
据澎湃新闻,1月21日,针对该事件,家的电器在广州召开媒体沟通会。面对“蹭流量”的质疑,家的电器创始人、总经理匡建回应称,发声初衷源于维护公平竞争环境和消费者知情权,而非炒作。在发出《致开关行业同仁的一封公开信》后,公司决定将争议转化为动力,通过法律途径厘清是非,同时用更具创新力的产品参与市场竞争。
据家的电器的代理律师柏伟介绍,家的电器已就公牛集团提起的诉讼提出管辖权异议,目前该案处于管辖权异议处理阶段。此外,家的电器已向中山市第二人民法院提起独立诉讼,指控该广告存在合规性疑问,涉嫌虚假宣传和不正当竞争,法院已于2026年1月16日正式受理此案。
此前,家的电器多个销售人员此前在社交平台发布视频,称公牛集团长期使用的宣传语——“10户中国家庭,7户用公牛”,存在误导性宣传,是“大字吹牛、小字免责”,引起外界关注。

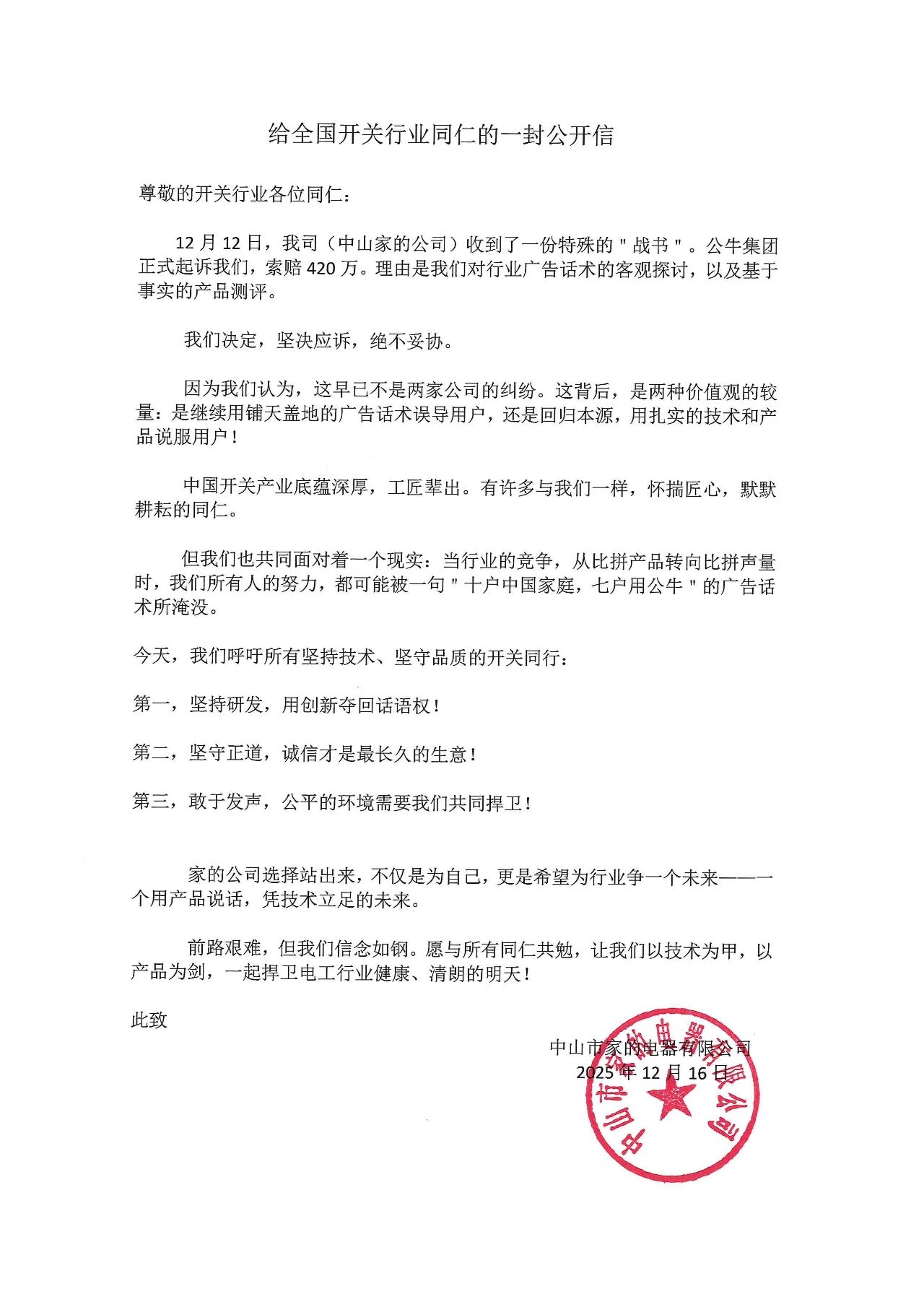
2025年12月16日,家的公司在给中国开关行业同仁的一封公开信称,12月12日,公司收到了一份特殊的“战书”。“公牛集团正式起诉我们,索赔420万。理由是我们对行业广告话术的客观探讨,以及基于事实的产品测评。我们决定,坚决应诉,绝不妥协。”
家的电器还解释称:“这早已不是两家公司的纠纷。这背后,是两种价值观的较量:是继续用铺天盖地的广告话术误导用户,还是回归本源,用扎实的技术和产品说服用户。”

公开资料显示,家的电器成立于2007年3月,法定代表人为胡文章,注册资本3000万元人民币,经营范围包括生产、销售:照明灯及其配件、电器开关、插座、家用电器等,由匡建、胡文章、中山市家和项目投资合伙企业(有限合伙)共同持股。
针对宣传语所引起的争议,公牛集团在对媒体的回复中表示,公牛始终恪守《中华人民共和国广告法》。“10户中国家庭,7户用公牛”具备严谨的第三方权威调研支撑,并已依法进行口径标注。“我们重视消费者反馈,将持续优化表达方式,但我们认为合规讨论应在法律框架内进行,而非演变为舆论攻击。”
“掌”握科技鲜闻 (微信搜索techsina或扫描左侧二维码关注)










