来源:DeepTech深科技
全球只有 1% 的陆地面积是三角洲,但它们却供养着全球近 5 亿的人口。这些低洼而肥沃的土地不仅是人类文明的摇篮,也是上海、曼谷、鹿特丹等众多世界级城市和经济中心的所在地。
过去几十年中,在气候变暖的背景下,人们普遍将海平面上升视为三角洲面临的最大威胁。然而,最近刊登在 Nature 的一项研究指出:现状并非如此,地表沉降(即陆地下沉)正在成为比海平面上升更紧迫的危机。在许多三角洲,地面下沉的速度已经显著超过海平面上升。
图 | 团队论文:全球河流三角洲沉降(来源:Nature)这项研究覆盖五大洲 29 个国家,是迄今为止范围最广、分辨率最高的全球三角洲沉降评估。来自美国加州大学尔湾分校、弗吉尼亚理工大学等多所机构的国际研究团队,历时近十年,对全球 40 个主要河流三角洲开展了系统性监测。他们利用欧洲航天局哨兵一号(Sentinel-1)卫星搭载的合成孔径雷达(SAR)——一种主动式微波遥感技术,获取了 2014 年至 2023 年的完整观测数据。
通过干涉合成孔径雷达(InSAR)技术(该技术通过分析不同时间拍摄的雷达图像之间的相位差,可精确测量地表微小形变),研究团队绘制出了这些三角洲的地表高程变化图。
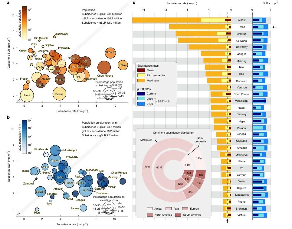
图 | 全球三角洲地表沉降分布图(来源:论文)研究结果令人惊讶。在被调查的 40 个对象中, 每一个三角洲都有超过 1/3 的面积正在下沉, 其中 38 个三角洲下沉面积超过了一半。更严峻的是,有 18 个三角洲的陆地沉降速度甚至超过了海平面上升速度,直接影响到约 2.36 亿人口的生活。
其中,泰国湄南河三角洲以每年约 13.2 毫米的速度下沉,而全球海平面上升速度仅为每年 3 到 4 毫米。中国的黄河三角洲同样不容乐观,部分区域的沉降速度达到每年 10 毫米以上。
助推这场沉降危机的一大因素,是人类活动对自然系统的改变。研究团队运用随机森林 (Random Forest,RF,一种机器学习算法) 模型对三个主要人为驱动因素进行了量化分析。它们分别是:地下水储量变化、沉积物通量改变和城市扩张。
结果显示, 地下水储量变化是最主要的沉降驱动因素,在湄公河、恒河-布拉马普特拉河、莱茵河-默兹河、弗雷泽河等 35% 的三角洲中,地下水开采是导致沉降的首要原因。
当地下水被过度抽取用于农业灌溉、工业生产和城市供水时,含水层中的孔隙压力下降,上覆土层在自重作用下发生压实和固结,导致地表下沉。在一些三角洲地区,地下水年开采量高达数十亿立方米,远超补给能力。与此同时,上游水坝的修建拦截了大量泥沙,使得原本能够通过沉积作用补偿自然沉降的机制失效。

(来源:论文)
这项研究还带来了令人担忧的新结论:地面沉降已成为推动“相对海平面上升”的主要因素,而且这种趋势将持续到本世纪末。(注:相对海平面上升,是指从陆地角度观察到的海平面变化,它包含了海洋水位的绝对上升和陆地自身的垂直运动。)
研究团队发现,在全球 40 个三角洲中,陆地沉降对相对海平面上升的平均贡献率达到 58%,远超过海洋水位上升本身的影响。更为严峻的是,一些极端案例中这一比例甚至超过 90%。
这意味着当地居民面临的洪水风险几乎完全源于脚下土地的下陷,而非远方冰川的融化。
在中等排放情景下(即未来温室气体排放不极端也不大幅减少的情况),目前全球 40 个主要三角洲的地面下沉速度,已经全部超过了科学家预测的 21 世纪海平面上升速度。
到 2050 年,在 29 个三角洲中,那些下沉最严重的区域(代表广泛存在的高幅度沉降),其下沉速度将是海平面上升速度的 1.1 倍(如尼日尔三角洲)到 10.3 倍(如黄河三角洲)。即使到了 2100 年,当海平面上升加快到每年约 9 毫米时,仍有 22 个三角洲的严重下沉区域,其下沉速度仍远超海平面上升,最高可达 7 倍。
图 | 全球三角洲中地面沉降与海平面上升的相对贡献(来源:论文)为了评估各地应对风险的能力,研究团队将全球 40 个主要三角洲划分为四类:一类是“未准备潜水者”,即面临严重相对海平面上升但缺乏应对能力的地区;另一类是“上升准备者”,虽然同样承受高风险,但拥有较强的治理能力和资源支撑;第三类是“潜在威胁”,当前风险尚低,但适应能力薄弱;最后一类是“安全港”,既风险较低,又具备良好的应对条件。
研究发现,40 个三角洲中有 26 个(占 65%)属于“未准备潜水者”,其中绝大多数位于中低收入国家。这些地区不仅遭遇比全球平均水平更快的相对海平面上升,还因制度薄弱、社会资源有限和财政紧张,难以有效应对日益加剧的威胁。
而来自中国的黄河、波兰的维斯瓦河、意大利的波河、荷兰的莱茵河–默兹河以及美国的密西西比河等三角洲,尽管也面临挑战,却因国家治理能力强、经济基础雄厚,被归入“上升准备者”行列。只是,即便是这些看似准备充分的地区,也并非毫无忧患。如果政策过度偏向短期利益,长期的适应能力仍可能被削弱。
过去一百年里,许多地区的风险就是从尚不紧迫走向了急剧恶化。
在 20 世纪,有 10 个三角洲本还属于“潜在威胁”或“安全港”类别,如今已滑入高风险区。例如,密西西比河、恒河–布拉马普特拉河和湄公河三角洲,自 20 世纪以来相对海平面上升速率一直维持在每年 4 毫米以上,使这些人口密集区域日益脆弱。尼罗河三角洲的变化尤为剧烈——20 世纪平均每年仅上升约 1 毫米,而进入 21 世纪后,这一数字已飙升至每年超过 10 毫米。
在这项分析中,还有一个现象引人深思:所有目前处于“未准备潜水者”类别的中低收入国家三角洲,原来都是处于低风险水平。这说明,它们所面临的环境压力正在快速加剧,但应对能力却几乎没有提升,陷入“风险上升、能力停滞”的困境。
可以说,陆地下沉正在成为比海平面上升更紧迫的威胁,而最脆弱的地区恰恰是最缺乏资源去应对的。
这项研究的意义远不止于提供一组新数据。长期以来,全球气候讨论习惯用平均值来描述威胁:比如“升温 1.5℃”或“海平面每年上升 4 毫米”。但对三角洲而言,这些数字只讲了一半的故事,因为参考系本身正在下沉。
美国弗吉尼亚理工大学地球观测与创新实验室主任、论文共同作者马努切尔·希尔扎伊(Manoochehr Shirzaei)指出:“我们的结果表明,地表沉降不是遥远的未来问题——它正在发生,而且在许多三角洲,其规模已经超过了气候驱动的海平面上升。”
图 | 马努切尔·希尔扎伊(Manoochehr Shirzaei)(来源:Linkedin)与由气候变化引发的海平面上升不同,地面沉降在人类政策的时间尺度上是可以干预、甚至逆转的。例如,通过更科学的地下水管理、含水层人工回灌、河流沉积物调控等措施,往往能在区域层面迅速见效。然而,恰恰因为沉降是局部可控的问题,它反而在全球气候议程中被边缘化。国际关注更多集中在更具全球性的温室气体排放和气温上升上。
研究团队强调这种忽视其实是更深层的错位:气候影响的实际空间尺度,与当前适应政策的优先级之间存在严重脱节。沉降不只是叠加在海平面上升之上的附加问题,它实际上动摇了以“海平面上升”为中心的渐进式适应逻辑。要真正保护三角洲,必须将应对策略从单纯的全球气候议题,转向区域性、社会技术层面的紧迫行动。
对生活在这些下沉土地上的数亿人而言,可行动的时间窗口正在迅速关闭。守护三角洲的未来,不仅需要全球气候合作,更需要立足本地、直面沉降这一紧迫而可解的挑战。通过治理创新与切实行动,为最脆弱的社区争取生存空间。
参考链接:
论文地址:https://www.nature.com/articles/s41586-025-09928-6
运营/排版:何晨龙
“掌”握科技鲜闻 (微信搜索techsina或扫描左侧二维码关注)










