
中新经纬1月19日电 19日,ST新动力收到深交所监管函。
深交所网站截图深交所称,根据ST新动力于2025年12月31日披露的《2025年第四次临时股东会决议公告》,相关股东会议案的表决结果存在多处前后表述不一致情形。公司的上述行为违反深交所《创业板股票上市规则(2025年修订)》第1.4条、第5.1.1条的规定。
公司董事长程芳芳、董事会秘书马辉未能履行勤勉尽责义务,违反深交所《创业板股票上市规则(2025年修订)》第1.4条、第5.1.2条的规定。
深交所要求ST新动力充分重视上述问题,吸取教训,及时整改,杜绝上述问题的再次发生。
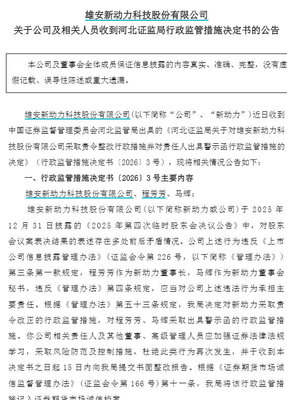
ST新动力公告截图同日,ST新动力公告称,近日收到中国证券监督管理委员会河北监管局出具的《河北证监局关于对雄安新动力科技股份有限公司采取责令整改行政措施并对责任人出具警示函行政监管措施的决定》。
其中提到,ST新动力2025年12月31日披露的《2025年第四次临时股东会决议公告》中,对股东会议案表决结果的表述存在多处前后矛盾情况。程芳芳作为新动力董事长,马辉作为新动力董事会秘书,应当对公司上述违法行为承担主要责任。
综上,中国证监会河北监管局决定对ST新动力采取责令改正的行政监管措施,对程芳芳、马辉采取出具警示函的行政监管措施。公司相关责任人及其他董事、高级管理人员应加强证券法律法规学习,采取风险防范及控制措施,杜绝此类行为再次发生。
ST新动力表示,公司及相关责任人在收到上述行政监管措施决定书后,高度重视《决定书》中所指出的问题,公司将严格按照河北证监局的要求采取切实有效的措施进行整改,并认真吸取教训、引以为戒,进一步加强信息披露文件的审核工作,提高信息披露质量。本次行政监管措施不会影响公司生产经营管理活动,敬请广大投资者注意投资风险。
ST新动力2010年在深交所创业板上市,是一家总部注册于雄安新区的环保新能源上市公司。公司成立于1980年,曾服务于航空发动机、氢能火箭点火等领域。上市后,业务普及至民用市场化,以节能点火特种装备及燃烧控制系统为主营业务,为动力锅炉和电力、石化、冶金等工业发展提供点火产品及技术服务。
2025年前三季度,ST新动力营收及归属于上市公司股东的净利润分别同比降18.28%、279.65%。(中新经纬APP)
“掌”握科技鲜闻 (微信搜索techsina或扫描左侧二维码关注)










