
当电商平台的随身WiFi还在用“无限流量”吸引点击时,一家名为嗨浪的新锐品牌,却刻意缺席所有电商平台。成立仅三年,它已在全国20余省份落地上百家直营店,入驻2万多家通讯门店,并计划在2026年内将这一数字推至10万。
在智能硬件普遍拥抱线上流量的今天,嗨浪为何反其道而行?它的“线下重模式”,又能否真正破解行业的信任困局。
一、线上随身WiFi的信任危机:一场被透支的生意
随身WiFi曾被视为网络时代的“轻量级刚需”。然而,过去几年,这一品类在线上迅速陷入恶性循环。
据多位行业从业者及用户反馈,当前线上市场普遍存在三大乱象:
1、“无限流量”成营销话术:多数产品宣称“不限速”,实则80GB后网速骤降至无法加载微信消息;
2、芯片质量参差不齐:为压缩成本,大量设备采用二手或劣质通信模组,导致频繁断连、信号不稳定;
3、评价体系失真:刷单、水军、虚假好评泛滥,消费者难以辨别真实体验。
更关键的是,高昂的营销成本正在转嫁给用户。业内估算,一台线上随身WiFi的售价中,约70%用于平台佣金、广告投放、明星代言及刷单,真正用于硬件本身的不足三成。这种“重营销、轻产品”的逻辑,让整个赛道沦为“割韭菜”式快消品生意。
“很多人做一单就走,没人愿意沉下心来做服务。”一位曾代理多个品牌的通讯店主坦言。
二、转向线下:不是逃避,而是战略选择
正是在这样的背景下,2023年11月成立于郑州的嗨浪,选择了一条少有人走的路——All in 线下。
“当所有人都在线上内卷时,我们转身发现了一片无人喝彩的黄金海岸。”嗨浪创始人张总曾在内部会议中如此总结。
其判断基于一个基本事实:中国县域市场的通讯门店覆盖率高达98%,但品牌化随身WiFi的渗透率不足10%。这意味着,在广大的地级市、县城和乡镇,存在巨大的市场空白与信任红利。
嗨浪的策略很清晰:
1、用户可现场测试设备网速、查看套餐详情;
2、 销售人员提供面对面讲解与售后承诺;
3、去除中间环节,将原本用于线上营销的费用,转化为产品性价比与合伙人利润。
这种“笨办法”看似低效,却直击行业痛点——重建信任。
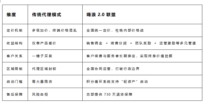
三、模式创新:2.0联盟如何破解传统代理困局?
传统硬件代理模式长期面临六大难题:价格混乱、收益单一、赋能缺失、客户流失、地域割裂、政策不透明。嗨浪推出的“2.0联盟模式”,试图系统性解决这些问题。
1. 定价权革命:从"价格战"到"价值战"
全国统一定价,从源头杜绝内部消耗
让合伙人告别比价困扰,专注于服务与价值创造
保障稳定合理的利润空间,回归健康竞争本质
2. 收益模式革新:从"赚差价"到"建管道"
构建多元收益管道:销售佣金+续费分润+团队管理奖+运营奖励+积分兑换+专项奖励……
"卖一台,赚十年"成为现实,实现真正的"管道收入"
财富雪球越滚越大,收入结构抗风险能力极强
3. 赋能体系重构:从"单打独斗"到"系统作战"
总部提供全维度赋能:品牌、市场、运营、培训、售后一体化支持
全国标准化运营体系,让每个合伙人都能"开箱即用"
突破地域限制,全国市场真正实现"一盘棋"
4. 客户价值重塑:从"交易对象"到"终身资产"
客户后续的每一次续费,都与服务者深度绑定
将"一锤子买卖"升级为"终身价值挖掘"
建立长期稳定的客户关系,实现可持续经营
5. 运营机制创新:从"重资产"到"轻资产"
积分循环系统让设备"越用越多",实现"免费进货"
大幅降低资金门槛和库存风险
让创业者能够轻装上阵,快速启动
6. 保障体系升级:从"自担风险"到"总部托底"
总部投入巨资构建完善售后体系
730天超长期兜底包退政策,彻底解除后顾之忧
让合伙人能够安心开拓,无惧风险

其中,“续费分润”机制尤为关键。这意味着合伙人不再依赖一次性销售,而是通过持续服务获得长期回报——从“卖设备”转向“经营用户”。
截至2026年1月,嗨浪已吸引超12万名合伙人加入,其中包括100多位V9级核心合作伙伴(单次采货5000台以上)。2024年全年出货量达50万台,12个月设备激活率高达90%,远高于行业平均水平。
四、硬核支撑:从源头厂家到全国运营网络
模式之外,嗨浪的快速扩张离不开扎实的底层能力。
公司注册资金1000万元,采用“研发—生产—销售—售后”一体化模式,拥有自有技术与源头工厂优势。其研发中心位于深圳,全国运营中心设于郑州,2025年增设武汉南方运营中心,形成南北协同格局。
目前,嗨浪已在河南、河北、山东、山西、陕西、安徽、云南、新疆等20余个省份设立省级运营中心,办公场所均选址5A写字楼,面积不低于300平方米。
在产品端,嗨浪持续迭代:2023年推出主力产品随身WiFi;2024年推出面向家庭/办公场景的无线硬路由CPE;2025年上线“按键切网”功能,提升多运营商网络切换效率。售后服务方面,实行“24小时响应、解决不了即退费”机制,小程序投诉率低于0.2‰。
五、10万门店战略:不只是渠道,更是行业新基建
嗨浪的终极目标,是入驻10万家通讯门店。这一数字背后,是一套清晰的战略逻辑:
1、 决胜下沉市场:创始人张总多次强调,“嗨浪的十倍增长,一定来自县城和乡镇。”
2、 构建规模护城河:参考蜜雪冰城、比亚迪的经验,海量终端不仅能摊薄成本,更能形成品牌心智壁垒。
3、承接行业洗牌红利:随着中小品牌因资金链或口碑问题退出,市场正迎来整合窗口期。
为支撑这一目标,嗨浪已建立覆盖全国的运营网络,推行“精兵训练营”赋能体系,并备足千万级库存,尽力确保“当天订单当天发”。同时,通过“龙虎榜激励”“拓展奖励”等机制,激活一线合伙人积极性。
更重要的是,当这张网络成型,嗨浪或将超越单一品牌角色,成为随身WiFi行业的基础设施提供者——具备定义服务标准、推动行业透明化的潜力。

最笨的路,往往最快
在算法推荐与流量竞价主导的时代,嗨浪的选择显得有些“不合时宜”:不开网店、不做直播、不请代言人,而是走进社区、走进县城、走进用户的真实生活。
但正是这种对“人”与“信任”的回归,让它在短短三年内完成从0到全国布局的跨越。或许,智能硬件的下半场,拼的不再是参数或营销,而是谁能真正把产品交到用户手中,并长期陪伴。
正如一位嗨浪合伙人所说:“我就是这个小区的,设备有问题你随时来找我。”——这句话,比任何广告都更有力量。
申请创业报道,分享创业好点子。点击此处,共同探讨创业新机遇!
“掌”握科技鲜闻 (微信搜索techsina或扫描左侧二维码关注)










