
中新经纬1月15日电 15日,向日葵开盘“20cm”跌停,截至发稿,封单超66万手。
来源:Wind前一日晚,向日葵公告,终止发行股份及支付现金购买资产。
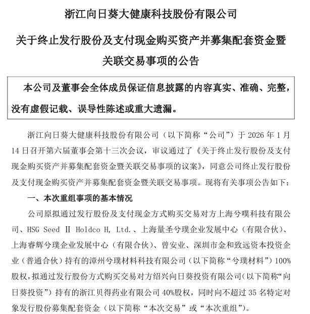
公告显示,向日葵原拟通过发行股份及支付现金方式,购买交易对方上海兮噗科技有限公司等持有的漳州兮璞材料科技有限公司100%股权,拟通过发行股份方式购买交易对方绍兴向日葵投资有限公司持有的浙江贝得药业有限公司40%股权,同时向不超过35名特定对象发行股份募集配套资金。
对于终止原因,向日葵表示,公司收到证监会出具的《立案告知书》,根据《上市公司重大资产重组管理办法》的规定,公司不符合发行股份购买资产的条件,因此决定终止本次重组事项。
来源:公告当日稍早,“证监会发布”微信号披露,浙江证监局对向日葵重组预案涉嫌误导性陈述立案调查。据悉,2025年9月22日,向日葵披露重组预案。近期,重组标的的实际产能和业务模式引发市场质疑,浙江证监局依法开展核查工作,发现重组预案涉嫌误导性陈述,已于近日对向日葵立案调查。
资料显示,向日葵成立于2005年3月21日,专注于大健康与高科技产业的投资与运营。公司致力于构建医药创新、医疗器械和医药服务的大健康产业集群,以及TMT方向的高科技产业集群,核心业务涵盖药品生产、医疗器械研发制造及技术推广服务。(中新经纬APP)
新浪科技公众号
“掌”握科技鲜闻 (微信搜索techsina或扫描左侧二维码关注)










