运营商财经网 王鑫垚/文
日前,“东风本田2026-2027年传统媒介代理”中标结果出炉。值得注意的是,前不久东风本田刚花了7000多万采购公关传播代理服务,这意味着东风本田已经花费1亿多采购媒体投放和公关服务!

两次中标候选人完全不一样
公告显示,前端时间参与东风本田“公关传播代理服务”项目招标的厂商都是来自北京的传媒公司,分别是:北京嘉利智联、北京迪思公关、北京浙文天杰、北京朗知。最终中标人是北京嘉利智联营销管理股份有限公司,投标报价75716223.01元。
而参与本次东风本田“传统媒介代理服务”项目的厂商来自不同地域,分别是:上海聚胜万合、广东省广告集团、三人行和思美传媒。看的出来两个项目虽然都是广告投放类项目,与之前的公关公司招标完全不一致。
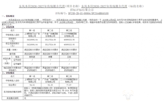
报价最低的成功中标
评标结果显示,项目第一中标候选人是上海聚胜万合广告有限公司,投标报价34216906.64元,综合得分94.02分;
第二中标候选人是广东省广告集团股份有限公司,投标报价35117524.69元,综合得分92.25分;
第三中标候选人是三人行传媒集团股份有限公司,投标报价40699315.95元,综合得分77.87分。

从报价上看,第一名聚胜万合给出的报价是最低的,第二名广东省广报价居中,比聚胜万合高了90多万;第三名三人行报价最高,比聚胜万合高了640多万。
根据评审结果,聚胜万合最终成功中标!此外,思美传媒股份有限公司因再2022年-2024年均未实现盈利被否决投标!
运营商财经网副总经理康锐表示,报价最低企业中标体现了车企对成本控制的重视。
(责任编辑:李广艳)
新浪科技公众号
“掌”握科技鲜闻 (微信搜索techsina或扫描左侧二维码关注)










