聚焦高性能模拟与数模混合产品的供应商思瑞浦3PEAK推出75V输入、原边反馈模式、内部集成100V/1.5A功率开关的反激式转换器。该产品大大简化了反激电源设计,无需光耦合器或变压器辅助绕组即可进行VOUT稳压输出,可广泛应用于空压控制器、OBC等领域给IGBT或SiC驱动供电,以及BMS、PLC等领域低压侧隔离供电。
1、无需光耦合器或变压器辅助绕组
隔离输出电压从初级侧反激电压采样,无需光耦合器、电压基准或变压器的第三绕组来调节输出电压,仅需在SW与FB之间跨接一个反馈电阻。高度集成带来了简单、可靠且高密度的设计,仅有一个元件跨越隔离屏障。

2、BCM模式下(重载)准谐振开关
(BCM)开关实现了紧凑的磁性解决方案,并具有优于±1.5%的负载和线路调节性能。在重负载时以边界导通模式(BCM)运行。当次级绕组中的电流降至零时,功率 MOSFET 导通。大限度减小开关损耗,提高工作效率。当初级峰值电流达到由内部误差放大器输出所决定的水平时,MOSFET 关断。随着负载减小,频率升高以维持 BCM 运行。

3、高输出精度
TPQ5180Q采用独特的热补偿电路,根据反激二极管正向电压降的热系数调整反馈设定点。即使在次级电流有效为零时测量输出电压,仍然存在与反激二极管相关的非零正向电压降。可选电阻RTC通过抵消输出回路二极管压降的热系数来提高输出电压的精度。如下不同负载电流情况下输出电压曲线,输出精度可控制在±1.5%以内。


4、高工作效率
不同负载电流情况下效率曲线,正常带载情况下效率可达80%以上。


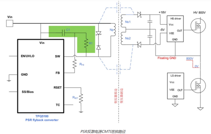
5、高CMTI能力
碳化硅(SiC)在牵引逆变器等大功率逆变设计中的使用显著增加。SiC逆变器可以产生大于100V/ns的高瞬态电压(dv/dt)信号, 如下左图所示提出的CMTI解决方法。它引入了一个与RFB串联的电阻器(R1),以及一个放置在两个反馈电阻器和VIN引脚连接处的陶瓷电容器(C1)。电阻电容形成低通滤波器,衰减CMT电流对RFB 100µA工作电流的影响。如下右图施加60V/ns共模干扰(黄色波形),SW开关周期表现稳定(蓝色波形)。


6、低静态电流

•100V1.5A内部开关,车规和工规版本均可提供
•±1.5%的总输出稳压精度,可选VOUT温度补偿
•6ms内部软启动或可编程软启动
•打嗝模式过流故障保护
•具有–40°C至+150°C的结温范围
•无需光耦合器或变压器辅助绕组即可进行VOUT稳压
•内部环路补偿
•重负载情况下,可在边界导电模式 (BCM) 下实现准谐振开关
空调压缩机控制器多路隔离电源应用,给驱动上桥臂、下桥臂、以及控制板供电。TPQ5180支持多路辅助绕组输出,提供较高稳压输出精度。

PLC应用反激电源±15V输出方案。TPQ5180原边反馈方式,大大简化电路设计,节省板子面积,很好地满足PLC领域小体积要求。

“掌”握科技鲜闻 (微信搜索techsina或扫描左侧二维码关注)










