
中新经纬1月13日电 志特新材停牌核查。
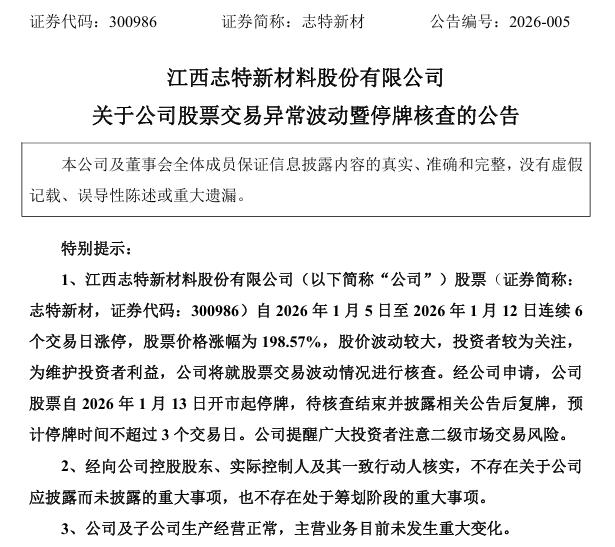
1月12日晚,志特新材公告,公司股票自1月5日至1月12日连续6个交易日涨停,股票价格涨幅为198.57%,为维护投资者利益,公司将就股票交易波动情况进行核查。经申请,公司股票自1月13日开市起停牌,待核查结束并披露相关公告后复牌,预计停牌时间不超过3个交易日。
志特新材表示,经核实,近期公司经营情况及内外部经营环境未发生重大变化,公司、控股股东、实际控制人及其一致行动人不存在应披露而未披露的重大事项,或处于筹划阶段的重大事项。
来源:公告根据Wind数据,1月8日,志特新材年内前4个交易日均获“20cm”涨停,成为A股市场2026年首只“翻倍股”。
志特新材营业收入来源为铝模、防护平台、装配式预制件等主营业务产品。2025年前三季度,公司营业收入约20.23亿元,同比增长12.09%;归属于上市公司股东的净利润约1.18亿元,同比近翻倍。
中新经纬注意到,近几个交易日商业航天概念股在市场上集体大涨,有不少投资者在互动平台询问志特新材,“产品是否应用在航空航天方面”“作为隔热防火材料的龙头企业,有没有跟相关航空公司在做交流”等问题。
志特新材回应称,公司目前业务不涉及商业航天领域,现合作的防火隔热材料产品目前仍处于实验室研发优化阶段,暂未达到量产条件,尚未产生相关营业收入。
来源:互动易(中新经纬APP)
新浪科技公众号
“掌”握科技鲜闻 (微信搜索techsina或扫描左侧二维码关注)










