洗脸生意,也在学瑞幸。
图片来源:Pexels古天乐代言的洗脸熊,在2026年开年陷入舆论风波。
近日,面部清洁护理连锁品牌“洗脸熊”被传多地门店跑路。据媒体报道,有广东、上海、浙江等地的消费者投诉 【下载黑猫投诉客户端】称,在洗脸熊充值后不久,无法联系上门店,且会员卡在其他洗脸熊门店无法使用,面临退费难等问题。
公开资料显示,洗脸熊创立于2021年,该品牌隶属于广东爱美熊美容科技有限公司。目前,洗脸熊在全国已开设2600余家门店,品牌创始人及公司法定代表人为唐华波。2023年,公司签约了知名影星古天乐为品牌代言人。
1月2日,品牌创始人唐华波对媒体表示:“公司监管不到位深感自责,将切实维护好消费者的权益。”
同日,洗脸熊品牌总部也发布声明称,涉及门店仅系个别加盟商违反合作协议。目前,洗脸熊全国其他门店均正常运营。针对涉事门店,总部已经启动法律追责程序,并督促完成退款等工作。
“我们现在把精力都用在解决问题上面。”1月4日,时代财经联系唐华波,他表示目前对媒体相关采访问题不再作回应,“如今的经济情况下,洗脸熊门店老板创业都挺不容易,我们采用透明、明码标价、平价、不卖货等经营方式,是想重塑大家对行业的信任度。”
成本不到15万,招商人员称半年回本
“跑路的门店可能是因为赚不到钱。”1月4日晚,洗脸熊加盟商杨一对时代财经分析,大约两年前他在广州加盟了一家洗脸熊门店。
在美团、抖音等平台,大部分洗脸熊门店挂有数个团购链接,包括手部护理、天鹅颈护理,清颜泡冲、亮肤泡冲、全脸深层净化SPA等十余种项目,价格从38~238元不等。
据洗脸熊招商手册,洗脸熊加盟门店类型分为精品店、样板店、形象店三种,门店面积从30平方米~70平方米不等,依据不同店型匹配3到5个床位。初始投资6万~9.2万元,包括品牌服务费、保证金、仪器设备、洗脸床、SaaS系统;另外,加盟商还有门店租金人员成本。
总部利润主要来自加盟费、耗材差价与品牌管理费,门店经营风险则由加盟商自担。一位招商人员对时代财经透露,在某一线城市开设一家精品店投资成本不到15万元。其还信誓旦旦地表示:“总部会负责线上投流引客,客流不用担心”,每月不低于6万元销售额,净利润率有50%,平均门店回本周期在4~6个月。”
杨一则指出,在加盟时,招商人员依据每天1张床接待8位顾客,4张床32位顾客来测算盈利模型,但在实际经营中,门店很难达到招商测算的客流。
线上平台运营和获客成本也居高不下。“公司要求加盟商用平台付费版(包含推广营销等增值服务),价格6000多元一年,美团平台的扣点最高到了10%,抖音平台的扣点高达17%。公司的线上投流,获客不够精准,很多时候还要靠自己额外投流。”
“当初加盟的时候,不知道怎么运营,损失了一大波客人。因为一直在亏钱,所以选择亲自待在店里,发现问题、解决问题。”杨一告诉时代财经,洗脸熊近两年关闭的门店,大概率是因为没有算好成本账。
时代财经了解到,杨一的洗脸熊门店,每月固定开支达3万~4万元。最近为了精简人员成本,杨一自己也在门店做起了项目服务。其还指出,洗脸熊总部对加盟商承诺的“保姆式”帮扶也并不到位,“培训停留在产品标准化流程。至于更精细的服务、门店经营与成本管控都需要自己摸索。”
美妆行业资深观察者陈林对时代财经分析,对比传统美容院,这种聚焦面部清洁与基础护理的轻护肤连锁业态的洗脸吧模式更轻,但客单价也更低,所以更依赖于获客与复购。尽管在招商过程中,多个洗脸吧品牌主打轻投资、低门槛加盟,但这本质上仍然是一门十分需要精细管理的生意。
学瑞幸的洗脸熊激进扩张
对加盟商的粗放管理,一定程度上来自于品牌对规模的急于求成。
洗脸熊的模式打法并非传统美容院,而是以总部做用户数量,门店承载流量的互联网思维驱动,这种模式与瑞幸咖啡类似。洗脸熊管理层也多次提及企业的目标是达到万店。有加盟商表示,经常听到总部管理层用“瑞幸”“肯德基”做类比。
由于在招商过程中,洗脸熊强调低门槛、易复制的特性,许多加盟商选择跨行业入局,洗脸熊门店扩张速度可观。
据品牌披露,从2022年6月第一家门店开业到2023年12月,洗脸熊的合作门店在17个月的时间突破了2400家。截至2024年底,洗脸熊的合作门店已经超过3000家。到了2025年2月,洗脸熊披露全国合作门店超过4000家,并拓展至新加坡、印尼、泰国等海外市场。
不过,日益增长的加盟店数量,给洗脸熊的标准化管理带来了挑战。
社交平台上,陆续出现了不少消费者对洗脸熊门店服务不满的声音,包括使用非公司旗下品牌产品、服务人员手法不标准等。1月5日,时代财经查询大众点评页面,广州有不少洗脸熊门店的综合评分低于4分。
这些问题洗脸熊总部并非没有察觉。从去年开始,杨一也明显感受到总部对加盟商监管政策大幅收紧。
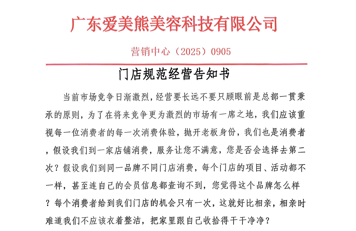
一份内部文件显示,2025年9月5日,洗脸熊主体公司广东爱美熊美容科技有限公司给加盟商下发了一封《门店规范经营告知书》,对员工不穿工服、门店监控离线、未录入会员信息、卫生问题、产品项目嫁接、项目时长不达标等10类问题做出具体处罚方案。
洗脸熊品牌总部在文件中直言:“没有人喜欢给自己找麻烦,总部也不喜欢,规范经营在合作之初已强调,总部在应对市场的同时,还要抽出精力来应对内部门店经营不规范的问题,这样的精力分散对品牌发展没有任何好处。”
洗脸熊总部发布《门店规范经营告知书》。受访者供图2025年,洗脸熊品牌总部与加盟商之间的矛盾进一步显化。天眼查显示,广东爱美熊美容科技有限公司在2025年5月~8月,以原告身份陆续发起11则特许经营合同纠纷民事诉讼。
天眼查平台截图 图源:时代财经资本青睐的洗脸生意,没那么好做
变化的市场环境、激烈的行业竞争,成为挤压品牌和加盟商利润的另一座大山。
“同类品牌门店越来越多。”杨一感慨,自己入局刚开店的时候,片区内仅有洗脸熊一家洗脸吧门店,但如今,直线距离1公里范围内,已经陆续新开多家其他品牌洗脸吧。其中,洁小白洗脸吧距离其门店步行距离仅800余米。在距离门店约2公里处,还有另外一家洗脸熊。
时代财经梳理,除了洗脸熊,市面上的洗脸吧品牌还有洗脸猫、洁小白、元气兽、娜朵、洗脸医森、洁面兔等。其中,洗脸猫官网显示品牌有超2000家门店,覆盖全国243个城市,并进驻加拿大、马来西亚、泰国等海外市场。其品牌代言人是知名男艺人林志颖。
资本也在入局洗脸生意。2023年,洗脸医森完成5000万天使轮融资;2025年,国货美妆品牌谷雨通过子公司投资成都美肌之源美容科技有限公司,该公司旗下品牌为元气兽。
时代财经发现,洗脸熊的项目单价对比其他品牌来说并未有绝对优势。以洗脸猫为例,大众点评平台上,40分钟深层密集补水项目原价129元,新客价84元。而洗脸熊50分钟密集补水全面部项目,原价256元,新客价也是84元。
陈林认为洗脸业态的品牌,很容易陷入产品同质化困局。“就洗脸这件事来说,单价很难往上走,很多消费者不会花50块钱去洗脸,这个生意的可持续性还要打一个问号。价格定低了不赚钱,价格定高了没人买单。生意的关键,在于会员粘性以及品牌自身的影响力”。
目前,依托老客复购,杨一的洗脸熊门店每月尚能实现盈利,但进入冬季,老客的消费频率锐减仍然让其焦虑,“最近的舆论,肯定也会对门店有影响。但是我的应对方法是先做好自己的一亩三分地,重视服务,建立信任。”杨一说。
值得一提的是,暴露加盟监管问题的也不只是洗脸熊。社交平台信息显示,洗脸猫也同样出现多个门店撤店未退费的消费者投诉,涉及济南、北京等多个城市。
(应受访者要求,文中杨一、陈林为化名)
“掌”握科技鲜闻 (微信搜索techsina或扫描左侧二维码关注)










