“过国家线就能上985,考不过全额退款”。部分考研培训机构销售口中的诱人承诺,吸引不少在职考生付费报名,最终却落得 “笔试失利、退费无门” 的结局。
2026年全国硕士研究生招生考试刚刚落下帷幕,各类考研面试班、次年全程班的招生宣传便已蜂拥而至。记者调查发现,考研培训市场中存在“保过”“包退”的套路:部分机构以口头承诺“保过”“不过包退”吸引考生报名,却在合同中暗藏玄机,实际退费时设置层层关卡。其中,非全日制研究生在职考研培训领域更是成为此类问题的重灾区。
同时,“退费难”已成考研培训市场普遍痛点,中公教育、海文考研等多家机构遭大量投诉。
教育专家和律师提醒,“保过”宣传违反《中华人民共和国广告法》规定,所谓的“内部资源”“内部推荐”只是培训机构忽悠考生的套路。面对维权困境,考生应理性避坑、依法维权。
考前承诺“不过包退”,考后遭遇“退费无门”
规避择优录取的竞争、过基础线就可以进面试、不过退费或免费重修……2024年9月,冲着这些诱人的承诺,想要提高学历、增加职场竞争力的昭同学报名参加了深圳市文硕教育公司(以下简称“文硕教育”)的考研培训班,在职备考2025年非全日制研究生考试。
文硕教育的一名销售人员向他表示,“定向委培就是帮您去规避择优录取的竞争,您只需要过基础线就可以进入面试。面试的材料我们这边会辅助你,三分提交,七分改,我们会提前跟学校对接好面试内容以及面试材料的要求,按照学校的标准来帮您把材料精修到符合他们的招生标准,并且进行一比一面试模拟,您参加的时候照着讲就行,最终达成被院校录取的目的。”
深圳文硕教育销售人员2024年9月向昭同学承诺“保障通过”。目前该销售人员微信已经停用。受访者供图该销售还承诺,“咱们院校直通是保障通过的,如果没有通过有2个选择,退费或者免费重修参加下一年的(考试),不需要额外交钱。”看到“不过包退”的承诺,急于想考取研究生提高学历的昭同学便报名了“笔复优学班”,缴纳了6000余元的费用。
在3个月内,昭同学主要通过线上录播课的形式,在机构接受了一段时间的政治、数学、英语等课程的培训。“他们主要提供录播课和资料,还是得靠自己学。”课程上到一半,昭同学也有过疑心:这样的上课学习方式真的能达到销售口中“保障通过”的效果吗?“当时想,或许是他们最后的押题卷能有助于通过。但是在考场上才发现,所谓的‘押题卷’也没怎么押中题。”
2025年2月,得知成绩没有通过笔试,昭同学向文硕教育申请退费。可售后人员却告诉他,他所签的合同不能“不过包退”,可以退款的是另一个价格过万的班型。
昭同学向文硕教育申请退费,可售后人员却告诉他,他所签的合同不能“不过包退”。受访者供图昭同学提供的合同显示:“乙方在报名后30天后提出退费要求的,甲方均不予退费。”销售人员表示,价格过万的班型合同上写的是“在2025年硕士研究生招生考试中,若乙方考试未通过,且第一年上课出勤率达60%,上课时长达到协议要求值后可以向甲方申请免费重修。若第二年免费重修后考试成绩达到考试总成绩的50%且未能达到国家统考录取分数线及院校自主划线录取分数线,且乙方有效上课时长达到80%以上,可以申请退还总费用的70%。”
“他们说是因为我自己没看清合同内容。可是当时那个销售最初的报价就是一万多元,然后通过反复‘申请到折扣’的方式降价到6000多元。”昭同学觉得,自己被“骗”购买了最低级的班型。
在社交平台和黑猫投诉 【下载黑猫投诉客户端】上,对于深圳文硕教育的负面反馈不在少数。仅在黑猫投诉平台,近一年涉及“文硕教育”的投诉就有36条。主要投诉内容涉及服务质量欠佳、不退款、虚假宣传。
机构协助高校招生?培训机构的“委培”骗局
“我现在也不是很懂什么叫委培。”昭同学告诉记者。
“笔试录取线降低40分,国家线即可上985/211”“没有录取可以退费”,并表示“我们是协助院校招生的,每年给院校输送不少优秀的人才,所以院校有给我们少量的院校直通推荐生名额,那您有这个名额,您就不需要跟正常批竞争了,您只需要笔试过线即可录取。”2024年9月,菜菜(化名)在寻找非全日制考研班时,收到了深圳文硕教育销售人员如上的宣传话术。“感觉不是很靠谱,没有敢报名。”
2025年12月19日,记者通过深圳文硕教育微信公众号后台,以学员身份与机构“研究生规划师”取得联系。对方表示其单位名称为正岳教育,与深圳文硕教育为“兄弟公司”。
对方提到,“这段时间刚好可以申请院校的推荐生保录名额和备考准备。推荐生是指学员在参加全国统考之前就已经通过了目标学校的资质审核,参加全国统考只需要达到基本分数线即可。要想获得推荐资格,学员需提前进行申请,根据要求提供相关材料,通过后即可获得推荐生名额。类似于高考前,国内顶尖的高校会安排自主招生,提前通过的话,就可以避开跟大部分人的竞争。”
该名“研究生规划师”还向记者列举了一些高校,表示机构协助学校进行招生,“多年来稳定向院校输送优质人才,可以申请推荐生名额,保障您可以一次被院校录取。”并进一步提到,“院校推荐生本质是招收有能力的社会工作者!录取侧重点在于个人能力这块,反而笔试要求低,过到国家最低线即可,不过是要提前递交名额备案,统一精修润色递交院校复审,院校会在明年3-4月份抽查部分学员进行面试,审核通过就可以确保您考上理想院校。”
该名“研究生规划师”表示选择“院校推荐生”可以避开跟大部分人的竞争。图/记者与机构销售聊天记录对方承诺,院校推荐生录取率95%,平均100个学生录取95个;院校备选3所保1所录取(优选985、211高校);笔试减分30—40分,过线保录;面试由院校导师1对1进行3次辅导。“正常参(加)考(试)不交白卷,能够达到95%左右的录取率。”
对于考试以及录取难度,对方也表示,得到推荐名额后,笔试过线在160分左右。“学校是招收社会人员,所以考试基本上80%是初中知识,20%高中知识,并且70%都是选择题,难度不大。”
记者致电教育部招考违法违规行为举报电话,接电工作人员表示,所谓的“委培名额”“推荐生”并不存在,只是商家的一种宣传手段。“研究生入学考试都需经过统考。考试秉持公平公正的原则,不存在和机构有合作的情况。”
一些院校也曾就此现象发表声明。如厦门大学在2025年5月发表声明,称学校未委托任何中介机构或个人开展招生工作。请考生切勿轻信所谓“免联考项目”“免试入学、保障毕业”等虚假宣传。周口理工职业学院也在2025年10月发布声明,否认授权机构开展 “升学班”“保过班” 等培训;强调无 “内部指标”“花钱保过” 等违规行为,虚假收费属欺诈。
在职考研培训为何成“保过”套路重灾区?
昭同学的经历并非个例。在社交平台上,还有许多考生分享了自己在一些考培机构的“保过”宣传下遭遇维权困境的经历。
从考生们的遭遇,可以看到机构考研包退班常用的套路:在招生环节,销售人员以口头承诺“有内部渠道”“承诺包录取”吸引学生报名。学员报名后,机构通过“合同埋雷”“事后甩锅”等手段逃避退费责任。
事实上,考研录取结果受多重因素影响,机构“保过”“百分百录取”等承诺本身已涉嫌违反广告法,构成虚假宣传。2023年,深圳文硕教育就曾因广告违法行为被深圳市市场监督管理局罚款594元。处罚依据显示“违反本法规定,发布虚假广告的,由市场监督管理部门责令停止发布广告。”
深圳市龙华区教育局更在2025年7月发布关于谨慎选择教育培训机构的消费警示,部分教育机构精准利用消费者焦虑心理,以“包过”“保录”“轻松拿证”等虚假承诺夸大宣传,但实际履约能力与宣传内容存在差距,相关承诺难以完全兑现。并点名深圳文硕教育科技有限公司等公司存在大量纠纷投诉,投诉内容为退费困难、市民对其服务质量不满意等。
为何考研培训机构的“保过”宣传屡禁不止?非全日制在职考研培训为何成该套路的重灾区?
事实上,委托培养是由用人部门委托高等学校培养本专科学生和研究生的教育制度,一般与国家计划硕士生录取标准相同。报考人员通常需要在报名时提交定向或委培单位出具的同意报考证明,并在毕业后按合同约定到委托单位工作。与机构所宣称的“委培生”并不相同。
21世纪教育研究院院长熊丙奇表示,这类培训机构利用的就是部分考生希望走“捷径”、投机取巧的心理。每个学生的情况是不一样的,没有任何机构有能力“保过”。所谓的“内部资源”“内部推荐”,更是在“忽悠”考生,其实是在赚取概率费。
在职考研的考生往往时间紧张,无法全职备考。同时身边没有同学一起备考,信息相对闭塞。因而更加容易受到机构“保过”的吸引,也就成了“保过”套路的重灾区。
同时,相对全日制考研来说,非全日制研究生考试难度相对较低、竞争较弱。非全日制研究生以专业学位为主,以昭同学报考的公共管理专硕为例,其考试科目为199管综+204英语二,总分300分。而全日制的公共管理学硕考试科目则普遍为101思想政治理论+201英语一+专业课,总分500分。从考试科目数量、英语科目难度来看,非全日制研究生考试难度都较低。
事实上,非全日制研究生主要面对在职人员,多数管理类专硕(MBA/MPA/MEM等)明确要求本科毕业满3年、专科毕业满5年,直接排除了应届本科生这一庞大备考群体;而全日制研究生基本无毕业年限限制,报考基数更大,竞争更为激烈。同时,非全日制研究生学费往往高于全日制研究生,如清华等名校MPA项目学费超10万元,MBA项目学费更超40万元,进一步对考生提出了报考门槛。
“退费难”成考研培训市场一大痛点
此外,培训机构的销售人员与课程实际提供者之间常出现“口径不一”的情况,导致承诺的服务内容难以兑现;销售时承诺“不过包退”,但实际签订的合同中对退费设置了诸多限制,借此对消费者的退费诉求推诿拖延。
如正岳教育表示“没录取100%退费”,但却并非如一些考生所认为的只要没录取就可退费。在退费细则中,对考生的出勤学习率、考试分数都有具体的要求。
正岳教育在退费细则中,对考生的出勤学习率、考试分数都有具体的要求。图/记者与机构销售聊天记录“行业内广泛采用大额预付费模式,且退费规则设计较为复杂,由于教育培训周期较长,当消费者中途退出时,往往难以满足退费诉求,由此面临较高的资金损失风险。”深圳市龙华区教育局同样在上述通知中警示了退费问题。
记者调查发现,不止在非全日制考研领域,“退费难”问题已成为考研培训领域一大普遍性痛点。
莫同学于2024年在中公教育报名了21300元的“考研协议班”,承诺考不过可以重修或退款。考研结果公布后,没有考过的莫同学于2025年5月向机构申请退费。按照合同规定,机构应该在确认后的45个工作日内退还约定的7000元费用。
7月份,已经超过合同约定时间,莫同学却迟迟没有收到退款。在莫同学的反复催促下,退费服务人员却表示“退费打款时间没办法和您承诺”“近期公司资金状况不太理想,退费时间确实比较久,但一定会退的”。
在莫同学的反复催促下,中公教育退费服务人员却表示“退费打款时间没办法和您承诺”。受访者供图“感觉挺生气的,我是觉得中公教育名气比较大,觉得不会坑人,没想到退费这么难。”莫同学无奈说道。截至发稿,莫同学依旧没有等到她的退款。
比起莫同学在退费时间遭到了机构的“拖字诀”,金同学则是在退费金额上和机构产生纠纷。
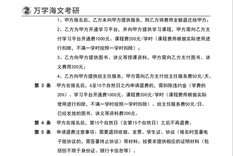
2025年2月金同学花了29800元在万学海文考研报名了全程辅导班。3月开课后,仅上了2周课程的金同学因对课程内容质量不满意提出退款。“机构先是以合同上规定‘第15个自然日之后不再退费’为由拒绝退款,但是我报名后的15天内他们根本还没开学。在我咨询学法律的朋友后,认为这属于霸王条款,再次要求退费,机构才同意退。”
按照机构在合同中规定的核算方法,退费需要扣除20%的违约金、1000元的平台开通费、200元的书本费、50元/天的班主任费、200元/学时的课时费。“合同有满满14页内容,签的时候本着信任没有认真看。承诺要提供到2026年录取结束的服务,才刚开课2个星期,算下来要扣除10000多元,我觉得太贵了。”金同学表示。
金同学和万学海文教育签订的合同显示,“第15个自然日之后不再退费”。受访者供图没有与机构就退款金额达成一致,金同学向当地教育局寻求帮助。最终机构同意向金同学退还近24000元的费用。“感觉能不能退费、退多少费,全都要看自己懂不懂法,标准非常模糊。自己算是比较幸运的,最后退回了钱,但是在我加入的一个维权群中,还有很多人没有退到。”金同学说道。
在黑猫平台,关于考研教育相关机构的投诉中,研途考研教育691条、神啦考研433条、起航考研教育424条、文都教育406条、海文考研教育195条……“退费难”是最主要的投诉内容。投诉者不同程度地在退款的各个环节遭遇维权困境,具体包括机构不肯退款、退款久不到账、退款金额不能达成一致等等。
“保过”宣传违反法律规定,“不退费”格式条款法律效力存疑
上海有思律师事务所执行主任陈晓婷提到,相关案例在法律上主要有三层风险,一是广告法层面的虚假宣传风险,二是民事纠纷中的欺诈或者重大误解风险,三是消费者保护法律项下的不公平格式条款风险。
“机构关于‘包过’的销售承诺,明显属于虚假宣传,并违反《中华人民共和国广告法》相关规定。”陈晓婷表示,《中华人民共和国广告法》第二十四条明确规定,教育、培训广告不得含有对升学、通过考试、获得学位学历或者合格证书的保证性承诺;不得明示或者暗示有相关考试机构或者其工作人员、考试命题人员参与教育、培训。
教育部更是规定严禁“内部指标”等说法。《教育部关于做好2017年普通高校招生工作的通知》中明确“不得违反规定程序降低标准录取考生”等,从制度上否定“内部指标”存在基础。教育部官网2025年10月19日《教育部发布预警:高校招生录取期间谨防上当受骗》,强调“不存在所谓的‘内部指标’、内部降低分数‘补录’‘补招’的情况”。
此外,教育部在2008年《关于进一步加强考研辅导活动管理的通知》中明确,考试大纲编写人员、命题人员不参加任何形式的有关研究生招生考试的补习和辅导活动,不以任何形式透露试题的内容、命题工作情况和从事有关考试内容方面的任何咨询。
对于销售人员口头承诺与合同实际签订不一致的情况,陈晓婷则表示“这类宣传不管是否写进合同,都构成违反《中华人民共和国广告法》以及虚假宣传。如果消费者能够证明机构反复拿这个点作为宣传的亮点,导致构成了要约承诺,便会被认定存在欺诈或者重大误解。”
不管是昭同学合同上条款提到的“30天后不退费”,还是金同学合同上的“第15个自然日之后不再退费”,陈晓婷认为这在形式上均明显属于格式条款,法律效力存疑。“具体能否退费,还是要看经营者有没有对重要条款作出充分的解释。同时也要看他没有提供实际的服务。如果格式条款不合理地免除了他自身的责任,则会被认为是无效的。”
《中华人民共和国民法典》第四百九十六条对格式条款的提示义务作出了明确规定,要求提供格式条款的一方履行提示说明义务,否则该条款可能不成为合同内容。这一规定也在司法实践中得到贯彻。
今年7月,深圳市龙华区教育局发布关于谨慎选择教培机构的消费警示,特别提示消费者在选择教育培训机构时注意理性对待营销宣传,勿轻信培训机构提出的“包过”“不过包退”“培训贷款”“保录”“轻松拿证”等宣传或承诺,充分了解相关风险。谨慎缴纳培训费用,避免向个人账户缴纳培训费,尽量避免一次性缴纳时间跨度超过三个月的培训费,缴纳培训费应开具正规发票并妥善保存。同时,特别点名批评深圳文硕、学思等教培机构。
深圳龙岗区教育局建议,如遇到权益受损问题,可先选择自行及时与培训机构协商解决;如无法达成和解,应及时拨打12315、12345等便民服务热线或直接向当地行政部门投诉;此外,还可以到人民法院提起诉讼,依法维护自己的合法权益。
陈晓婷也建议,考生在签约时要重点审查培训机构的资质,对其市场口碑、商业情况进行背调。在签合同的时候要仔细,对于一些有风险的条款,查看是否进行重点标注或者风险提醒。“此外,考试还是依靠自己实力为主,不要过度依赖机构,更不要心存侥幸。”
新京报记者 徐彦琳
编辑 缪晨霞
校对 赵琳
“掌”握科技鲜闻 (微信搜索techsina或扫描左侧二维码关注)










