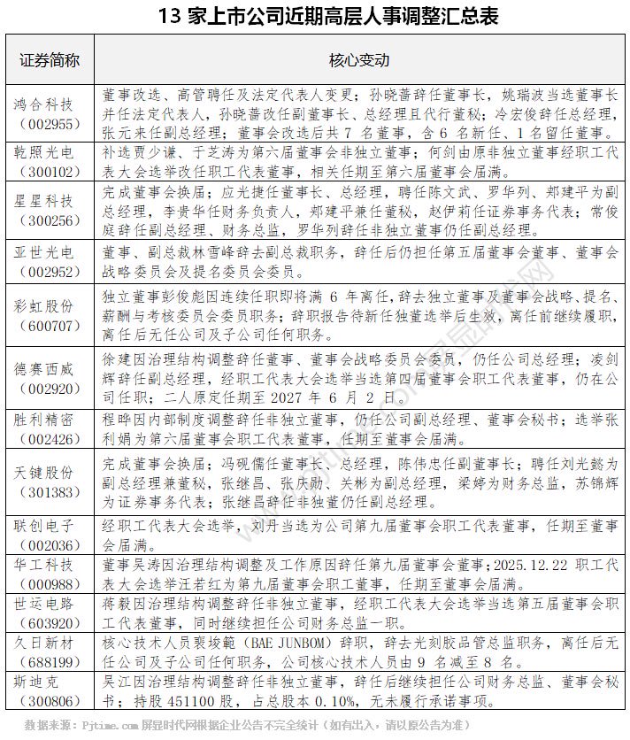
近日,鸿合科技、乾照光电、星星科技、亚世光电、彩虹股份、德赛西威、胜利精密、天键股份、联创电子、华工科技、世运电路、久日新材、斯迪克13家上市公司相继披露人事变动公告,调整范围覆盖董事长、董事、总裁、副总裁、总经理、财务总监、核心技术人员、董秘等关键岗位,涉及企业治理核心的多个重要环节。

从控股股东变更后的治理适配、任期届满的正常更替,到个人原因引发的岗位调整,13家企业的密集人事变动,既勾勒出年末上市公司治理结构动态优化的鲜明态势,也为企业下一阶段的战略落地与高质量发展铺垫了治理基础。
鸿合科技核心治理层焕新:姚瑞波接棒董事长,孙晓蔷身兼数职
2025 年 12 月 23 日,鸿合科技股份有限公司(证券代码:002955,证券简称:鸿合科技)发布公告称,因公司控股股东、实际控制人发生变更,经 2025 年第三次临时股东大会审议通过及 12 月 22 日第三届董事会第十八次会议决议,公司已顺利完成董事会席位调整、董事改选、高级管理人员聘任及法定代表人变更等一系列重要事项。
公告显示,孙晓蔷女士已向董事会递交书面辞职报告,申请辞去公司第三届董事会董事长、战略委员会主任委员及薪酬与考核委员会委员职务,辞职后仍担任公司非独立董事及代行董事会秘书职责。
公司改选姚瑞波先生为第三届董事会董事长,选举孙晓蔷女士为副董事长,任期均自本次董事会审议通过之日起至第三届董事会任期届满之日止。
调整后,公司第三届董事会由 7 名董事组成,其中包括 6 名新任董事及 1 名留任董事:姚瑞波先生、孙晓蔷女士、王陈琛女士、彭骥先生担任非独立董事;宋利国先生、李姚矿先生、黄福平先生担任独立董事。
高级管理人员方面,公司原总经理冷宏俊先生已递交书面辞职报告,申请辞去总经理职务,其原定任期至第三届董事会届满之日止。公司聘任孙晓蔷女士担任总经理,聘任张元来先生担任副总经理。
孙晓蔷女士 1973 年出生,拥有西安交通大学经济学学士学位及中欧国际工商学院 EMBA 学位,曾任中国长江电力股份有限公司资本运营部副主任、视觉(中国)文化发展股份有限公司董事等职,现任鸿合科技副董事长、总经理、代行董事会秘书,同时担任多家关联公司重要职务。张元来先生 1974 年出生,拥有美国北弗吉尼亚大学 MBA 学位,曾任苏州璨宇光学有限公司业务处长等职,现任鸿合科技副总经理。
根据《公司章程》相关规定,随着董事长改选完成,公司法定代表人变更为姚瑞波先生。鸿合科技表示,本次董事改选及高管变更系公司控股股东、实际控制人变更后的正常治理调整,有利于完善公司治理结构,保障公司经营管理的平稳推进。
乾照光电:贾少谦、于芝涛当选非独董,何剑职务调整
近日,厦门乾照光电股份有限公司(证券代码:300102,证券简称:乾照光电)发布公告披露,乾照光电于 2025 年 12 月 26 日召开 2025 年第三次临时股东大会,审议通过了《关于公司补选第六届董事会非独立董事的议案》。经会议审议同意,贾少谦先生、于芝涛先生正式当选为公司第六届董事会非独立董事,任期自 2025 年 12 月 26 日起至第六届董事会任期届满之日止。
2025 年 12 月 25 日,公司召开职工代表大会,经民主选举,何剑先生当选为公司第六届董事会职工代表董事。据悉,何剑先生此前担任公司第六届董事会非独立董事,此次当选后职务变更为职工代表董事,任期同样自 2025 年 12 月 26 日起至第六届董事会任期届满之日止。
星星科技完成换届迭代:应光捷领衔新董事会,全高管团队履新
2025 年 12 月 25 日,江西星星科技股份有限公司(证券代码:300256,证券简称:星星科技)相继召开 2025 年第六次临时股东大会及第六届董事会第一次会议,顺利完成董事会换届选举,并聘任新一届高级管理人员及证券事务代表,公司治理结构进一步完善,新治理团队正式启动三年任期工作。
根据股东大会及职工代表大会决议,公司第六届董事会由 7 名董事组成,其中非独立董事 3 名、独立董事 3 名、职工代表董事 1 名。具体成员包括:非独立董事应光捷先生(董事长)、陈文武先生、罗达益先生;独立董事顾国强先生、江峰先生、郭元鑫先生;职工代表董事李斌先生。董事会成员任期自 2025 年第六次临时股东大会审议通过之日起三年。
经第六届董事会第一次会议审议通过,公司新一届高级管理团队及证券事务代表正式聘任:应光捷先生出任总经理;陈文武先生、罗华列先生、郏建平先生担任副总经理;李贵华先生担任财务负责人;郏建平先生同时兼任董事会秘书;赵伊莉女士被聘任为证券事务代表。上述人员任期均自第六届董事会第一次会议审议通过之日起至第六届董事会任期届满之日止。
本次换届后,部分原董事、监事及高级管理人员职务发生变动:常俊庭先生不再担任公司副总经理、财务总监职务,且不在公司及子公司担任任何职务;罗华列先生不再担任公司非独立董事、董事会战略委员会委员,继续留任副总经理。
亚世光电副总裁林雪峰因个人原因辞职,仍留任核心董事职务
2025 年 12 月 25 日,亚世光电 (集团) 股份有限公司(证券代码:002952,证券简称:亚世光电)发布公告(公告编号:2025-051),披露公司董事、副总裁林雪峰先生因个人原因申请辞去副总裁职务。
公告显示,林雪峰先生辞去副总裁职务后,仍将继续担任公司第五届董事会董事、董事会战略委员会委员及提名委员会委员职务,其原定的副总裁任期至第五届董事会任期届满之日止。
亚世光电在公告中明确,林雪峰先生辞去副总裁职务不会对公司的生产经营活动产生重大不利影响。截至公告披露日,林雪峰先生持有公司股份 19,279,983 股,不存在应当履行而未履行的承诺事项。
彩虹股份独立董事彭俊彪任期届满离任,履职过渡有序衔接
12 月 25 日,彩虹显示器件股份有限公司(证券代码:600707,证券简称:彩虹股份)发布公告称,彭俊彪先生此次离任的职务包括公司独立董事,以及董事会战略委员会、提名委员会、薪酬与考核委员会委员。离任原因系其连续担任公司独立董事即将满 6 年,其原定任期到期日为 2025 年 12 月 26 日。
根据相关规定,彭俊彪先生的辞职报告将在公司股东会选举产生新任独立董事后生效;在新任独立董事就任前,其将依据相关法律法规和《公司章程》规定,继续履行上述相关职责。此外,彭俊彪先生离任后,将不再继续在上市公司及其控股子公司任职,且不存在未履行完毕的公开承诺。
德赛西威:徐建、凌剑辉辞任相关职务,凌剑辉补选为职工代表董事
2025 年 12 月 22 日,惠州市德赛西威汽车电子股份有限公司(证券代码:002920,证券简称:德赛西威)发布公告,披露公司董事、高级管理人员辞职及相关人事补选情况,此次调整基于公司治理结构优化需求,相关事项已按规定履行决策程序,不会影响公司正常运营。
公告显示,公司近日收到董事、总经理徐建先生及副总经理凌剑辉先生的辞职报告。其中,徐建先生因公司治理结构调整,申请辞去董事及董事会战略委员会委员职务,辞任后仍继续担任公司总经理;凌剑辉先生申请辞去副总经理职务,辞任后仍在公司任职。二人原定任期均至 2027 年 6 月 2 日,辞任报告自送达公司董事会之日起生效。
在辞职事项之后,公司完成两项重要人事补选:一是 2025 年 12 月 22 日,公司召开 2025 年职工代表大会第三次会议,选举凌剑辉先生为第四届董事会职工代表董事,任期自会议审议通过之日起至第四届董事会届满之日止。
公告附件显示,凌剑辉先生为汉族,硕士学历,拥有多年德赛西威任职经验:2010 年 4 月至 2012 年 10 月任公司二厂厂长,2012 年 11 月至 2013 年 8 月任一厂厂长,2013 年 9 月至今担任制造中心总经理,2015 年 6 月至 2024 年 6 月任职工代表监事,2024 年 6 月至 2025 年 12 月任副总经理,2025 年 12 月起担任职工代表董事。
胜利精密:程晔辞任非独董,张利娟当选职工代表董事
近日,苏州胜利精密制造科技股份有限公司(证券代码:002426,证券简称:胜利精密)发布公告,披露两项重要人事变动:公司非独立董事程晔先生因内部制度调整辞任董事职务,同时公司通过职工代表大会选举张利娟女士为第六届董事会职工代表董事。
此次辞任后,程晔先生将继续在公司担任副总经理、董事会秘书一职,其辞任不会导致公司董事会成员低于法定最低人数,辞任自公司收到辞任报告之日起生效。
胜利精密于 2025 年 12 月 22 日召开职工代表大会,经民主讨论及表决,正式选举张利娟女士为公司第六届董事会职工代表董事,任期自本次选举之日起至第六届董事会任期届满之日止。
简历信息显示,张利娟女士出生于 1978 年,中国国籍,无境外永久居留权,大专学历。1997 年至 2005 年,其任职于昶虹电子(苏州)有限公司,历任品保科长、品保经理;2005 年 12 月起加入苏州胜利精密制造有限公司(公司前身),担任部门经理;2017 年 6 月至 2025 年 12 月期间,张利娟女士担任公司监事。
天键股份完成董事会换届:冯砚儒领衔新团队,高管阵容全面更新
天键电声股份有限公司(证券代码:301383,证券简称:天键股份)发布公告称,公司于 2025 年 12 月 25 日召开 2025 年第三次临时股东大会及第二次职工代表大会,选举产生了第三届董事会成员。其中,股东大会选举冯砚儒先生、陈伟忠先生、冯雨舟女士、刘光懿先生、梁婷女士为非独立董事,周谊女士、付超先生、曲雯毓女士为独立董事;职工代表大会选举张弢先生为职工代表董事,上述 9 人共同组成公司第三届董事会。
同日召开的第三届董事会第一次会议,选举冯砚儒先生为董事长,陈伟忠先生为副董事长,并选举产生了董事会专门委员会成员及主任委员。同时审议通过了高级管理人员及证券事务代表聘任相关议案。聘任冯砚儒先生为公司总经理,刘光懿先生为副总经理兼董事会秘书,张继昌先生、张庆勋先生、关彬先生为副总经理,梁婷女士为财务总监,苏锦辉先生为证券事务代表。
本次换届完成后,部分董事及高级管理人员因任期届满离任。其中,张继昌先生不再担任非独立董事职务,继续担任公司副总经理;甘耀仁先生、李天明先生、马千里先生不再担任独立董事及董事会专门委员会职务,离任后不在公司及子公司担任其他职务;何申艳先生不再担任副总经理职务,在公司担任其他职务。
联创电子选举刘丹为第九届职工代表董事,深耕内部管理多年
近日,联创电子科技股份有限公司(证券代码:002036,证券简称:联创电子)发布公告,披露公司完成职工代表董事选举相关事宜,刘丹先生当选为第九届董事会职工代表董事。
资料显示,刘丹先生出生于 1973 年 2 月,中国国籍,无境外永久居留权,本科学历,经济师,中共党员。其任职经历丰富,历任江西华声通信集团有限公司工艺科、劳动人事处科员,总装厂综合办公室主任;江西联创光电科技股份有限公司人力资源管理专员、总裁秘书;江西联创电子有限公司综合管理部副经理、经理;江西联创电子股份有限公司监事长、工会主席、行政总监、公司监事会主席;现任江西鑫盛达科技发展有限公司董事长、江西鑫盛投资有限公司监事,同时担任联创电子党委副书记、工会主席、职工代表董事。
华工科技董事吴涛离任,汪若红补选为职工董事
近日,华工科技产业股份有限公司(证券代码:000988,证券简称:华工科技)发布公告称,董事会于 2025 年 12 月 22 日收到董事吴涛先生的书面辞职报告。吴涛先生因公司治理结构调整和工作原因,申请辞去第九届董事会董事职务。
华工科技于 2025 年 12 月 22 日召开职工代表大会,选举汪若红女士担任公司第九届董事会职工董事,任期自本次职工代表大会通过之日起至第九届董事会任期届满之日止。
公开简历显示,汪若红女士出生于 1983 年 11 月,本科学历,工程师职称。2014 年 5 月入职武汉华工激光有限责任公司,曾任工业设计工程师、工业设计部副经理、经理,华工科技第八届、第九届监事会职工代表监事,现任武汉华工激光有限责任公司工业设计中心总监,2025 年 12 月起担任公司职工董事。
世运电路:蒋毅辞任非独董后当选职工代表董事,续任财务总监
2025 年 12 月 26 日,广东世运电路科技股份有限公司(证券代码:603920,证券简称:世运电路)发布公告,披露公司董事任职变动相关事宜,蒋毅先生因公司治理结构调整辞去非独立董事职务后,经职工代表大会选举当选为公司第五届董事会职工代表董事,同时继续担任公司财务总监一职。
简历信息显示,蒋毅先生出生于 1984 年,中国国籍,无永久境外居留权,中共党员,本科学历,持有注册会计师、中级会计师资质。其职业生涯丰富,历任广东新宝电器股份有限公司、佛山市顺德区震德塑料机械有限公司会计员;广东好帮手电子科技股份有限公司财务主管、财务经理;广东顺德控股集团有限公司经营管理部副经理;广东顺控发展股份有限公司(股票代码:003039)总经理助理、副总经理、董事会秘书、财务负责人,兼任华新(佛山)彩色印刷有限公司及广东顺控自华科技有限公司董事长。2025 年 3 月起,蒋毅先生担任广东世运资本投资有限公司财务负责人;2025 年 1 月至 12 月担任世运电路董事,2025 年 1 月至今担任世运电路财务总监,2025 年 12 月起同时担任公司职工代表董事兼财务总监。
久日新材核心技术人员裵埈範因个人原因辞职 公司称不影响核心竞争力
近日,天津久日新材料股份有限公司(证券代码:688199,证券简称:久日新材)发布公告(公告编号:2025-079),披露核心技术人员裵埈範(BAE JUNBOM)先生因个人原因辞职相关事宜。
公告显示,久日新材于 2025 年 12 月 23 日收到裵埈範先生递交的辞呈,其申请于 2025 年 12 月 31 日辞去公司半导体化学材料事业部光刻胶品管总监职务。辞职后,裵埈範先生将不再担任公司及子公司任何职务,公司也不再认定其为核心技术人员。
公开资料显示,裵埈範先生出生于 1970 年 5 月,韩国国籍,持有庆熙大学电子工程学士学位,拥有丰富的行业从业经验。其历任现代电子(现 SK 海力士)光学处理工程师,科莱恩韩国 IC 芯片销售及技术支持、科莱恩 193nm 光刻胶项目组成员及研发部成员,安智韩国平板显示器销售经理、安智中国新业务发展经理 - FPD 及半导体、面板 / 光电市场部经理,默克中国光刻胶市场部经理 / 面板项目部经理,默克韩国半导体项目国际 QA 专家,易美太公司研发部 / 首席研究员等职。2023 年 7 月,裵埈範先生加入久日新材,担任半导体化学材料事业部光刻胶品管总监,截至公告披露日,其未持有公司股份。
公告披露,本次变动后,公司核心技术人员由 9 名变为 8 名。变动前核心技术人员包括张齐、罗想、毛桂红、张建锋、吴世泰(OH SAETAE)、裵埈範(BAE JUNBOM)、王瑀、刘玉婧、高欣;变动后核心技术人员为张齐、罗想、毛桂红、张建锋、吴世泰(OH SAETAE)、王瑀、刘玉婧、高欣,其他核心技术人员未发生变化,公司整体研发实力不会因此产生重大不利影响。
斯迪克吴江辞任非独董,续任财务总监兼董秘并当选职工代表董事
近日,江苏斯迪克新材料科技股份有限公司(证券代码:300806,证券简称:斯迪克)发布公告,斯迪克董事会近期收到非独立董事吴江先生提交的书面辞职报告。吴江先生原定董事任期至 2026 年 12 月 25 日公司第五届董事会届满之日,此次因公司治理结构调整申请辞去董事职务。
辞任后,吴江先生将继续担任公司财务总监和董事会秘书职务。截至公告披露日,吴江先生持有公司股份 451,100 股,占公司总股本的 0.10%,不存在应履行而未履行的股份锁定承诺,其持股将严格按照监管规定管理。
公开简历显示,吴江先生出生于 1976 年 5 月,中国国籍,无境外永久居留权,毕业于上海财经大学会计系,获会计硕士(MPAcc)学位。其职业经历涵盖多家知名会计师事务所及上市公司核心管理岗位:1998 年 7 月至 2001 年 5 月任大华会计师事务所审计员;2001 年 5 月至 2008 年 8 月历任安永大华会计师事务所审计员、审计经理;2008 年 8 月至 2017 年 2 月任安永华明会计师事务所(特殊普通合伙)高级经理;2017 年 2 月至今担任斯迪克财务总监;2020 年 5 月至 2025 年 12 月曾任公司董事;2025 年 1 月至今兼任公司董事会秘书。
结语:此番密集人事调整,既是上市公司治理规范化、透明化的生动实践,更彰显了企业适配发展新阶段、提升核心竞争力的主动求变意识。13家企业均通过合规程序实现平稳交接与核心补位,未对正常经营产生重大不利影响,反而通过治理结构的优化升级激活发展动能。随着新治理团队悉数履职,其在股权重构后的战略落地、技术驱动中的团队协同等方面的效能将逐步释放,推动企业在高质量发展赛道精准发力。而这种常态化、市场化的治理优化实践,也将持续夯实 A 股市场健康发展的微观基础,为资本市场高质量发展注入持续治理动能。
“掌”握科技鲜闻 (微信搜索techsina或扫描左侧二维码关注)










