
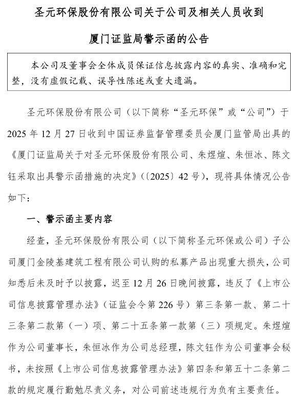
中新经纬12月27日电 27日,圣元环保公告,公司及相关人员收到厦门证监局警示函。
警示函显示,经查,圣元环保子公司厦门金陵基建筑工程有限公司认购的私募产品出现重大损失,公司知悉后未及时予以披露,迟至12月26日晚间披露,违反了相关规定。朱煜煊作为公司董事长,朱恒冰作为公司总经理,陈文钰作为公司董事会秘书,未履行勤勉尽责义务,对前述违规行为负有主要责任。
根据《上市公司信息披露管理办法》第五十三条规定,厦门证监局决定,对圣元环保及朱煜煊、朱恒冰、陈文钰采取出具警示函的监督管理措施,并将相关情况记入诚信档案。
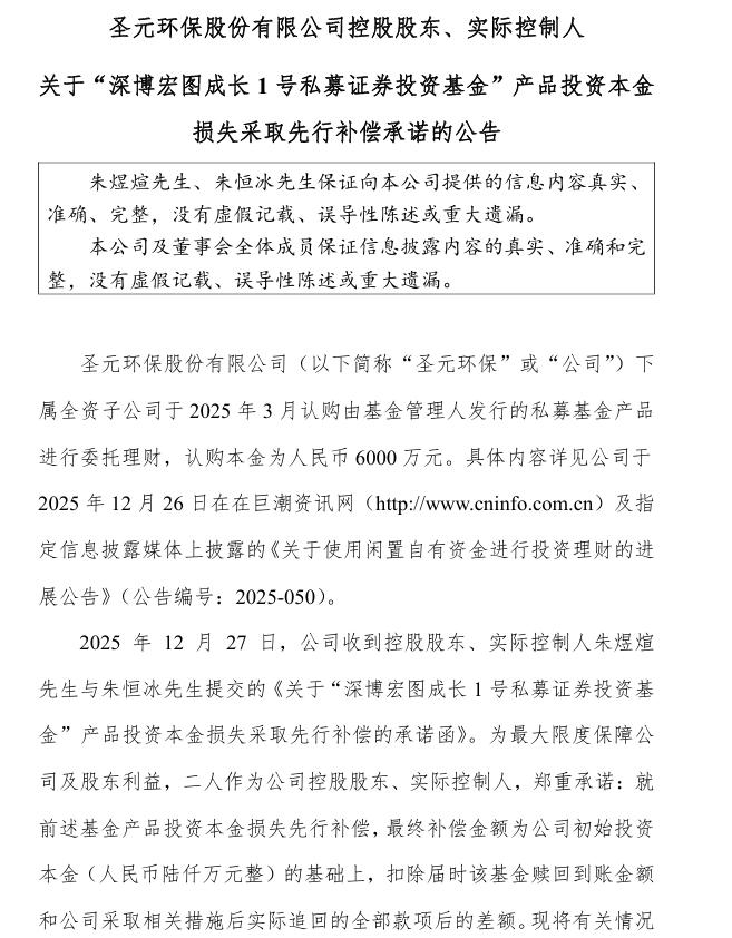
来源:公告,下同此前,圣元环保下属全资子公司于2025年3月认购由基金管理人发行的私募基金产品进行委托理财,认购本金为6000万元。截至2025年12月25日,前述基金最新单位净值为0.1846,累计净值增长率为-81.54%,亏损金额约4692万元,超过公司最近一个会计年度经审计净利润的10%。
圣元环保今日还公告,公司收到控股股东、实际控制人朱煜煊与朱恒冰提交的《关于“深博宏图成长1号私募证券投资基金”产品投资本金损失采取先行补偿的承诺函》。为最大限度保障公司及股东利益,二人作为公司控股股东、实际控制人,郑重承诺:就前述基金产品投资本金损失先行补偿,最终补偿金额为公司初始投资本金(人民币陆仟万元整)的基础上,扣除届时该基金赎回到账金额和公司采取相关措施后实际追回的全部款项后的差额。

圣元环保主营业务为城镇固液废专业化处理,主要包括生活垃圾焚烧发电和生活污水处理,其中垃圾焚烧发电业务贡献业绩占比超过80%。同时,公司亦在积极拓展布局以牛磺酸原料及其衍生品为核心的大健康新产业。
业绩方面,圣元环保在2025年前三季度营业收入约11.5亿元,同比基本持平;归属于上市公司股东的净利润约2.1亿元,同比增长43%。
二级市场上,圣元环保股价震荡攀升,截至12月26日收盘,年内涨超50%。(中新经纬APP)
“掌”握科技鲜闻 (微信搜索techsina或扫描左侧二维码关注)










