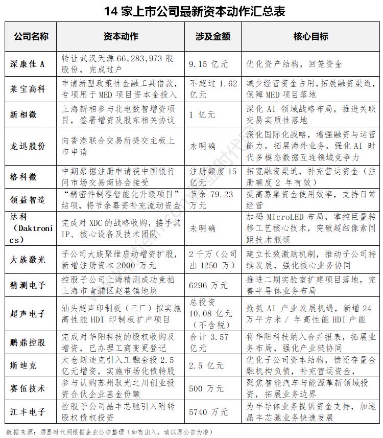
年末收官节点,科技制造业资本运作迎来 “密集窗口期”。近期,深康佳、莱宝高科、龙迅股份、领益智造等 14 家半导体、显示及电子制造企业扎堆披露资本动作,股权优化、融资扩容、技术并购、跨境上市等多元化举措密集落地 —— 从数十亿级股权转让到专项技术融资,从 AI 领域战略增资到 MicroLED 赛道布局,不仅勾勒出行业向高端化、智能化进阶的清晰路径,更凸显资本向创新驱动型产业聚集的鲜明导向。

这 14 家企业的资本运作集中于电子、半导体、显示器件等核心领域,凸显三大核心特征:一是主业聚焦度高,深耕核心赛道,所有动作均围绕技术升级、产能扩张、产业链整合等主业展开,规避跨领域盲目扩张,强化主业协同效应;二是融资渠道多元,覆盖股权并购、政策性借款、上市融资、中期票据等全品类方式,实现直接融资与间接融资协同发力;三是子公司成核心载体,多数通过子公司实施增资、并购及项目落地,精准锚定细分赛道,提升资源配置效率。
从产业演进趋势来看,这些资本运作呈现三大清晰主线:其一,技术驱动成核心引擎,企业普遍聚焦 MicroLED、AI、半导体等高端赛道,通过收购、增资等方式补全技术短板、强化核心储备;其二,国际化与市场化双向赋能,龙迅股份赴港上市推进全球化布局,斯迪克引入机构增资实施市场化债转股,兼顾全球资源整合与内部资本结构优化;其三,政策红利精准承接,莱宝高科申请政策性金融工具、格科微获批中期票据,依托政策东风拓宽低成本融资渠道,为产业升级注入 “活水”。
康佳集团转让武汉天源股份落袋9亿+ 过户手续全办结
12 月 25 日,康佳集团股份有限公司(证券代码:000016、200016;债券简称:24 康佳 01、24 康佳 02、24 康佳 03、25 康佳 01、25 康佳 03)发布公告称,公司通过非公开协议转让方式转让武汉天源集团股份有限公司(以下简称 “武汉天源”)部分股份的相关事宜已完成过户登记,且公司已收到全部股份转让价款。
根据协议约定,康佳集团向与华润资产管理 (深圳) 有限公司(以下简称 “资产深圳”)转让其持有的武汉天源 66,283,973 股股份,转让价格为 13.80 元 / 股,股份转让总价款合计 914,718,827.40 元。2025 年 12 月 24 日,公司收到中国证券登记结算有限责任公司出具的《证券过户登记确认书》,确认上述股份的过户登记手续已办理完毕。
此次股份过户完成后,康佳集团持有武汉天源的股份数量剩余 13,300,000 股,资产深圳则持有武汉天源 66,283,973 股股份。
莱宝高科拟募1.62亿政策性资金 护航子公司MED项目落地
2025 年 12 月 23 日,深圳莱宝高科技股份有限公司(证券代码:002106,证券简称:莱宝高科)发布公告称,公司已审议通过向中国农业发展银行申请新型政策性金融工具借款的相关议案,借款金额不超过 1.62 亿元,专项用于控股子公司项目建设及资本金出资需求。
据悉,借款资金将定向用于公司控股子公司 —— 浙江莱宝显示科技有限公司(以下简称 “莱宝显示”)的剩余认缴注册资本金出资,以及莱宝显示投资建设的微腔电子纸显示器件(MED)项目资本金投入。莱宝显示成立于 2023 年 12 月 20 日,注册资本 55 亿元,注册地址位于浙江省湖州市南浔区,主营业务涵盖显示器件、光电子器件的制造与销售,电子元器件批发零售及技术进出口等业务。
同日,莱宝高科与农发新型政策性金融工具有限公司(中国农业发展银行全资子公司)、中国农业发展银行浙江省分行签署《借款协议》。协议约定,借款期限为 84 个月(自出借日起算),采取信用借款方式,借款利率按协议约定执行;资金仅限用于 MED 项目资本金投入,不得挪作他用,若发生挪用行为,将按约定计付罚息。协议自甲、乙、丙三方相关负责人签名,且各方加盖对应印章之日起生效。
莱宝高科表示,此举将有效减少公司日常经营资金的占用,进一步拓展融资渠道、盘活资金,为公司未来经营发展提供稳定资金支持;同时,资金的注入将有力保障莱宝显示 MED 项目的顺利推进,有助于增强公司及子公司的综合实力,促进长远发展。
新相微1亿增资北电数智 全资子公司发力AI领域布局
2025 年 12 月 23 日,上海新相微电子股份有限公司(证券代码:688593,证券简称:新相微)发布公告,披露其全资子公司上海新相技术有限公司(以下简称 “上海新相”)参与北京电子数智科技有限责任公司(以下简称 “北电数智”)增资项目的进展,目前相关投资主体已正式签署增资及股东相关协议,标志着本次对外投资暨关联交易进入实质性落地阶段。

本次北电数智增资项目共有四家投资主体参与,除上海新相外,还包括北京中发高精尖臻选创业投资基金(有限合伙)、北京市先进制造和智能装备产业投资基金(有限合伙)、北京朝阳京国瑞股权投资基金合伙企业(有限合伙)。具体增资情况如下:

新相微表示,本次对外投资旨在战略性嵌入人工智能核心生态圈,把握产业爆发性增长机遇。一方面,新相微作为显示芯片设计公司,其在显示技术领域的积累与创新可与北电数智的 AI 技术相结合,探索 AI 与显示主业的深度融合,培育新技术、新产品与新模式;另一方面,依托新相微的产业经验、客户资源及供应链体系,可加速北电数智全栈 AI 解决方案的规模化落地,同时为新相微在 AI 领域的战略布局提供支撑。
龙迅股份冲刺港股双上市 剑指AI多模态数据互连赛道
近日,龙迅半导体(合肥)股份有限公司(以下简称 “龙迅股份”,A 股代码:688486)正式向香港联合交易所有限公司提交上市申请,拟在主板挂牌上市,独家保荐人为中信建投国际。作为领先的高速混合信号芯片设计公司,此次赴港上市旨在深化国际化战略布局,增强融资及运营能力,进一步提升综合竞争实力。
龙迅股份成立于 2006 年,2023 年 2 月已在上海证券交易所科创板上市,专注于为智能终端、设备及 AI 应用构建高效可靠的 “数据高速公路”。公司采用 Fabless 业务模式,聚焦集成电路研发和销售,将晶圆制造与封装测试环节外包给第三方专业厂商,资源集中于核心技术创新。
凭借在高带宽串行器 / 解串器(SerDes)、高速接口协议处理与数据加密、高清音视频处理与显示驱动三大核心技术领域的深厚积累,公司产品实现数据无缝传输与高效交互,广泛应用于智能视觉终端、智能车载、AR/VR 设备及 AI 与高效能计算(HPC)四大场景。根据弗若斯特沙利文数据,按 2024 年收入计,龙迅股份在视频桥接芯片市场位列中国内地第一、全球前五,而视频桥接芯片是混合信号芯片的重要细分领域。

截至 2025 年 9 月 30 日,公司已构建丰富的产品组合,包括 151 种智能视频芯片和 110 种互连芯片,形成覆盖采集、连接、处理及显示的端到端解决方案。2022 年、2023 年、2024 年及 2025 年前九月分别实现收入人民币 2.41 亿元、3.23 亿元、4.66 亿元及 3.89 亿元,2022-2024 年复合年增长率达 39.1%。
此次赴港上市,龙迅股份计划将募集资金用于提升研发与创新能力、充实产品矩阵、拓展海外业务网络、进行战略性投资及并购,以及补充营运资金。作为同时在 A 股和 H 股上市的企业,公司将依托香港国际金融中心优势,进一步拓展全球市场,吸引国际资本与人才,为 AI 时代多模态数据互连及处理领域的持续创新注入动力。
格科微15亿中期票据获准注册 融资渠道再拓宽
近日,格科微有限公司(证券代码:688728,证券简称:格科微)发布公告称,公司收到中国银行间市场交易商协会出具的《接受注册通知书》(中市协注〔2025〕MTN 1262 号),中期票据注册申请获正式接受,注册金额为 15 亿元人民币。
根据《接受注册通知书》,本次中期票据注册额度自通知书落款之日起 2 年有效,由中国工商银行股份有限公司、中信建投证券股份有限公司、交通银行股份有限公司、中国银行股份有限公司、招商银行股份有限公司、中国光大银行股份有限公司、上海浦东发展银行股份有限公司、兴业银行股份有限公司、平安银行股份有限公司和北京银行股份有限公司担任联席主承销商。
领益智造募投项目结项 节余资金永久补流
近日,广东领益智造股份有限公司(以下简称 “领益智造”)发布公告称,公司 2024 年度向不特定对象发行可转换公司债券的募投项目 “精密件制程智能化升级项目” 已实施完毕并达到预定可使用状态,公司决定将该项目结项,并将节余募集资金永久补充流动资金,用于日常经营。
“精密件制程智能化升级项目” 调整后募集资金投资总额为 168,240,000.00 元,累计投入募集资金金额 167,540,546.77 元,节余募集资金共计 792,324.34 元。其中,节余募集资金本金 699,453.23 元,利息收益扣除手续费后净额 92,871.11 元。
据公告披露,该项目资金节余主要得益于两方面:一方面,公司在项目实施过程中,严格遵守募集资金使用相关规定,在保证项目质量的前提下,秉持科学、合理、有效、节约的原则审慎使用资金,加强资金投入的控制、监督和管理;另一方面,公司在确保不影响募投项目正常实施的前提下,利用暂时闲置募集资金进行现金管理,获得了一定的收益及利息收入。
为提高募集资金使用效率,领益智造拟将上述 792,324.34 元节余募集资金永久补充流动资金,用于公司日常经营。待节余募集资金转出后,公司将注销该募投项目对应的募集资金专户,公司与保荐机构、开户银行签署的相关监管协议也将随之终止。
达科收购X Display落子MicroLED 抢占下一代显示赛道
全球LED显示领域领军企业达科公司(Daktronics)宣布完成对X Display Company Technology Limited(XDC)的战略收购,全面接手其知识产权(IP)、核心设备资产及技术团队。作为巨量转移工艺与MicroLED(微型发光二极管)技术的行业领导者,XDC的加入将显著强化达科在下一代显示技术领域的核心竞争力,标志着达科在产品创新战略布局中迈出关键一步。
此次收购的核心价值体现在三大维度:其一,知识产权层面,达科将全面掌控XDC在显示领域的巨量转移工艺及MicroLED制造专有技术,这将为其大型视频墙及中型商业显示产品提供超细像素间距解决方案,助力突破1毫米以下像素间距的技术瓶颈。其二,设备资产方面,达科获得了用于MicroLED及MicroIC技术研发的专用设备,为技术产业化落地提供了硬件保障。其三,人才整合上,15名XDC核心员工将加入达科,这支团队在巨量转移、MicroLED开发及MicroIC设计领域具备深厚专业积累,将进一步强化达科的技术研发实力。
此次收购是达科深化显示技术布局的重要战略举措,通过整合XDC的核心技术、设备与人才,达科将加速MicroLED技术的商业化进程,持续巩固其在全球显示行业的领先地位,为客户带来更具创新性的显示解决方案。
大族激光子公司增资扩股 强化协同+长效激励双驱动
近日,大族激光科技产业集团股份有限公司(证券代码:002008,证券简称:大族激光)发布公告称,子公司深圳市大族聚维科技有限公司(以下简称 “大族聚维”)启动增资扩股及关联交易相关事项,旨在建立健全长效激励机制,推动大族聚维持续发展。
根据公告披露,大族聚维本次拟通过增资扩股增加注册资本 2000 万元,注册资本将由原来的 3000 万元增至 5000 万元。本次增资由多方共同参与,其中,大族激光拟出资 1250 万元认购新增注册资本 1250 万元;员工持股平台深圳市族思聚优咨询合伙企业(有限合伙)(以下简称 “族思聚优”)拟出资 500 万元认购新增注册资本 500 万元;大族聚维董事长赵光辉拟出资 250 万元认购新增注册资本 250 万元。此外,大族激光及全资子公司深圳市大族创业投资有限公司(以下简称 “大族创投”)放弃本次增资其余部分的优先认购权。
增资完成后,大族激光将直接持有大族聚维 28% 股权,并通过全资子公司大族创投间接持有 57% 股权,合计持股比例达 85%,大族聚维仍为公司合并报表范围内的子公司;族思聚优与赵光辉将分别持有大族聚维 10% 和 5% 的股权。具体股权结构如下:

作为本次增资扩股的标的公司,大族聚维成立于 2022 年 4 月 12 日,统一社会信用代码为 91440300MA5H9MRD91,法定代表人为唐景龙,注册地址位于深圳市宝安区福海街道大族激光智造中心,经营范围涵盖工业机器人销售与维修、技术开发与推广、工业互联网数据服务、软件开发、货物及技术进出口等多个领域。
精测电子子公司竞得上海地块 二期实验室扩建加速落地
近日,武汉精测电子集团股份有限公司(证券代码:300567,证券简称:精测电子)发布项目进展公告,其控股子公司上海精测半导体技术有限公司(以下简称 “上海精测”)成功竞得上海市青浦区相关地块国有建设用地使用权,将用于二期实验室扩建项目建设,标志着该对外投资项目取得关键进展。
上海精测收到《成交确认书》,以人民币 6296 万元的价格成功竞得青浦区赵巷镇佳旭路东侧 F2-05 地块(地块公告号:202512801)的国有建设用地使用权,并于 2025 年 12 月 24 日与上海市青浦区规划和自然资源局签订《上海市国有建设用地使用权出让合同》。
根据出让合同核心内容,该宗地编号为 202119534530475262,出让面积 17858.5 平方米,坐落于赵巷镇 2 街坊,四至范围为东至佳驰路、南至源硕路、西至佳旭路、北至绿地;土地使用权出让年限为 50 年,自合同约定的交付土地之日起算;出让价款为人民币 6296 万元,折合每平方米 3525.49 元;定金为土地出让价款的 20%,定金将抵作土地出让价款。
超声电子拟投10亿扩产高性能HDI 抢抓AI产业机遇
近日,广东汕头超声电子股份有限公司发布公告称,控股子公司汕头超声印制板 (三厂) 有限公司将实施该扩产升级项目,抢抓人工智能技术驱动下相关产业的发展机遇。
该项目总投资额预计为 100,755 万元(不含税),计划在 1.5 年时间内完成。项目将通过改造优化现有厂房预留场地,购置先进生产及检测设备,对高性能 HDI 印制板生产线进行扩产升级,建成后将新增年产 24 万平方米的高性能 HDI 印制板生产能力。资金来源方面,项目拟通过银行贷款 72000 万元及自有资金补足的方式解决。
鹏鼎控股收购增资华阳科技落地 工商变更全办结
2025 年 12 月 26 日,鹏鼎控股 (深圳) 股份有限公司(证券代码:002938,证券简称:鹏鼎控股)发布公告,宣布公司收购并增资无锡华阳科技有限公司(以下简称 “华阳科技”)的相关事项已完成工商变更登记,本次对外投资交割顺利落地。
根据协议约定,鹏鼎控股以现金方式受让上述自然人持有的华阳科技注册资本 2760 万元,并同时认购华阳科技新增注册资本 994.9912 万元,本次股权受让及增资额认购的交易对价合计为 35672.4164 万元。交易完成后,鹏鼎控股直接持有华阳科技 53.68% 股权,华阳科技将纳入公司合并报表范围。
公告显示,华阳科技已完成本次股权转让及增资的工商变更登记手续,并取得了无锡市梁溪区数据局于 2025 年 12 月 23 日换发的《营业执照》。鹏鼎控股已向股权出让方支付本次股权转让对价的 50%,并已获得相关股权出让方的完税凭证及实缴出资凭证。后续,公司将按照投资协议约定,支付股权转让对价的剩余 50%、受让股权所对应的尚未实缴的注册资本以及本轮增资额认购对价,相关资金来源均为公司自有资金。
斯迪克子公司获2.5亿增资 工融金投入股推进债转股
据江苏斯迪克新材料科技股份有限公司(证券代码:300806 证券简称:斯迪克)12 月 24 日发布的公告,公司全资子公司太仓斯迪克新材料科技有限公司(以下简称 “太仓斯迪克”)拟引入工融金投二号(北京)新兴产业股权投资基金合伙企业(有限合伙)(以下简称 “工融金投”)以现金方式增资 2.5 亿元,实施市场化债转股。
公告显示,本次增资价格确定为 2 元 / 注册资本,工融金投 2.5 亿元增资款中,1.25 亿元计入太仓斯迪克注册资本,剩余 1.25 亿元计入资本公积。增资完成后,太仓斯迪克注册资本将由 3 亿元增至 4.25 亿元,斯迪克对其持股比例约为 70.59%,工融金投持股比例约为 29.41%。尽管股权结构发生调整,斯迪克仍为太仓斯迪克控股股东,保持实际控制权,标的公司仍纳入斯迪克合并报表范围。
此次增资资金将专项用于偿还太仓斯迪克财务报表范围内的存量金融机构负债,其中偿还银行贷款占比须超过增资款项的 50%(工融金投另行书面同意除外),旨在增强子公司资金实力、优化资本结构,补充其经营发展所需营运资金,提升功能性涂层复合材料研发及市场拓展的综合竞争力。
赛伍技术500万参投私募基金 聚焦智能汽车与能源革新
2025 年 12 月 23 日,苏州赛伍应用技术股份有限公司(证券代码:603212,证券简称:赛伍技术)发布公告,宣布以自有资金 500 万元人民币参与认购苏州驭光之川创业投资合伙企业(有限合伙)(简称 “驭光之川”)的基金份额,出资完成后将持有该合伙企业 2.7431% 的合伙份额。
公告显示,驭光之川成立于 2025 年 7 月 14 日,基金规模为 18227.27 万元,初始存续期限为首次交割日起至第七年届满,可经相关程序延长两次(每次一年),该基金已于 2025 年 8 月 1 日完成备案,备案编码为 SBCP73,主要经营场所位于江苏省苏州市张家港市。其核心投资方向为智能汽车、能源革新领域的优质项目或企业,以及经投资决策委员会认定具有投资价值和潜在回报的其他项目。
江丰电子子公司引入5740万附转股权债权投资 加速半导体业务扩张
2025 年 12 月 22 日,宁波江丰电子材料股份有限公司(证券代码:300666,简称 “江丰电子”)发布公告称,其控股子公司晶丰芯驰(上海)半导体科技有限公司拟与关联方北京江丰同创半导体产业基金(有限合伙)及专业投资机构上海芯联启辰私募投资基金合伙企业(有限合伙)签订《附转股权之债权投资协议》,合计引入债权投资 5740 万元,助力晶丰芯驰业务持续快速发展。
本次交易中,芯联启辰将向晶丰芯驰提供 2740 万元可转换债权,江丰同创基金则提供 3000 万元可转换债权,两笔借款期限均介于 6 个月至 1 年之间,自实际发放完毕之日起计算。投资方有权按协议约定行使转股权利,以增资形式取得晶丰芯驰相应股权;若未能完成债转股,晶丰芯驰需按约定利率一次性偿还借款本息。
标的公司晶丰芯驰成立于 2023 年 1 月 16 日,注册资本 1.3 亿元,法定代表人为边逸军,注册地址位于上海自贸区临港新片区,经营范围涵盖半导体相关技术服务、材料研发与销售、货物及技术进出口等。股权结构方面,江丰电子持股 44% 为控股股东,江丰同创基金持股 9%,芯联私募基金管理(杭州)合伙企业(有限合伙)持股 6.93%(待工商变更)。
结语:从国内企业的精准融资布局到国际巨头的技术赛道抢占,这一系列资本动作,既是科技制造企业锚定核心赛道、优化资源配置的战略抉择,更是资本市场精准赋能科技创新的生动实践。在科技、资本与产业深度融合的浪潮下,这些精准落子不仅为半导体、新型显示等关键领域突破技术瓶颈、构建自主可控产业链蓄势赋能,更以 “创新驱动 + 资本加持” 的双轮驱动模式,加速培育新质生产力,勾勒出我国科技制造业向全球价值链中高端跃升的广阔前景。
“掌”握科技鲜闻 (微信搜索techsina或扫描左侧二维码关注)










