2025年12月16日 19:59:21
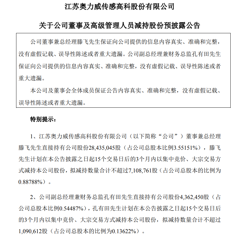
12月16日,苏奥传感(300507.SZ)公告,公司收到董事兼总经理滕飞先生及副总经理兼财务总监孔有田先生出具的《股份减持计划告知函》。上述股东拟合计减持公司股份819.94万股。
公告称,上述股东将根据市场情况决定是否实施本次减持计划。本次减持计划存在减持时间、数量、减持价格的不确定性,也存在是否按期实施完成的不确定性,公司将依据减持计划进展情况及时履行披露义务。
此外,本次减持股份的董事、高级管理人员不属于公司控股股东,本次减持计划实施不会导致上市公司控制权发生变更,不会对公司治理结构、股权结构及持续性经营产生影响。

新浪科技公众号
“掌”握科技鲜闻 (微信搜索techsina或扫描左侧二维码关注)










