C114讯 12月11日消息 近日,多位网友发文表示,哈啰电动车出现电量不更新、无法远程控车等故障。
有网友表示,“哈啰电动车无法开锁,冬天晚上把我扔在路边。晚上骑出去的时候还疑问为什么电量一直停在上次的74%不动,然后回来的时候无法开锁!”还有网友表示,“我的车辆从11月26日开始,远程控车、电量查询、实时定位等核心智能功能全部失效。”
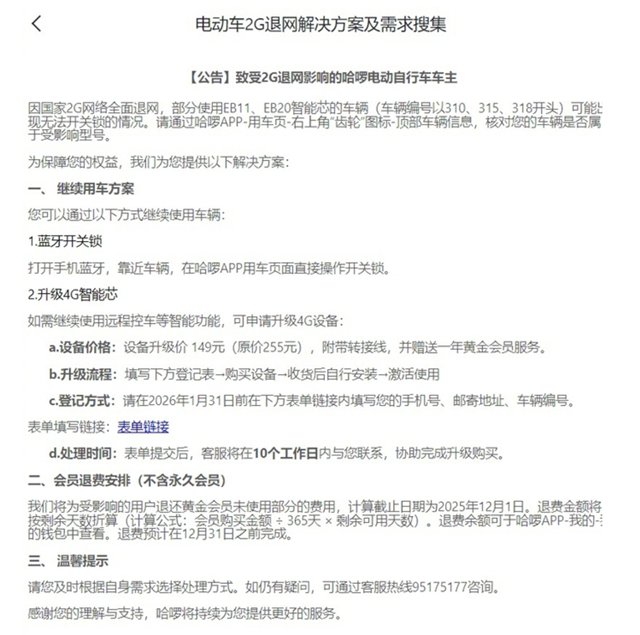
针对用户的投诉,哈啰回应称,因国家2G网络退网,车辆编号以310、315、318开头的部分使用EB11、EB20智能芯的电动自行车可能无法开关锁。用户可通过哈啰App查询车辆信息确认是否受影响。
为保障正常使用,哈啰提供蓝牙开关锁方案,或申请149元升级4G智能芯(原价255元),含转接线及一年黄金会员。登记需在2026年1月31日前完成,客服将在10个工作日内联系处理。此外,未使用的黄金会员费用将按剩余天数折算退款,预计12月31日前到账。

不过,该回应未能得到用户的谅解。
不少网友发帖称哈啰“吃相太难看”,“将2G退网变成赚钱项目”。
值得一提的是,早在2020年,哈啰就宣布联合运营商和芯片厂商升级4G模组。“哈啰出行率先在共享两轮出行服务中应用4G Cat.1通讯网络,首批1500辆搭载4G Cat.1bis模组的哈啰助力车已于今年7月投入使用,搭载4G Cat.1bis模组的哈啰单车也将于今年启用。”
如今5年过去,依然因2G模组遭到用户的大面积投诉,令人难以理解。
值得一提的是,今年9月,哈啰旗下Robotaxi业务获阿里巴巴集团战略投资。
新浪科技公众号
“掌”握科技鲜闻 (微信搜索techsina或扫描左侧二维码关注)










