12月8日消息,多位魏牌车主近日在网上发帖爆料称,蓝山中控台HUD旁边塑料框架裂开,且开裂的位置和大小也基本一致。
有车主调侃称:“仪表饰板开裂,说明买到正品蓝山了”、“裂纹用放大镜才能看到,我们对国产车是不是要求有点太严苛了”。


此事引起关注后,日前,魏牌新能源官方发布“关于蓝山车型仪表饰板相关问题的声明”。
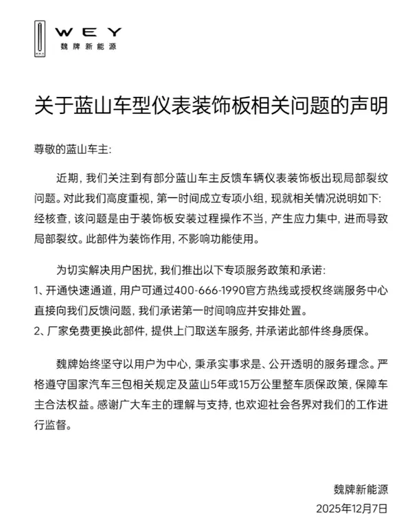
魏牌表示,近期,我们关注到有部分蓝山车主反馈车辆仪表装饰板出现局部裂纹问题。
对此我们高度重视,第一时间成立专项小组,现就相关情况说明如下:
经核查,该问题是由于装饰板安装过程操作不当,产生应力集中,进而导致局部裂纹。此部件为装饰作用,不影响功能使用。
为切实解决用户困扰,我们推出以下专项服务政策和承诺:
1、开通快速通道,用户可通过400-666-1990官方热线或授权终端服务中心直接向我们反馈问题,我们承诺第一时间响应并安排处置。
2、厂家免费更换此部件,提供上门取送车服务,并承诺此部件终身质保。
魏牌强调,我们始终坚守以用户为中心,秉承实事求是、公开透明的服务理念。严格遵守国家汽车三包相关规定及蓝山5年或15万公里整车质保政策,保障车主合法权益。

【来源:快科技】
新浪科技公众号
“掌”握科技鲜闻 (微信搜索techsina或扫描左侧二维码关注)










