快科技12月5日消息,摩尔线程也今天正式登陆A股,与此同时,另一家国产GPU龙头企业沐曦股份今日也开启网上、网下申购。
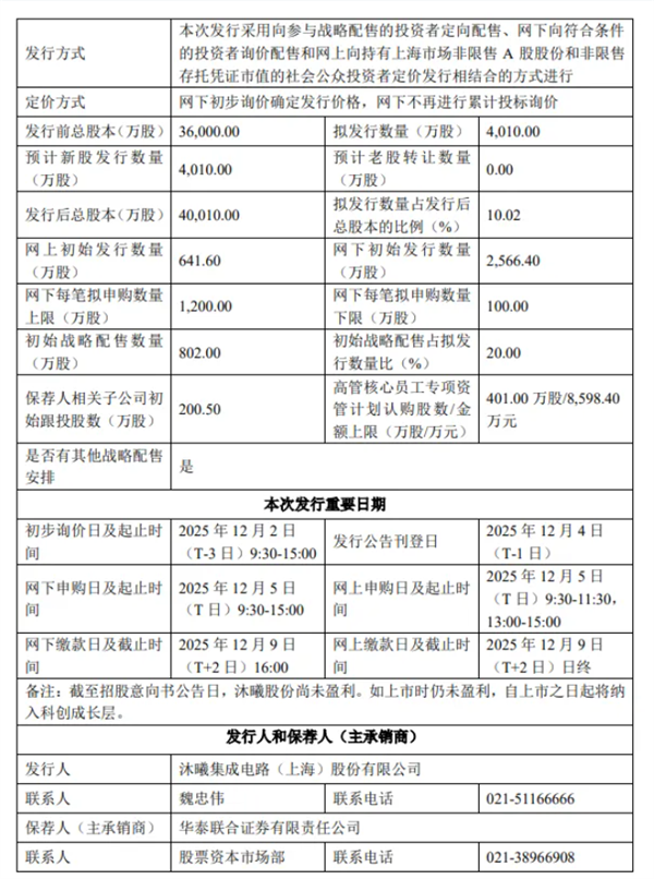
根据沐曦股份发布的首次公开发行股票并在科创板上市发行安排及初步询价公告,本次发行拟发行数量4010万股,初始战略配售数量802万股,网上申购代码787802。

该公司今年6月30日提交上市申请,划发行不超过4010.00万股A股普通股,拟募集资金39.04亿元。
募资主要用于三个项目,分别是“新型高性能通用GPU研发及产业化项目”、“新一代人工智能推理GPU研发及产业化项目”和“面向前沿领域及新兴应用场景的高性能GPU技术研发项目”。

据悉,沐曦成立于2020年,由前AMD/Intel资深GPU架构师领衔,团队超80%拥有十年以上芯片设计经验。
其目前正在研发中的下一代旗舰产品C700,则将在计算能力、存储能力、通信能力及能效比等方面进一步大幅提升,接近NVIDIA H系列旗舰H100水平。
目前,沐曦“曦云”系列GPGPU已在国家超算中心、头部互联网公司、金融AI平台等完成部署,并适配昇腾、寒武纪等国产AI框架,成为构建全国产AI算力底座的核心组件之一。
【本文结束】如需转载请务必注明出处:快科技
责任编辑:建嘉
新浪科技公众号
“掌”握科技鲜闻 (微信搜索techsina或扫描左侧二维码关注)










