
中新经纬12月2日电 2日,财信发展公告,控股股东签署重整投资协议,公司控制权可能发生变更。
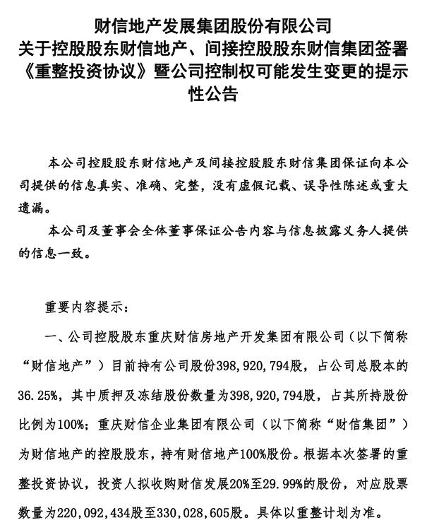
公告显示,财信发展控股股东重庆财信房地产开发集团有限公司(以下简称“财信地产”)目前持有公司股份占总股本的36.25%,其中质押及冻结股份数量占其所持股份比例为100%;重庆财信企业集团有限公司(以下简称“财信集团”)为财信地产的控股股东,持有财信地产100%股份。
来源:公告根据本次签署的重整投资协议,投资人拟收购财信发展20%至29.99%的股份。财信发展表示,若投资人获得上述股份,将导致公司股权结构、控股股东和实际控制人发生变更,具体需以重整计划为准。
财信发展还提示,按照企业破产重整的程序,管理人将根据重整投资协议制定重整计划草案并提交债权人会议表决;重整计划最终需经法院裁定批准。因有权机构审批结果存在不确定性,敬请广大投资者理性投资,注意风险。
从本次重整的时间线来看,2024年10月19日,财信发展披露,财信地产及财信集团已根据重庆市第五中级人民法院(以下简称“五中院”)的规定,向法院申请预重整并完成了备案登记。
2025年2月24日,财信地产及财信集团分别收到五中院出具的《重庆市第五中级人民法院民事裁定书》,裁定受理财信地产、财信集团的重整申请。
2025年3月14日,五中院指定立信会计师事务所(特殊普通合伙)重庆分所与北京市金杜(深圳)律师事务所联合担任财信地产及财信集团破产重整的管理人。
2025年6月24日,公司披露了《关于控股股东财信地产、间接控股股东财信集团破产重整公开招募重整投资人的公告》。
2025年10月16日,公司披露了《关于控股股东财信地产、间接控股股东财信集团公开招募重整投资人遴选结果的公告》。
财信发展从事的主要业务为房地产,2025年前三季度,公司净亏损约1865.37万元,同比扩大。
二级市场上,财信发展股价触底反弹,截至12月2日收盘,年内涨近28%。(中新经纬APP)
“掌”握科技鲜闻 (微信搜索techsina或扫描左侧二维码关注)










