
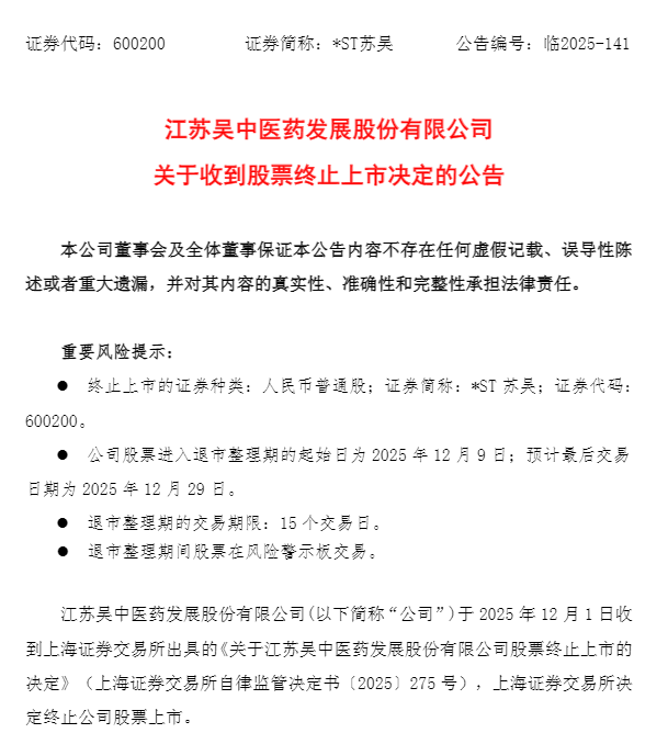
中新经纬12月1日电 江苏吴中医药发展股份有限公司(下称“*ST苏吴”)12月1日发布公告称,上交所决定终止公司股票上市。公司股票进入退市整理期的起始日为2025年12月9日;预计最后交易日期为2025年12月29日。
来源:*ST苏吴公告上交所表示,2025年11月25日,*ST苏吴收到中国证监会《行政处罚决定书》(〔2025〕145 号)。根据中国证监会行政处罚认定的事实,公司披露的2020 年至2023年年度报告存在虚假记载。上述情形属于《上海证券交易所股票上市规则(2025年4月修订)》(以下简称《股票上市规则》)第9.5.2条第一款第(六)项规定的重大违法强制退市情形。根据规定,经上交所上市审核委员会审议,上交所决定终止*ST苏吴股票上市。
上交所表示,根据规定,自上交所公告本决定之日后5个交易日届满的次一交易日起,*ST苏吴股票进入退市整理期交易。退市整理期为15个交易日,首个交易日无涨跌幅限制,其他交易日涨跌幅限制为10%。上交所在退市整理期届满后5个交易日内,对*ST苏吴股票予以摘牌,股票终止上市。退市整理期间,*ST苏吴及相关信息披露义务人仍应当遵守法律、行政法规、部门规章、其他规范性文件、《股票上市规则》及上交所其他规定,并履行相关义务。
根据规定,*ST苏吴应当立即安排股票转入全国中小企业股份转让系统等证券交易场所进行股份转让相关事宜,保证公司股票在摘牌之日起45个交易日内可以转让。
*ST苏吴表示,公司股票进入退市整理期的起始日为2025年12月9日,交易期限为15个交易日,预计最后交易日期为2025年12月29日;首个交易日无价格涨跌幅限制,此后每日涨跌幅限制为10%。
资料显示,*ST苏吴是一家以医药为核心产业,房地产为重要产业,投资为辅的综合性上市公司。
业绩方面,*ST苏吴2025年前三季度实现营收7.84亿元,同比下降38.85%;归属于上市公司股东的净利润-8746.8万元,同比下降294.03%。对于净利润下降,*ST苏吴称,年初至报告期末贸易业务应收款计提较大金额减值准备,利润总额较上年同期下降。
中新经纬注意到,*ST苏吴股票已经自11月26日起停牌,在此之前连收五个涨停。(中新经纬APP)
“掌”握科技鲜闻 (微信搜索techsina或扫描左侧二维码关注)










