运营商财经网 实习生蔡雪儿/文
近日,内蒙古赤峰下属的翁牛特旗卫生健康委员会预算2330万元的紧密型县域医共体信息化项目,三大运营商同时竞标,结局出人意料。
这场备受关注的县域项目,核心要搭建覆盖县、乡、村三级的医疗信息化网络,对运营商的技术整合能力和本地化服务要求不低。
8月初首轮招标结果公示,中国移动赤峰分公司以2300万元报价、96.45分的综合得分拔得头筹中标。

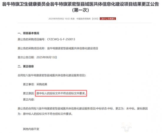
正当业内以为赤峰移动顺利拿下项目时,9月招标方突然发布更正公告,明确指出“原中标人的投标文件不符合招标文件要求”,取消其中标资格。

接下来,首轮排名第二的中电信数智科技有限公司内蒙古分公司,向当地财政局提交投诉,要求确认自身中标资格。但监管部门表明鉴于采购活动已重新开展,原中标候选人排序自动失效,决定驳回投诉。所以,内蒙电信数智公司也没顺延中标。

然后,就是开启了二次招标,联通数科报出2083万元的价格,比移动原报价低217万元,在价格分项上占据优势;技术响应、资质证明等每一项都符合招标要求。最终,联通数科内蒙古分公司以97.78分的高分脱颖而出,成功拿下项目。

目前联通已进入项目筹备阶段,其后续落地效果也值得行业关注。
运营商财经网副总编辑刘平认为,三大运营商参加政企项目投标经常出现反转,其实都很有实力,靠价格取胜完全是不可行的,好在三大运营商已经反省,在政企领域的恶性价格战越来越少。
(责任编辑:康玲华)
新浪科技公众号
“掌”握科技鲜闻 (微信搜索techsina或扫描左侧二维码关注)










