电动汽车 (EV) 通常配备大容量直流母线电容器 (CDC LINK),以减小牵引逆变器输入端的电压纹波。当电动汽车启动时,预充电的目的是在车辆运行前安全地为 CDC LINK 充电。将 CDC LINK 充电至电池组电压 (VBATT) 可防止接触器端子产生电弧,长期来看这种电弧可能导致灾难性故障。
传统的预充电方法是串联一个功率电阻器与 CDC LINK 形成阻容 (RC) 网络。然而,随着 CDC LINK 总电容和 VBATT 电压的升高,所需耗散功率呈指数级增长。本文将通过电子表格计算工具,介绍一种设计高效有源预充电电路的简明方法。
了解有源预充电
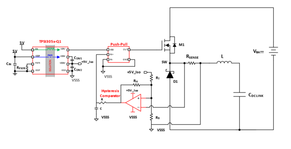
被动预充电采用功率电阻器构建 RC 电路,使电容器以渐进方式充电;而主动预充电可采用带降压拓扑的开关转换器,通过迟滞电感电流控制为电容器提供恒定充电电流 (图 1)。
图 1 该采用降压转换器,通过迟滞电感电流控制为电容器提供恒定充电电流,从而实现电容器电压 (VCAP) 线性上升,直至达到与电池电压 (VBATT) 相同的电位。来源:德州仪器
这种恒定电流使电容器电压 (VCAP) 线性上升,直至达到与电池相同的电位。图 2 和公式 1 描述了这种线性特性。

图 2 采用带迟滞电感电流控制的降压拓扑实现的有源预充电线性特性。来源:德州仪器 第一步是确定所需的充电电流 (ICHARGE)。充电电流 ICHARGE 等于直流母线总电荷量 (QDC LINK) 与所需预充电时间 (tCHARGE) 的比值,如公式 2 所示。
方程式 2.

QDC LINK 等于 CDC LINK 与 VBATT 的乘积,如公式 3 所示。
方程式 3.

计算器概述
该有源滞环降压电路的浮动地电位随开关节点变化,因此控制系统需采用隔离式偏置电源供电。计算器工具将确保该控制电路的功耗始终处于隔离偏置电源的供电能力范围内,否则电压将会崩溃。
德州仪器 的高压固态继电器主动预充电参考设计提出了一种主动解决方案,可提升能量传输效率并缩短实际充电时间。TI 的 TPSI3052-Q1 是一款完全集成的隔离式偏置电源,用于主动预充电参考设计,可为隔离侧提供高达 83mW 的功率输出。栅极驱动电流、器件静态电流和电阻分压器是功耗的主要来源。公式 4 将栅极驱动功耗 (PGATE DRIVE) 表征为栅极驱动电流 (IGATE DRIVE) 与栅极驱动电压 (VS GATE DRIVER) 的乘积,在该参考设计中,栅极驱动电压为 15V。
方程式 4.

公式 5 将栅极驱动电流表征为金属氧化物半导体场效应晶体管 (MOSFET) 总栅极电荷 (QG) 与开关频率 (FSW) 的乘积。
方程式 5.

公式 6 描述了 FSW 在整个充电周期内随 VCAP 变化的规律,这形成了 图 3 中 FSW 与 VCAP 曲线的倒抛物线特性。如下图所示,当 VCAP 达到 VBATT 一半时,栅极驱动电流在最大开关频率 (FSW_MAX) 处达到峰值。公式 7 表达了 FSW_MAX、VBATT、电感值 (L) 与峰峰值电感电流 (dI) 之间的关系:
方程式 6.

方程式 7.


使用计算器工具
该计算器会提示您输入各种设计参数。黄色单元格为必填输入项,灰色单元格表示可选输入项。灰色单元格中的默认值体现了参考设计的参数设置。用户可根据需要修改灰色单元格中的数值。白色单元格显示计算得出的输出值。单元格右上角的红色三角形标识表示存在错误,用户可查看弹出提示文本了解修复方法。目标是实现无红色单元格的成功配置。这可以是一个迭代过程,用户可将鼠标悬停在各单元格上方,查看说明信息。
预充电系统要求
计算器的第一部分(如 图 4 所示)计算所需的充电电流
(ICHARGE REQUIRED) 根据 VBATT、tCHARGE 以及 CDC LINK 系统参数计算得出。

图 4 所需充电电流 (ICHARGE REQUIRED) 根据系统参数 VBATT、tCHARGE 和 CDC LINK 计算得出。来源:德州仪器 (TI)
电感和充电电流编程
图 5 中所示计算器部分用于计算实际平均充电电流 (ICHARGE) 和 FSW_MAX。平均电感电流本质上等同于 ICHARGE,而 ICHARGE 必须大于或等于 ICHARGE REQUIRED,该值在前一节中已计算得出,以满足预期的充电时间 tCHARGE 要求。
请注意 L、dI 与 FSW_MAX 之间的关系,如公式 7 所示。L 与 dI 均与 FSW 成反比,因此所选参数值不得超过最大开关频率限制 (FSW LIMIT)。电感器的选型应满足足够的有效值电流 (IRMS > ICHARGE)、饱和电流 (ISAT > IL PEAK) 以及电压额定值,并为各项参数预留足够的裕量作为缓冲。

图 6 中显示的计算器部分会计算迟滞电路所需的底部电阻 (RB)、顶部电阻 (RT) 和迟滞电阻 (RH),以满足前文设定的峰值电感电流 (IL PEAK) 和谷值电感电流 (IL VALLEY) 阈值。输入电流传感电阻 (RSENSE) 和 RB。它们非常灵活,可以根据需要进行更改。确保比较器电源电压 (VS COMPARATOR) 正确。

图 6 该部分计算迟滞电路所需的底部电阻 (RB)、顶部电阻 (RT) 和迟滞电阻 (RH),以满足设定的峰值电感电流 (IL PEAK) 和谷值电感电流 (IL VALLEY) 阈值要求。来源:德州仪器 (TI)
图 7 中显示的计算器部分通过以下步骤计算可用于 MOSFET 开关的剩余功率 (PREMAINING FOR FET DRIVE):首先计算总功耗 (PTOTAL),包含迟滞电路电阻器功耗 (PCOMP.RESISTORS)、栅极驱动集成电路 (IC) 功耗 (PGATE DRIVER IC) 和比较器 IC 功耗 (PCOMPARATOR IC);然后从 TPSI3052-Q1 隔离偏置电源的最大可用功率 (PMAX_ISOLATED BIAS SUPPLY) 中减去该总功耗值。输入 MOSFET 总栅极电荷 (QG TOTAL)、器件静态电流(IS GATE DRIVER IC 和 ISUPPLY COMP IC)以及栅极驱动 IC 的电源电压 (VS GATE DRIVER IC)。该工具使用这些输入参数来计算 FSW LIMIT,并在 图 3 中显示为一条红线。

该计算器工具基于某些假设,未考虑以下因素:MOSFET 和续流二极管的功率损耗,以及比较器延迟等。该工具假定使用轨到轨输入和输出比较器。请务必选择具有合适额定电压、RDSON 以及寄生电容参数的 MOSFET。请确保 MOSFET 和续流二极管的功率损耗均在允许范围内。最后,请选择一款相对于电流检测峰值和谷值电平电压具有低偏移和低迟滞电压的比较器。用计算器得出的最终参数进行电路仿真,可确保系统按预期运行。
实现了所需的充电曲线
采用主动迟滞降压电路可显著提升效率,并缩小电动汽车高压直流母线电容充电电路的体积。这有助于减小预充电方案的体积、降低成本并改善散热性能。
本文阐述了通过计算确定合适元件参数的设计流程,以实现预期的充电特性曲线。
采用这些技术与工具后,工程师能够有效提升电动汽车的预充电功能,从而优化电源管理系统,满足汽车行业日益增长的技术需求。
“掌”握科技鲜闻 (微信搜索techsina或扫描左侧二维码关注)










