来源:DeepTech深科技
近期,华东理工大学轩福贞教授和王义明教授首次将 Hofmeister 效应与动态自组装相结合,成功构筑出具有“凝胶-溶液-凝胶”自调节转变行为的动态超分子水凝胶材料,并通过酶促反应调控这一过程。

研究人员表示,这种动态自组装机制有望应用于生物传感和药物递送等领域,以实现更精准的治疗和检测,或用于构筑具有自适应行为的仿生功能材料。很多情况下,人体或生命体中的信号传导靠离子来完成,而该体系也是对离子的响应,因此这种超分子水凝胶有可能发展为一种离子传感器。
另一方面,超分子水凝胶的组装是靠离子和 Hofmeister 效应来维持的。在这项研究中,研究人员还展示了药物递送的可能性。
王义明对 DeepTech 进一步解释说道:“未来有可能利用这种凝胶负载药物,将其注射到病灶部位后,凝胶里的离子在浓度梯度的推动下,会向人体其它部位扩散。一旦离子流失,凝胶会快速解体,进而将所携带的药物快速释放到注射部位,达到治疗效果。”
这一发现不仅为材料科学提供了新机制,也为理解生物体系中基于离子调控的动态组装提供了新的视角。目前,研究人员正在与医生共同开展药物控释方面的研究,即通过离子在人体内扩散流失导致凝胶解体,从而实现药物的释放。
相关论文以《利用 Hofmeister 效应实现超分子水凝胶的动态自组装》(Harnessing the Hofmeister Effect for Dynamic Self-Assembly of Supramolecular Hydrogels)为题发表在 Angewandte Chemie International Edition[1]。
据悉,该论文还被期刊编辑选为超分子化学领域的 Hot Paper。华东理工大学硕士生唐红旺是论文的第一作者,王义明教授和轩福贞教授担任共同通讯作者。
图丨相关论文(来源:Angewandte Chemie International Edition)据了解,这项研究是一个“无心插柳”的成果。研究人员的初始目标是模仿生命体通过酶催化信号来调控分子组装,但在实际操作过程中,他们发现了一种反常的现象:在分子解体后,样品在实验室过了一夜后竟再次组装形成凝胶。
“我们所用到的尿素酶在催化尿素水解过程中,pH 值会升高,导致组装基元上的羧基因电离而使凝胶发生解体。但凝胶在解体后又重新组装起来,这在我们此前所了解的组装条件来看,非常反常且无法解释。”王义明说。
在文献调研的过程中,研究人员发现在酶催化反应过程中除了 pH 值改变之外,还会产生铵根和碳酸根离子,属于 Hofmeister 离子序列中的亲液离子。于是他们猜想,或许是 Hofmeister 效应发挥了作用。于是他们按照 Hofmeister 序列做实验,验证了相关规律与之非常吻合。
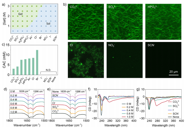
基于此,研究人员找到了除传统的静电相互作用之外的另一个影响因素——Hofmeister 效应(注:Hofmeister 效应是指特定离子对水溶液中生物大分子溶解度的影响,这种效应遵循 Hofmeister 序列的规律)。

图丨Hofmeister 效应介导的动态超分子水凝胶化(来源:Angewandte Chemie International Edition)
凝胶的形成与解体由 pH 控制,简单来理解超分子水凝胶的动态自组装过程:酸性条件下羧基不带电,形成凝胶(Gel1);碱性条件下羧基电离,导致凝胶解体为溶胶。
然而,酶反应最终产生的碳酸根离子(Hofmeister 效应)会诱导组装分子周围的水分子重排,显著降低水分子对组装分子的溶剂化作用,从而驱动这些分子重新聚集形成凝胶(Gel2)。
需要了解的是,传统的超分子材料大多数是静态的,而这项研究首次利用 Hofmeister 效应,赋予了材料动态自调控的能力。
该材料的优势在于生物相容性好且可降解性强。与传统聚合物水凝胶通过共价或高分子交联形成不同,该体系通过小分子组装形成。所以一旦离子离开后,它会解体成更容易被人体清除的小分子。此外,非共价键的特征使得超分子凝胶相较于传统的高分子水凝胶具有可注射的优势。

图丨由离液序高的阴离子驱动的凝胶剂 3b 的自组装(来源:Angewandte Chemie International Edition)
从生命体的角度来看,自然界很多极端微生物体内存在大量的超分子组装结构,并动态执行生命功能。尽管该研究所展示的是合成的凝胶体系,但本质上是一种分子在离子作用下进行的动态组装体系。
因此,该研究也为理解耐盐等极端微生物的生存机制提供了一些有价值的启发,也许耐盐型微生物也利用如 Hofmeister 效应的机制来维持体内超分子组装结构的完整性。
在这项研究中,研究人员发现 Hofmeister 离子是一种重要的调控分子间作用力的方式。目前,他们正利用 Hofmeister 效应调控的凝聚体来模拟细胞内的生物凝聚体。
这种凝聚体是一种良好的药物载体,也是细胞内部新陈代谢和基因转录调控的重要手段。在未来的研究中,研究人员计划综合考虑更多离子对组装体的分子间作用力的影响,进而在应用方面探索更多的可能性。
参考资料:
1.https://doi.org/10.1002/anie.202505417
运营/排版:何晨龙
“掌”握科技鲜闻 (微信搜索techsina或扫描左侧二维码关注)










