2025年11月26日 12:53:06
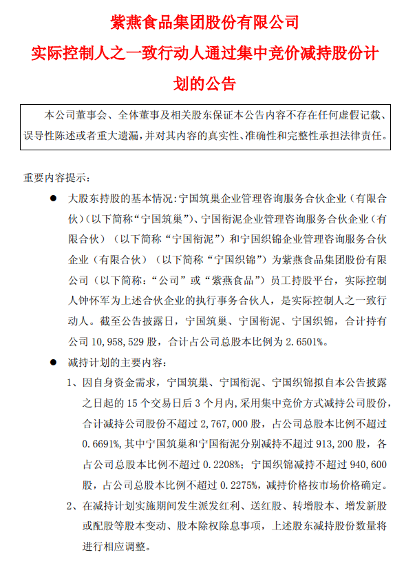
11月26日,紫燕食品(603057.SH)发布公告,因自身资金需求,宁国筑巢、宁国衔泥、宁国织锦拟自公告披露之日起的15个交易日后3个月内,采用集中竞价方式减持公司股份,合计减持公司股份不超过276.7万股,占公司总股本比例不超过0.6691%,其中宁国筑巢和宁国衔泥分别减持不超过91.32万股,各占公司总股本比例不超过0.2208%;宁国织锦减持不超过94.06万股,占公司总股本比例不超过0.2275%,减持价格按市场价格确定。
宁国筑巢、宁国衔泥、宁国织锦为公司员工持股平台,实际控制人钟怀军为上述合伙企业的执行事务合伙人,是实际控制人之一致行动人。
公告称,本次减持计划是股东自身资金需求而进行的减持。本次减持计划在减持时间、减持价格、减持数量等方面存在不确定性,敬请广大投资者注意投资风险。

新浪科技公众号
“掌”握科技鲜闻 (微信搜索techsina或扫描左侧二维码关注)










