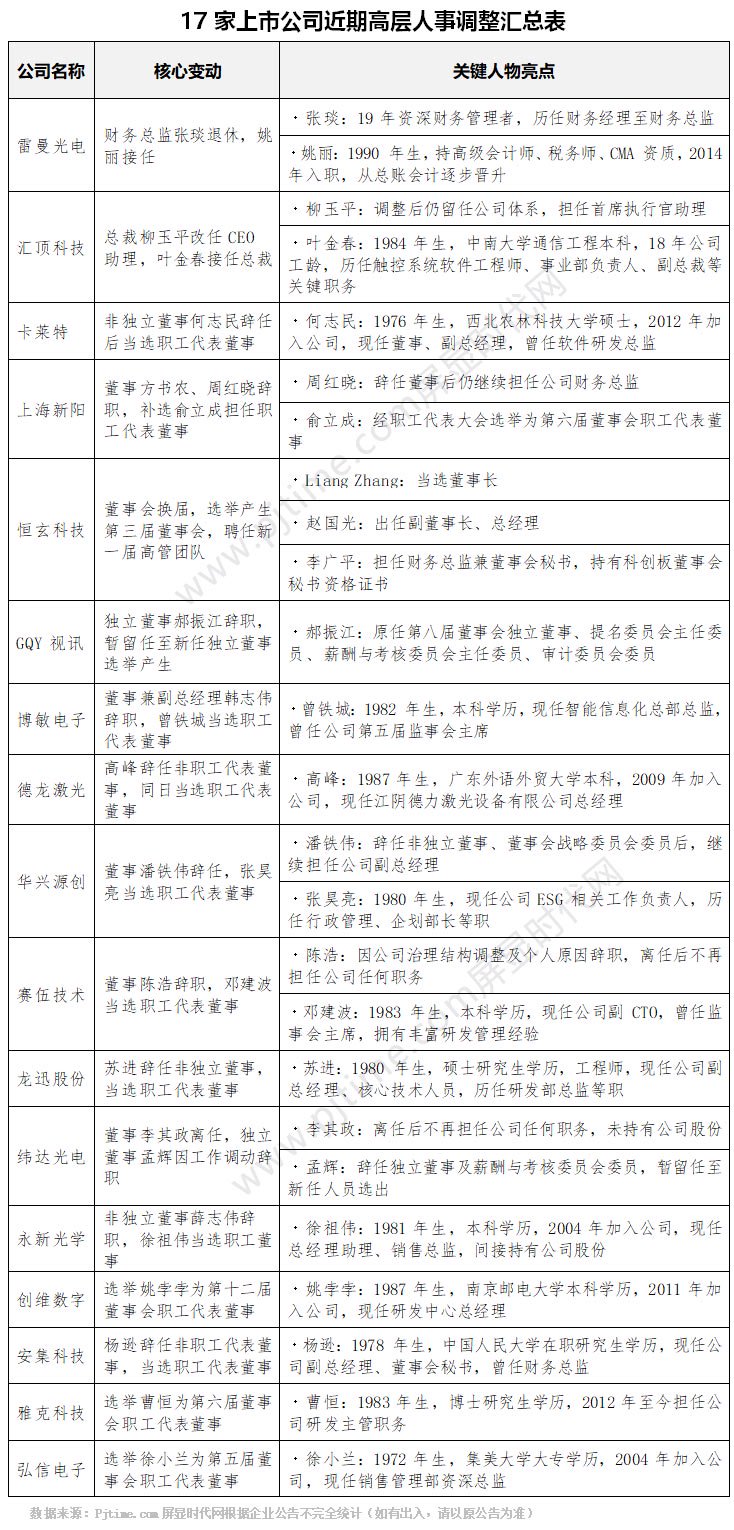
初冬时节,科技行业人事调整进入密集落地期。近日,雷曼光电、汇顶科技、卡莱特、GQY 视讯、德龙激光、上海新阳、龙迅股份、纬达光电、创维数字、雅克科技、弘信电子等 17 家覆盖光电显示、半导体、新材料、智能硬件等战略新兴产业核心环节的上市公司密集披露高层调整公告,涉及总裁、副董事长、总经理、财务总监、董事等关键管理岗位的人事变动。此次集中调整覆盖产业链上中下游核心企业,成为科技行业治理升级与人才梯队迭代的显著信号,彰显了产业高质量发展进程中企业对组织效能优化的重视。

本次人事调整呈现多场景、多层次特征,既包含资深管理者因退休等原因的 “功成身退”,也涵盖内部核心骨干的晋升接力,更涉及董事会换届、治理结构合规优化等系统性调整。在保障企业经营连续性与战略稳定性的前提下,调整通过 “传承与革新” 并重的方式,实现了管理团队的平稳过渡与人才结构的动态优化,既延续了企业核心经营逻辑,又为技术创新、市场拓展注入新的组织活力,成为科技企业适配产业升级、强化核心竞争力的重要实践。
雷曼光电:财务总监平稳交接 内部资深骨干接棒
2025 年 11 月 25 日,深圳雷曼光电科技股份有限公司(证券代码:300162,证券简称:雷曼光电)公告披露公司财务总监张琰女士因达到退休年龄申请辞任,同时聘任姚丽女士为新任财务总监,以保障公司财务管理工作平稳有序推进。
公告显示,张琰女士原定任期为 2024 年 10 月 22 日至 2027 年 10 月 21 日。辞任后,张琰女士将不再担任公司及其控股子公司的高管职务。作为公司资深管理者,张琰女士自 2004 年加入雷曼光电,历任财务经理、财务副总监、风控部总监、财务总监等多个重要岗位。
为确保财务管理工作的连续性,经公司总经理提名,董事会提名委员会、审计委员会任职资格审查通过,同意聘任姚丽女士为公司财务总监,任期自本次董事会审议通过之日起至第六届董事会届满为止。
公开资料显示,姚丽女士为中国国籍,无境外永久居留权,1990 年出生,本科学历,持有高级会计师、税务师、美国注册管理会计师(CMA)资质。其职业生涯起步于深圳均辉华惠国际货代有限公司,曾任财务部应收会计;2014 年加入雷曼光电后,凭借丰富的财务工作经验逐步晋升,历任总账会计、财务经理、财务高级经理等职务,熟悉公司财务运作体系。
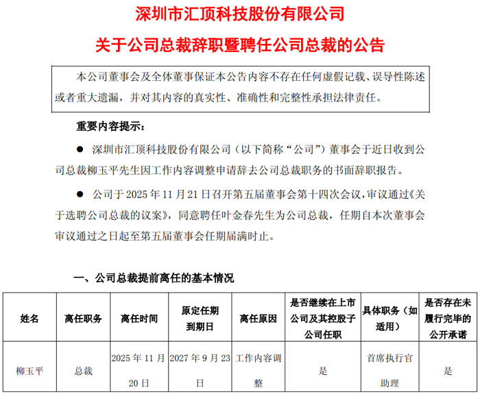
汇顶科技:总裁柳玉平辞职改任首席执行官助理 叶金春接任总裁
深圳市汇顶科技股份有限公司近日宣布公司总裁人事调整事宜:原总裁柳玉平先生因工作内容调整申请辞职,公司董事会审议通过聘任叶金春先生为新任总裁,确保公司经营管理工作平稳衔接。

公告显示,柳玉平先生的离任时间为 2025 年 11 月 20 日,其原定任期至 2027 年 9 月 23 日。此次辞职系工作内容调整所致,辞职报告自送达公司董事会之日起生效。截至目前,柳玉平先生已按公司要求完成全部工作交接,其离任不会对公司日常经营活动的正常开展造成影响。
值得一提的是,柳玉平先生并未完全离开公司体系,后续将担任首席执行官助理一职,并继续履行此前作出的公开承诺。
为保障公司良好运作及经营决策顺利推进,经公司首席执行官提名、董事会提名委员会资格审核,汇顶科技于正式聘任叶金春先生为公司总裁。其任期自本次董事会审议通过之日起,至第五届董事会任期届满时止,将全面负责公司整体运营管理,并直接向公司董事长兼首席执行官张帆先生汇报。
公开简历显示,叶金春先生出生于 1984 年,中国籍,无境外永久居留权,中南大学通信工程专业本科学历。2007 年,叶金春加入汇顶科技,从基层岗位起步,历任触控系统软件工程师、项目经理、生物识别产品开发部负责人、中国区研发部负责人、安全事业部负责人、触控与无线连接事业部负责人、副总裁等多个关键职务,深耕公司 18 年,对公司业务体系、技术研发及运营管理有着全面且深入的理解。
卡莱特:何志民辞任非独立董事后当选职工代表董事
卡莱特云科技股份有限公司近日公告披露公司董事会人事调整相关事宜:公司非独立董事何志民先生因工作调整辞任该职务,后经职工代表大会选举,当选为公司第二届董事会职工代表董事。
公告显示,何志民先生原定非独立董事任期至第二届董事会届满之日止,其辞职报告自送达公司董事会时生效。与此同时,为完善公司治理结构,根据相关规定,卡莱特于 2025 年 11 月 21 日召开 2025 年第一次职工代表大会。经全体与会职工代表审议一致同意,选举何志民先生为公司第二届董事会职工代表董事,与公司股东会选举产生的 6 名非职工代表董事共同组成第二届董事会,任期自本次职工代表大会选举通过之日起至第二届董事会届满之日止。
公开资料显示,何志民先生出生于 1976 年 7 月,中国国籍,无境外永久居留权,西北农林科技大学农业机械化工程专业硕士学历。其从业经历丰富,2002 年 7 月至 2006 年 4 月任北京中科大洋科技发展股份有限公司研发工程师;2006 年 4 月至 2009 年 9 月任鸿合科技股份有限公司研发工程师;2009 年 9 月起担任北京同尔科技有限公司副总经理;2012 年 1 月至 2021 年 2 月任卡莱特(深圳)云科技有限公司软件研发总监;2021 年 2 月至今担任公司董事、副总经理。截至目前,何志民先生为深圳佳和睿信科技有限责任公司法定代表人。
上海新阳完成董事会成员调整 补选非独立董事及职工代表董事
11 月 19 日,上海新阳半导体材料股份有限公司披露公司第六届董事会部分董事离任及补选相关事宜。经公司临时股东会及职工代表大会审议通过,此次人事调整已顺利完成,不会影响公司正常生产经营,公司治理结构持续保持规范有序。
公告显示,公司此前于 10 月 27 日收到董事方书农先生、周红晓女士的辞职申请。两人均自 2024 年 10 月起担任公司第六届董事会董事,任期至本届董事会届满,此次辞职均因个人原因。辞职申请自送达董事会之日起生效。其中,方书农先生辞去董事职务后不再担任公司任何职务,其目前持有公司 674,344 股股份,后续股份变动将遵循相关监管规则;周红晓女士辞去董事职务后仍继续担任公司财务总监,且未持有公司股份。
在董事补选及选举方面,公司于 10 月 27 日召开职工代表大会,选举俞立成先生为第六届董事会职工代表董事,任期至本届董事会届满。
恒玄科技完成董事会换届及高管聘任 新一届管理团队正式履职
近日,恒玄科技 (上海) 股份有限公司公告,公司顺利完成董事会换届选举,并聘任新一届高级管理人员及证券事务代表,为公司持续稳健发展筑牢治理根基。
本次股东会采用累积投票制,选举产生第三届董事会非独立董事 Liang Zhang 先生、赵国光先生、汤晓冬女士,独立董事董莉女士、李现军先生,与职工代表大会选举的职工代表董事共同组成新一届董事会,任期三年。同日召开的第三届董事会第一次会议上,全体董事一致选举 Liang Zhang 先生担任董事长,赵国光先生出任副董事长,并组建战略委员会、审计委员会、提名委员会、薪酬与考核委员会四大专门委员会。其中,审计委员会、提名委员会、薪酬与考核委员会的独立董事占比均超半数,审计委员会主任委员李现军先生为会计专业人士,充分保障董事会决策的独立性与专业性。
高管团队聘任同步落地,聘任赵国光先生为公司总经理,李广平女士为财务总监兼董事会秘书,任期与第三届董事会一致。其中,李广平女士持有科创板董事会秘书资格证书,具备丰富的专业经验与履职能力。
证券事务代表聘任方面,凌琳女士凭借科创板董事会秘书资格证书及多年行业经验获聘,任期与董事会一致。公开信息显示,凌琳女士 1991 年出生,硕士学历,曾任职于国海证券研究所、浙江大华技术股份有限公司证券投资部,2021 年 5 月加入恒玄科技董事会办公室,2021 年 12 月起已担任证券事务代表,截至公告披露日持有公司 4655 股股份,与公司主要股东及核心管理人员无关联关系。
GQY 视讯独立董事郝振江辞职 新任选举工作将尽快推进
11 月 19 日,宁波 GQY 视讯股份有限公司(证券简称:GQY 视讯,证券代码:300076)发布公告,披露公司独立董事郝振江先生因个人原因申请辞职。郝振江先生原定任期至 2027 年 7 月 28 日,此次申请辞去公司第八届董事会独立董事及提名委员会、薪酬与考核委员会主任委员、审计委员会委员职务,辞职后将不再担任公司及子公司任何职务。
鉴于郝振江先生离任后,公司独立董事人数将少于董事会成员的三分之一,在公司股东会选举产生新任独立董事之前,郝振江先生将继续履行相关职责,其辞职申请将在新任独立董事选举产生后正式生效。
博敏电子董事兼副总经理韩志伟辞职 曾铁城当选职工代表董事
2025 年 11 月 26 日,博敏电子股份有限公司(证券代码:603936,证券简称:博敏电子)发布公告,披露公司董事兼副总经理韩志伟先生因个人原因辞职,同时公司通过职工代表大会选举曾铁城先生为第五届董事会职工代表董事。
韩志伟先生此前担任公司第五届董事会非独立董事、战略与发展委员会委员及副总经理职务,其原定任期至 2026 年 9 月 7 日,此次因个人原因申请提前离任,离任时间为 2025 年 11 月 25 日。辞职后,韩志伟先生将不再担任公司及控股子公司任何职务。
为保障董事会规范运作,2025 年 11 月 25 日,博敏电子召开第五届第十次职工代表大会,选举曾铁城先生为公司第五届董事会职工代表董事,任期自本次职工代表大会选举之日起至第五届董事会任期届满之日止。
曾铁城先生出生于 1982 年 1 月,中国国籍,无永久境外居留权,本科学历。曾任公司工程部经理兼 ERP 管理工程师、信息管理部经理、PCB 信息管理中心高级经理、第五届监事会主席,现任智能信息化总部总监、江苏博敏监事。
德龙激光董事高峰职务调整 辞去非职工代表董事后当选职工代表董事
近日,苏州德龙激光股份有限公司(证券代码:688170,证券简称:德龙激光)发布公告,披露公司董事高峰先生因治理结构调整辞去非职工代表董事职务,同日经职工代表大会选举,高峰先生当选为公司第五届董事会职工代表董事,任期至第五届董事会届满之日止。
高峰先生为中国国籍,无境外永久居留权,1987 年 3 月出生,本科学历,2009 年 6 月毕业于广东外语外贸大学国际经济与贸易专业。2009 年加入德龙激光后,历任采购员、国际销售、市场部经理、大客户部副部长等职,2018 年 3 月起担任江阴德力激光设备有限公司总经理至今。
华兴源创董事潘铁伟辞任 张昊亮当选职工代表董事
苏州华兴源创科技股份有限公司近日发布公告,披露公司董事辞任、职工代表董事选举及董事会专门委员会委员补选相关事宜。
公司董事会于 2025 年 11 月 19 日收到董事潘铁伟先生的书面辞任报告。因工作调整原因,潘铁伟先生申请辞去公司非独立董事、董事会战略委员会委员职务,其原定任期至 2027 年 5 月 19 日。该辞任报告自送达董事会之日起生效。辞任后,潘铁伟先生将继续担任公司副总经理职务。
同日,公司召开职工代表大会,经与会职工代表民主讨论及表决,一致同意选举张昊亮女士担任公司第三届董事会职工代表董事。
张昊亮女士为中国国籍,无永久境外居留权,1980 年生。其 2000 年 4 月至 2001 年 12 月任苏州市瑞欣广告有限公司平面设计师;2003 年 6 月至 2005 年 5 月负责苏州市耐得信息网络技术有限公司网通代理业务;2005 年 6 月至今历任华兴源创行政管理、生产管理、贸易、企划部长、人才中心总监,现负责公司 ESG 相关工作。
赛伍技术董事陈浩辞职 邓建波当选职工代表董事
苏州赛伍应用技术股份有限公司公告披露公司董事陈浩先生因公司治理结构调整及个人原因辞职,同时通过职工代表大会选举邓建波先生担任职工代表董事。
陈浩先生原定任期至 2026 年 6 月 25 日,此次因公司治理结构调整及个人原因,于 2025 年 11 月 21 日正式辞去公司董事职务。辞职后,陈浩先生将不再在赛伍技术及其控股子公司担任任何职务,且不存在未履行完毕的公开承诺事项。
另外,赛伍技术于 2025 年 11 月 21 日召开职工代表大会,同意邓建波先生担任公司第三届董事会职工代表董事,任期至本届董事会届满之日止。此次选举后,公司董事会中兼任高级管理人员及职工代表担任的董事人数未超过董事总数的二分之一,符合监管要求。
公开简历显示,邓建波先生出生于 1983 年 11 月,中国国籍,无境外永久居留权,本科学历。其拥有丰富的制造业及研发管理经验,2006 年起先后任职于毅嘉电子、律胜科技、索尼凯美高等企业,涉及生产管理、研发、品质管控等多个领域。2009 年 3 月,邓建波先生加入赛伍技术前身苏州赛伍应用技术有限公司,历任研发总监;2017 年 5 月起,担任苏州赛伍应用技术股份有限公司监事会主席,同时历任研发总监、副 CTO 等核心管理及技术岗位,深度参与公司技术研发与战略推进。
龙迅股份完成董事职务调整 苏进先生当选职工代表董事
2025 年 11 月 22 日,龙迅半导体 (合肥) 股份有限公司(证券代码:688486,证券简称:龙迅股份)发布公告,公司近日收到非独立董事苏进先生的书面辞职报告。因公司治理结构调整,苏进先生申请辞去第四届董事会董事职务,该辞职报告自送达公司董事会之日(2025 年 11 月 21 日)起生效。据悉,苏进先生原定任期至 2027 年 12 月 19 日,此次离任后将继续担任公司副总经理一职,且仍为公司核心技术人员。
同日,公司召开职工大会,同意选举苏进先生为公司第四届董事会职工代表董事。苏进先生出生于 1980 年 1 月,中国国籍,无境外永久居留权,硕士研究生学历,工程师。2007 年 5 月至今,其历任公司数字设计部工程师、部门经理、技术总监、研发部总监、副总经理,2020 年 8 月至 2025 年 11 月担任公司非职工代表董事,现任公司副总经理、核心技术人员。
纬达光电连发两则人事变动公告 孟辉辞去独立董事职务 李其政离任董事
2025 年 11 月 24 日,佛山纬达光电材料股份有限公司(证券代码:920001,证券简称:纬达光电)接连发布两则人事变动公告,披露公司董事李其政先生离任、独立董事孟辉先生辞职相关事宜。
根据公告,董事李其政先生自 2025 年 11 月 24 日起正式离任董事职务。李其政先生未持有公司股份,占公司股本比例为 0%,不属于失信联合惩戒对象,离任后不再担任公司其他任何职务,亦无未履行完毕的公开承诺。
另一则公告显示,公司独立董事孟辉先生因工作调动申请辞职,其离任自股东会选举产生新任独立董事之日起生效;同时,孟辉先生一并辞去公司董事会薪酬与考核委员会委员职务,该职务离任自董事会选举产生新任委员之日起生效。
永新光学非独立董事薛志伟辞职 徐祖伟当选职工董事
2025 年 11 月 25 日,宁波永新光学股份有限公司(证券代码:603297,证券简称:永新光学)发布公告,披露公司非独立董事薛志伟先生因个人原因辞职,同时公司通过职工代表大会选举徐祖伟先生为第八届董事会职工董事。
此次辞任不会导致公司董事会成员人数低于法定最低人数,亦不会影响董事会及公司正常运作,薛志伟先生不存在未履行完毕的公开承诺。
永新光学于同日召开全体职工代表会议并作出决议,选举徐祖伟先生为第八届董事会职工董事,任期自本次职工代表会议选举之日起至第八届董事会任期届满之日止。
简历信息显示,徐祖伟先生出生于 1981 年 5 月,中国国籍,本科学历,2004 年加入永新光学,曾任公司元件销售部经理、销售副总监等职,现任公司总经理助理、销售总监、市场部副经理。截至公告披露日,徐祖伟先生通过宁波新颢企业管理咨询合伙企业(有限合伙)间接持有公司股份 53,609 股,与公司持股 5% 以上股东、实际控制人及其他董事、高级管理人员无关联关系。
创维数字:选举姚孛孛先生为职工代表董事
创维数字股份有限公司于2025年11月21日召开职工代表大会,选举姚孛孛先生为公司第十二届董事会职工代表董事,任期自本次职工代表大会选举通过之日起至第十二届董事会届满之日止。
姚孛孛,男,1987年出生,中国国籍,南京邮电大学本科学历。现任深圳创维数字技术有限公司研发中心总经理。2009年本科毕业于南京邮电大学微电子学专业,2011年加入深圳创维数字技术有限公司,历任研发中心硬件组队经理,国内电信运营商产品线总监,接入网产品线副总经理,国内运营商产品线副总经理。
安集科技董事杨逊辞职后当选职工董事
近日,安集微电子科技 (上海) 股份有限公司(证券代码:688019,证券简称:安集科技;债券代码:118054,债券简称:安集转债)发布公告,披露公司董事杨逊女士因治理结构调整及工作安排调整辞去董事职务,同时经全体职工大会选举,杨逊女士当选公司第三届董事会职工董事。
简历信息显示,杨逊女士出生于 1978 年,拥有中国人民大学劳动经济学专业在职研究生学历。其职业经历丰富,历任上海联创投资–美国由尔进出口 (上海) 有限公司总经理助理及人事主管、斯宾菲德精密仪表 (上海) 有限公司人力资源及行政部经理;2004 年 7 月起至今,先后担任上海安集办公室经理、行政人事总监、常务副总裁;2015 年 12 月至今任宁波安续企业管理合伙企业 (有限合伙) 执行事务合伙人;2021 年 9 月至今任上海钥熠电子科技有限公司董事;2022 年 4 月至今任新加坡安集董事。在安集科技内部,杨逊女士曾于 2017 年 6 月至 2021 年 3 月担任财务总监,2017 年 6 月至今担任副总经理、董事会秘书,2023 年 12 月起担任公司董事。
雅克科技:选举曹恒先生为职工代表董事
经公司职工代表大会决议,一致同意选举曹恒先生为公司第六届董事会职工代表董事,任期自本次职工代表大会审议通过之日起至第六届董事会任期届满止。
曹恒先生担任职工代表董事后,公司第六届董事会中兼任公司高级管理人员以及由职工代表担任的董事人数,总计未超过公司董事总数的二分之一,符合《公司法》等法律法规及《公司章程》的规定。
曹恒先生,中国国籍,无境外居留权,1983 年 8 月出生,博士研究生学历。2012 年至今在江苏雅克科技股份有限公司担任研发主管职务。
弘信电子:选举徐小兰女士为职工代表董事
厦门弘信电子科技集团股份有限公司公告称,于2025年11月19日召开公司职工代表大会,经民主选举,一致同意选举徐小兰女士为公司第五届董事会职工代表董事,与公司2025年第五次临时股东大会选举产生的非职工代表董事共同组成公司第五届董事会成员。任期三年,自本次职工代表大会审议通过之日起至第五届董事会任期届满之日止。
徐小兰女士:1972年12月出生,中国国籍,无境外永久居留权,毕业于集美大学人力资源管理专业,大专学历。2004年6月至今,徐小兰女士历任厦门弘信电子科技集团股份有限公司业务助理及销售管理部副经理、经理,曾任公司监事,现任公司职工代表董事、销售管理部资深总监。
结语:从资深管理者的经验传承到青年骨干的领航接力,从治理结构的合规完善到人才梯队的精准适配,17 家科技企业的集中人事调整,不仅完成了管理团队的平稳交接,更构建了与产业发展周期、技术迭代节奏相匹配的组织能力。
在全球科技竞争加剧、产业链供应链加速重构的背景下,这些覆盖光电显示、半导体等核心赛道的企业,将以此次人事调整为契机,凭借更趋完善的治理体系、更具活力的人才储备,持续深耕关键技术研发与市场拓展,为我国战略新兴产业突破 “卡脖子” 瓶颈、筑牢产业链韧性、推进国产替代进程注入稳健持久的发展动能,助力行业在高质量发展道路上稳步前行。
“掌”握科技鲜闻 (微信搜索techsina或扫描左侧二维码关注)










