在当今快速变化、不断变化的射频世界,新的标准、设备和应用需求不断变化,固定功能滤波器可能过于静态,无法满足系统需求。相反,能够“实时”调整关键参数的过滤器将在灵活性和响应变化需求方面带来显著优势。
实现这一目标有多种方式,现在又增加了一个选择。模拟器件ADMV8809是一种全单片微波集成电路(MMIC),具备数字选择的工作频率,并作为单芯片替代分立滤波器组的功能。它体积也很紧凑,采用52端子的陆地网格阵列(LGA)封装,尺寸仅为8×8×1.07毫米(见图1)。

1. ADMV8809是一个微型MMIC,集成了四个独立的用户可编程高/低通滤波器,覆盖中心频率范围0.5至9 GHz。
该设备集成了四个独立控制的高通滤波器(HPF)和低通滤波器(LPF),中心频率范围为0.5至9 GHz,其灵活的架构允许高通和低通滤波器的3 dB截止频率独立控制。每个滤波器的数字逻辑控制宽为3位(八个状态),用于控制片上的无功元件来调节截止。典型插入损耗低于6.2 dB,而抑制损耗最高可达40 dB。
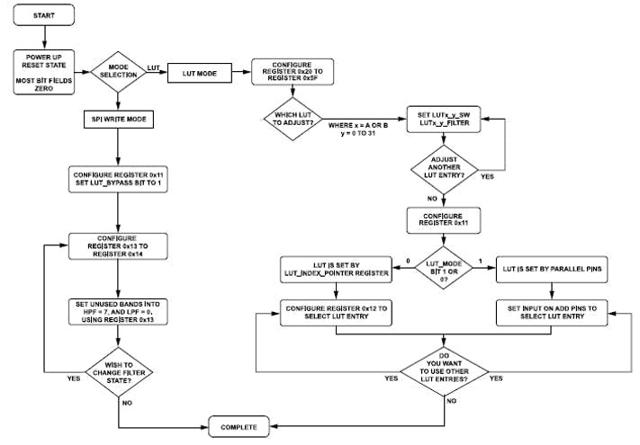
这种可编程性排除了“即用即用”作。相反,ADMV8809通过SPI端口初始化和控制,并配有清晰的流程图(见图2)。此外,它还具备查找表(LUT)功能,可用于在LUT寄存器上存储多个滤波条件。

2. 搭建ADMV8809需要一个详细且有编排的序列。
这份52页的数据手册提供了详细的特性曲线、性能定义表等内容,以及滤波器编程的详细说明。它还包括设计建议,比如指出ADMV8809可以在顶部金属化层和内部接地层之间使用标准高品质介质材料,如Isola 370HR。不必使用Rogers 4003或Rogers 4350。当然,传输线到RF1和RF2引脚的特性阻抗必须控制到50 Ω,以确保射频性能最佳。
评估工作在吉赫兹范围内的射频元件从来都不是件容易的事。为促进这一过程,Analog Devices提供了EVAL-ADMV8809评估板(见图3)。

3. 相关的评估委员会能够快速有效地建立和绩效评估。
它集成了ADMV8809芯片、负电压发生器、低压(LDO)稳压器,以及用于SPI接口与SDP-S控制板的连接器,便于简单高效的评估。负电压发生器和LDO调节器使ADMV8809可以通过PC通过控制板提供的5伏USB电源电压供电,或使用两个外部电源供电。
“掌”握科技鲜闻 (微信搜索techsina或扫描左侧二维码关注)










