2025年前三季度国内生产总值同比增长5.2%,货币政策保持适度宽松以支持经济回升;央行通过MLF、逆回购等操作净投放流动性并维持超额存款准备金率约1.4%。
截至9月末,广义货币供应量(M2)余额约335.4万亿元,同比增长8.4%;社会融资规模存量约437.1万亿元,同比增长8.7%,前三季度增量约30.1万亿元,其中人民币贷款增量约14.5万亿元,占比48.3%。
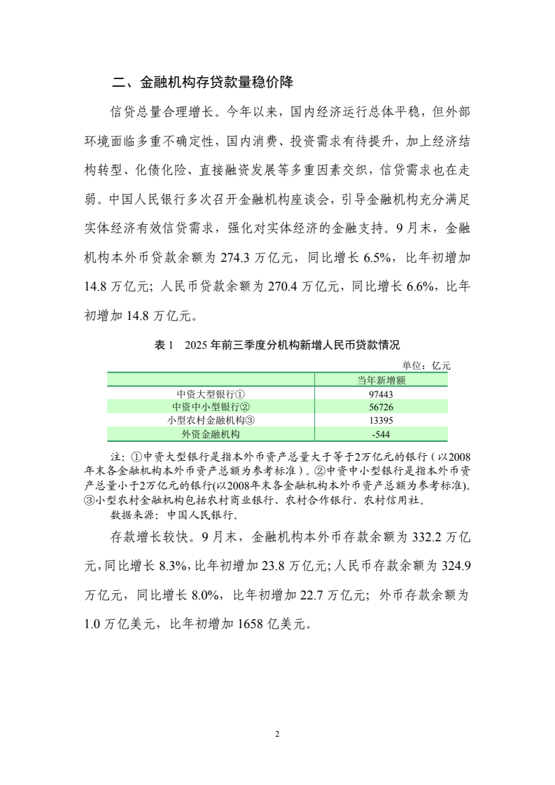
金融供给端表现稳健:人民币贷款余额约270.4万亿元,同比增长6.6%,当年新增贷款约14.8万亿元;人民币存款余额约324.9万亿元,同比增长8.0%,存款增幅高于贷款,反映流动性充裕与银行信贷投放节奏分化。
利率与融资成本方面,9月新发放贷款加权平均利率约3.24%,1年期与5年以上LPR分别为3.00%和3.50%,企业与住房贷款利率同比分别下降约40和25个基点,社会综合融资成本处于历史低位。
结构性优化明显:绿色贷款余额约43.5万亿元,同比增长22.9%;科技贷款、数字经济核心产业贷款同比增长分别约11.8%与13.0%,科技型中小企业贷款余额约3.6万亿元,同比增长22.3%,体现定向支持成效。
市场运行与风险防控并重:货币市场利率下行、回购与利率互换交易活跃,银行间回购日均成交约6.7万亿元;央行强调宏观审慎、化解中小金融机构风险与防范系统性风险的政策取向。
趋势洞察:在流动性充裕与利率下行的大背景下,直接融资比重持续上升、信贷结构向绿色与科技倾斜,短期有利于稳增长与降低企业融资成本;但存款增速持续高于贷款、贷款核销与地方置换债务影响下,需警惕信贷传导边际减弱与地方政府债务结构性风险,货币政策将在稳增长与防风险之间保持精细化调节。






























文档链接将分享到199IT知识星球,扫描下面二维码即可查阅!
“掌”握科技鲜闻 (微信搜索techsina或扫描左侧二维码关注)










