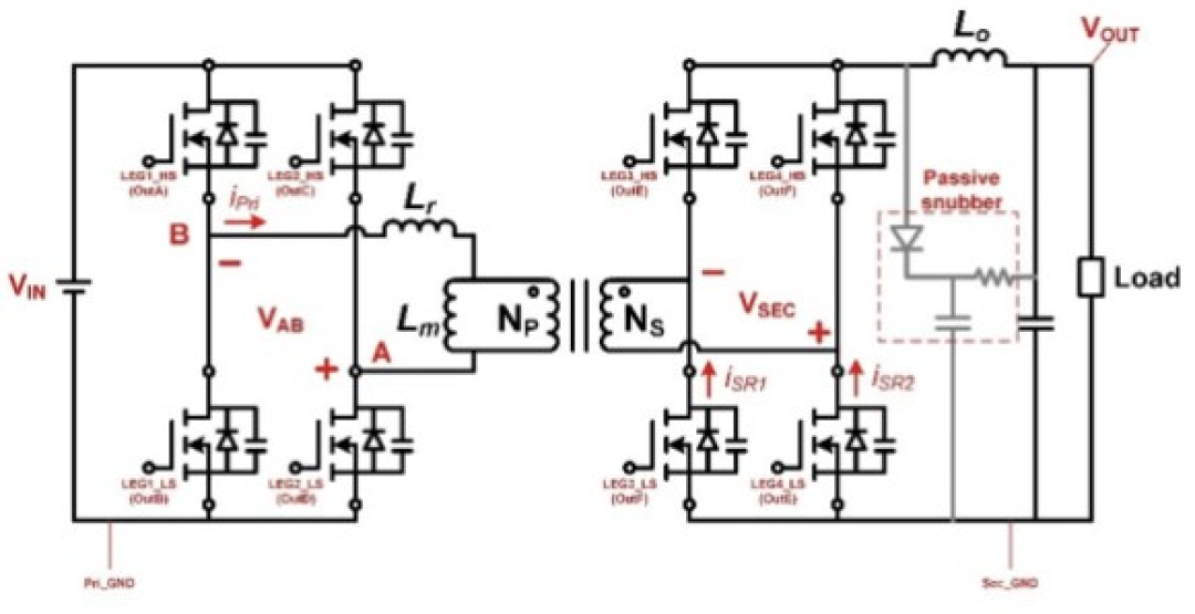
图 1 所示的相移全桥 (PSFB) 在 500W 以上的应用中很受欢迎,因为它可在输入开关上实现软开关,从而提高转换器效率。虽然开关损耗大大降低,但输出整流器上仍会出现高压应力,因为其寄生电容会与变压器漏电感(建模为 Lr,如 图 1 中所示)谐振。输出整流器的电压应力可能高达 2VINNS/NP,其中 NP 和 NS 分别是变压器的初级绕组和次级绕组。
传统上,要限制输出整流器上的最大电压应力,需要无源缓冲器,例如电阻器-电容器-二极管 (RCD) 缓冲器,但使用无源缓冲器将消耗功率,从而导致效率损失。

图 1 对于具有无源钳位和波形的 PSFB 功率级,使用无源钳位会消耗功率,从而导致效率损失。
或者,您可以应用有源缓冲器来钳制整流器电压应力,而不消耗缓冲器电路中的任何功率(假定存在理想开关)。图 2 显示由 (CCL) 和 MOSFET (QCL) 形成的有源钳位桥臂 (ACL) 插入到输出电感器之前。当输出绕组电压变为非零时,能量将从初级绕组转移到次级绕组,以便将输出电感器通电,还会通过 QCL 体二极管传导电流以对 CCL 充电,即使 QCL 未导通也是如此。您可以在 QCL 体二极管已传导电流后将其导通,以在 QCL 上确保零电压开关 (ZVS)。


图 2 对于具有有源钳位和波形的 PSFB 功率级,与无源缓冲器不同,有源缓冲器不会消耗功率电阻器上的振铃能量,而是作为无损缓冲器在 LC 谐振回路中实现能量循环。
请务必在有源钳位 MOSFET (ICL) 极性变化之前导通 QCL,以便在有效占空比 (DeffTS) 开始时完成 CCL 上的电流秒平衡。换句话说,QCL 只需导通足够长时间,即可使有源缓冲器的电流秒平衡按照预期发挥作用,从而将输出整流器电压钳位到 CCL 电压 (VCL)。换句话说,QCL 不需要在整个 DeffTS 期间内导通,只需在相对较短的时间段内导通。因此,QCL 可以有一个固定的导通时间,即 QCL 导通时间 (DACLTS) 是常量,同时保持 DeffTS 始终大于电流秒平衡 (DCSBTS) 完成的持续时间。
这种方法解决了使用有源缓冲器时的一项挑战,因为变压器绕组电流不会单调上升,而如果使用峰值电流模式控制,这会是一个问题。这是因为有源缓冲电容器的能量还会参与使输出电感器通电,而不仅仅依赖于初级侧的能量传送。由于 DeffTS 大于 DCSBTS,因此当变压器电流单调上升时,可能进行峰值电流检测。由于具有较大 Deff 的 PSFB 有望实现高效率,因此您可以将 PSFB 设计为在中高负载条件下具有较大 Deff,此时 Deff >> DCSB。在轻负载条件下,转换器应该在不连续导通模式下运行,此时 Deff 将小于连续导通模式下的 Deff(在相同的输入/输出电压条件下)。为了使 DeffTS 即使在轻负载条件下也大于 DCSBTS,您可以使用降频控制或突发模式控制。
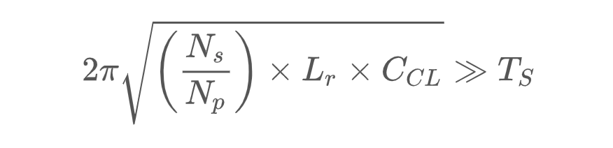
因为 CCL 纹波电压会影响输出整流器上的总电压应力,因此您必须选择足够大的 CCL 以实现低电容器纹波电压。您还必须选择 CCL,以便由 Lr 和 CCL 形成的电感器-电容器 (LC) 谐振周期远长于由公式 1 表示的开关周期:

方程式 1
使用有源缓冲器时,整流器电压应力将钳制在 VINNS/NP左右,这大约是没有任何钳位电路时电压应力的一半。与无源缓冲器不同,有源缓冲器不会消耗功率电阻器上的振铃能量,而是作为无损缓冲器在 LC 谐振回路中循环能量。因此,在相同规格下,与使用无源缓冲器的 PSFB 相比,预计使用有源缓冲器的 PSFB 转换器效率更高。
要了解决定 ACL 电流值的因素,您需要计算流经 ACL 本身的电流。图 3 展示了 ACL 导通周期的波形。
图 3 ACL 电流导通周期的波形。假定 VCL 为常量且 Lm = ∞,则公式 2 在漏源电压上升时推算输出整流器 (iSR2) 一侧的电流,如下所示:

方程式 2
通过假定 iSR2 电流以恒定速率减小,公式 3 可推算 t2-t1 的持续时间,如下所示:

方程式 3
由于 CCL 需要保持电流秒平衡,因此面积 A1 和 A3 之和将等于面积 A2。通过所有这些信息,可以计算 iCL 的均方根 (RMS) 值。如公式 3 所示,同步整流器 (SR) 输出电容 (COSS) 控制 ACL 上的峰值电流。如果您选择较低 Coss SR FET,则 ACL RMS 电流会更低,从而有助于提高转换器效率。
图 4 显示了德州仪器 采用有源钳位的 54V、3kW 相移全桥参考设计的波形。该参考设计是一款 400V 输入、54V 输出、3kW PSFB 转换器,采用通过TI C2000™ 微控制器实现的有源钳位。在此设计中,变压器匝数比为 Np:Ns = 16:3。当 ACL FET 在输出电感器通电期间仅导通 300ns 时,即使在 3kW 负载下,输出整流器电压应力(图 4 中的 Ch1)也限制为 80V。较低的电压应力使得可以选用耐压等级较低、性能指标更优的 SR FET,从而进一步提升 PSFB 的效率。
图 4 具有有源钳位的 54V、3kW 相移全桥参考设计稳态波形。
这种控制方法不限于具有一个 ACL 的全桥整流器;您也可以将其应用于具有其他类型整流器的有源缓冲器,例如倍流器或中心抽头整流器。TI 推出的采用有源钳位、功率密度大于 270W/in3 的 3kW 相移全桥参考设计包含带有源钳位的 400V 输入、12V 输出、3kW PSFB 转换器,其中次级侧使用中心抽头整流器。即使在 3kW 负载条件下,输出整流器应力(在 图 5 中为 Ch1)也限制为 40V。
图 5 具有有源钳位的 3kW 相移全桥参考设计,功率密度大于 270W/in3 并提供稳态波形。
PSFB 转换器中有源钳位的优点
在 PSFB 转换器中实现有源缓冲器可显著降低输出整流器上的最大电压应力。电压应力的降低使得可以选用耐压更低的 SR FET,从而实现更优的性能指标。虽然有源钳位会在实现峰值电流模式控制方面带来挑战,但只要实现方式得当,依然可以实现有源钳位与峰值电流模式控制协同作用。与传统 PSFB 实现方式相比,这种组合可提高功率密度和效率。
“掌”握科技鲜闻 (微信搜索techsina或扫描左侧二维码关注)










