来源:DeepTech深科技
科学家用 AI 预测细胞未来的命运照进了现实——在虚拟世界中重塑生命系统,这对药物发现、早期筛选和疾病预防至关重要。
近期,美国斯坦福大学与美国哥伦比亚大学联合团队提出了一种基于扩散模型的生成式框架 Squidiff,能够预测多种细胞类型响应环境变化的转录组变化。
值得关注的是,Squidiff 能够实现分子图谱的计算机模拟筛选,基于人类血管类器官,研究团队仅用两个时间点数据,实现了重建整个 11 至 17 天的发育轨迹,并揭示了周细胞向内皮细胞转分化这一之前难以捕获的过渡过程。
这种能力使得未来类器官研究有望预测不同培养条件、不同细胞配比会产生什么样的组织结构,从而优化类器官培养方案。简单来理解,它让科学家能在计算机中重新演示甚至预测生命未来的变化过程。
该研究最大的突破是:将生物学动态预测从“静态快照”或“离散推断”推进到了“连续生成”的时代。审稿人对该研究评价称:“Squidiff 代表了该领域的重大进展,展现出多种刺激条件下泛化并预测复杂细胞发育轨迹的创新能力。”
该论文第一作者、斯坦福大学博士后研究员何锶瑜告诉 DeepTech:“在 iPSC 分化研究中,Squidiff 不仅预测了最终的分化结果,更重要的是揭示了中间过渡过程,为精确调控细胞分化过程提供了靶点或方案,这也为个体化治疗尤其是针对肿瘤异质性提供了关键的技术支撑。”
该研究不仅提出了一种工具,通过生物实验的交叉验证,其还推动研究范式从传统单细胞测序实验向计算预测与实验验证协同转变。
除了传统的生物医学应用之外,该团队还进一步探索了 Squidiff 的潜力,正如该论文共同第一作者、哥伦比亚大学朱悦飞博士透露的那样:“我们使用了一个独特的案例场景,模拟太空辐射方案的影响,以模拟宇航员在前往火星的长期任务中可能面临的情况。Squidiff 能够准确预测辐射损伤的影响,以及常用放射防护剂的缓解作用,这可能有助于研究人员在未来的太空任务中更好地开发针对急性放射综合征的治疗方法。”
图丨论文第一作者何锶瑜(右)和朱悦飞(来源:何锶瑜)近日,相关论文以《Squidiff:利用扩散模型预测细胞发育及对扰动的响应》(Squidiff: Predicting Cellular Development and Responses to Perturbations Using a Diffusion Model)为题发表在 Nature Methods[1]。
斯坦福大学博士后研究员何锶瑜和哥伦比亚大学朱悦飞博士(现美国加州大学旧金山分校博士后研究员)是共同第一作者,哥伦比亚大学梁锦荣(Kam W. Leong)教授、艾尔哈姆·阿齐兹(Elham Azizi)教授和斯坦福大学 James Zou 教授担任共同通讯作者。
图丨相关论文(来源:Nature Methods)细胞在应对内源性调控或外部刺激时,比如基因突变、药物作用、环境变化等,会展现出复杂而动态的响应机制。这些动态变化过程往往难以通过现有的测序技术捕捉,或需要大量的时间和精力。
扩散模型具有数据生成能力优势,可调控的条件扩散模型对于两个状态转变的生成能力也非常优越。虽然扩散模型在图像和视频生成中颇受欢迎,但需要看到的是,在细胞的基因表达数据上的生成依旧缺乏深入的探讨。
而现有的预测模型,如变分自编码器(VAE,Variational Auto-Encoder)、最优传输及图神经网络等方法,在泛化能力和数据分布的重建,尤其对于器官发育中细胞状态短暂的变化的泛化能力,仍存在局限性。
基于此,研究团队希望通过扩散模型的生成能力和语义隐空间操作,刻画扰动对细胞状态、类型及命运的整体影响,以揭示其如何驱动细胞表型的重塑及不同细胞类型的异质性响应。
图丨Squidiff 概述以及它在合成数据方面的性能(来源:Nature Methods)实际上,Squidiff 是一个由语义编码器和条件去噪扩散隐式模型构成的双组件架构。相较传统方法,它能学习并捕捉更丰富的数据模式,通过 1,000 步扩散过程循序渐进、不断细化,而非 VAE 框架的单步编码解码步骤。
与生成对抗网络(GAN,Generative Adversarial Networks)架构相比,其扩散模型的训练过程更稳定,能学习的分布也更具普遍性和连续性。此外,它还具备独特的潜空间操作,能通过向量加法叠加多个扰动效应和线性插值操作语义变量,也与生物学中交互作用的概念相契,能实现平滑的细胞状态转换。
Squidiff 在细胞分化、基因扰动和药物反应预测等方面表现出应用潜力。
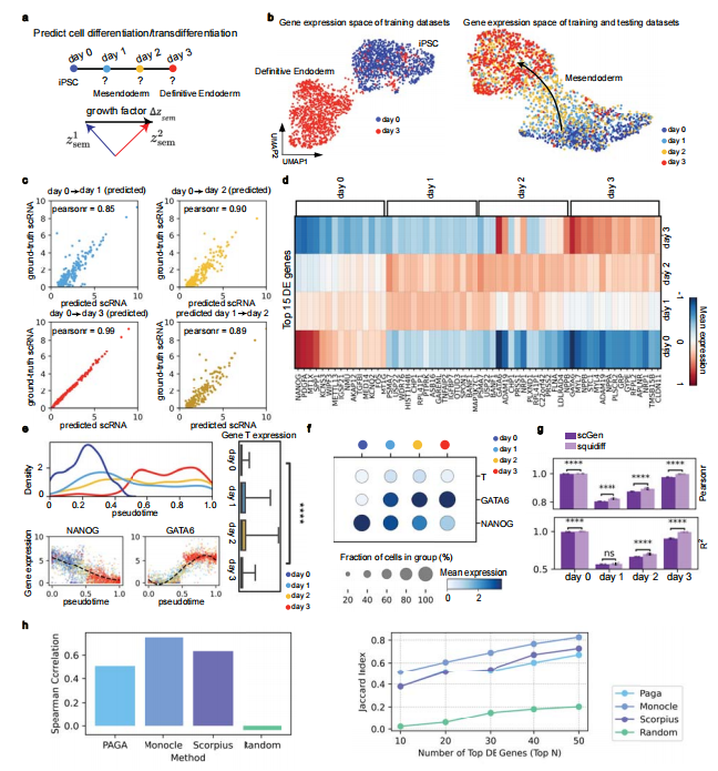
在 iPSC 细胞的定向分化方面,Squidiff 展示了其预测连续发育过程的独特能力。研究人员仅使用第 0 天和第 3 天的训练数据,成功预测了第 1 天和第 2 天的完整转录组状态。
在血管类器官发育方向,Squidiff 预测了第 1 至第 17 天的连续发育轨迹,揭示了周细胞祖细胞向内皮细胞的转分化路径,而该现象用传统方法难以捕捉。在血管类器官发育第 5 天施加中子辐射, 第 11 天进行单细胞测序。基于实验验证,发现 Squidiff 准确预测了辐射诱导的多层次分子变化。对辐射组施以 G-CSF 蛋白,G-CSF 处理后的细胞死亡比例显著低于单纯辐射组,定量数据与模型预测的抗凋亡效应吻合。
另外,研究人员在 K562 白血病细胞系中测试了 ZBTB25 和 PTPN12 的双基因敲除效应。Squidiff 仅通过学习两个单基因敲除的语义表示,利用向量加法即可成功预测出双基因敲除的完整转录组变化。
在未见药物的预测案例中,sci-plex3 数据集的测试结果表明,Squidiff 通过整合药物分子指纹,实现了对完全未见药物的效应预测。结果显示,Squidiff 不只是可预测之前像 G-CSF 蛋白药物的治疗效应,还可以进一步应用于虚拟药物的筛选。
鉴于 Squidiff 在辐射损伤预测和防护药物疗效中的表现,Squidiff 有望为深空任务(诸如火星探测)开发个性化的辐射防护方案。此外,基于 Squidiff 在药物发现和早期筛选方面表现出的突出能力,研究团队认为,其未来可与制药公司合作,共同探索它对候选化合物或药物在多种细胞类型中虚拟筛选的可能性。
据介绍,Squidiff 的独特性体现在以下四方面:
·能够捕捉和预测传统方法完全无法识别的瞬时细胞状态:例如,在血管类器官实验中,Squidiff 成功预测出了发育过程中第 5-9 天存在的关键过渡细胞群,即周细胞祖细胞向内皮细胞分化的中间态。相较而言,scGen 等基于 VAE 的方法在相同任务中无法重现这一发育轨迹。
·展现从稀疏时间点数据推断连续动态过程的能力:无需非常密集的时间序列数据,Squidiff 通过其扩散模型架构和语义隐空间的平滑插值,可从仅有的两个时间点,准确推断出中间所有时刻的细胞转录组状态。“值得注意的是,这种插值并非简单的线性过渡,而是能够重现非线性的基因表达动力学。”朱悦飞说。
·具备跨细胞类型和跨条件泛化的卓越能力:在辐射对血管损伤的研究中,研究人员基于 Squidiff,在仅使用内皮细胞在辐射和对照条件下训练数据的条件下,能成功预测周细胞和成纤维细胞对辐射的完整转录组响应。而且通过整合药物分子指纹,其还能预测训练集中尚未出现过的新药物疗效。即使面对完全未见过的化合物,Squidiff 的预测准确性仍与 PRNet 相当甚至更优,有助于后续药物筛选和研发。
·在非加性基因扰动预测方面,无需先验知识即可准确建模:就 K562 细胞中 ZBTB25 和 PTPN12 的双基因敲除而言,这两个基因的协同效应远超简单的加性叠加。Squidiff 仅通过学习单基因扰动的语义表示并进行向量加法操作,就可以准确预测双基因扰动的复杂效应。此外,Squidiff 还基于追踪 LUM、DLK1 等标志基因的动态表达变化,揭示出非线性的发育轨迹,这些瞬时状态有助于理解血管的形成机制。
图丨Squidiff 预测细胞分化(来源:Nature Methods)“这个工作横跨了我的博士和博后阶段,也是我相对独立的一个工作,更巧合的是与目前流行的虚拟细胞的命题不谋而合。”何锶瑜表示。
在未来的研究阶段中,研究团队计划进一步构建虚拟细胞的基础模型,在跨物种、跨组织、跨条件的海量单细胞数据上进行预训练,形成对细胞行为的通用理解。另一方面,他们希望通过提升现有模型能够快速适应新的细胞类型或扰动条件,以实现仅需少量样本即可准确预测。
总体来说,Squidiff 预示着研究范式转变——用“硅基”计算来高效探索“碳基”生命的复杂规律。这种转变的本质在于,人们会逐渐跳脱出传统的生物细胞实验,引入了一个强大的中间层——计算模型,并在计算机中构建出虚拟的生命系统,进行数千次“虚拟实验”,快速筛选出最有希望的假设,然后用有限的实验资源进行精准验证。
正如研究团队所表达的那样,从 Squidiff 到血管类器官的发生发育,辐射的损伤及蛋白药物防护的预测和验证过程中,或许我们正从“观察和描述生命现象”走向“预测和操控生命系统”。
参考资料:1.He, S., Zhu, Y., Tavakol, D.N. et al. Squidiff: predicting cellular development and responses to perturbations using a diffusion model. Nat Methods (2025). https://doi.org/10.1038/s41592-025-02877-y
2. 何锶瑜个人主页:https://stanford.edu/~siyuhe/
营/排版:何晨龙
“掌”握科技鲜闻 (微信搜索techsina或扫描左侧二维码关注)










