总体设计思路与框图架构
设计初期,首先完成了系统(接收机)与子系统(第一本地振荡器)的全面分析,核心优先级聚焦低相位噪声指标。随后通过方案权衡,确定了合成器的总体技术路径(直接式 MMD 或间接式 PLL)及所需的环路数量,最终选择间接式 PLL 方案,核心考量如下:
直接式 MMD 方案:相位噪声更低、切换速度更快,但杂散抑制难度大,且尺寸、重量、功耗(SWaP)、成本与复杂度均较高;
间接式 PLL 方案:相位噪声与切换速度略逊于直接式,但杂散问题更易控制,且具备 SWaP 更优、成本更低、结构更简单的显著优势。
结合第一部分提出的性能指标与上述分析,最终确定 PLL 方案的详细实现参数:
拓扑结构:单环架构(仅需一个 PLL 即可满足需求);
系统阶数:二阶二型系统,搭配一阶有源比例积分(PI)环路滤波器;
反馈机制:平移反馈(FB),实现单位闭环增益(N=1 或 0dB);
倍频方式:PLL 内部倍频;
捕获方式:辅助捕获(由宽调谐带宽与单位闭环增益特性决定),采用窗口控制电路;
核心参数:环路带宽 fG=15MHz(经优化以实现最低单边带积分相位噪声);固有谐振频率 fn=9.677MHz(基于经验公式 fn=fG/1.55,阻尼系数 ζ=0.7072);阻尼系数 ζ=0.707;
环路滤波器:一阶双路径有源 PI 环路滤波器(单路径拓扑无法支持超宽环路带宽);
平移反馈细节:双转换架构(两级串联转换器)。
综上,该合成器采用 “单环、二阶二型 + 一阶双路径有源 PI 环路滤波器、双转换平移反馈、内部倍频、辅助捕获” 的核心拓扑,关键参数为 15MHz 环路带宽、9.677MHz 固有谐振频率与 0.707 阻尼系数。为便于分析,将合成器划分为 “PLL 部分” 与 “参考 - 输入输出 - 电源部分” 两大模块。
PLL 部分设计
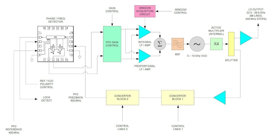
下图为 PLL 部分的框图,核心组件包括相位频率检测器(PFD)、增益控制电路、一阶双路径有源 PI 环路滤波器、压控振荡器(VCO)、内部倍频器及双转换平移反馈系统。合成器单环 PLL 部分框图,展示了关键组件,其中核心为一阶双路径有源 PI 环路滤波器。

相位频率检测器(PFD):带宽 1300MHz,具备上下两路电压输出(每路为差分信号,共四路电压输出),单边带相位噪声基底低至 - 153dBm/Hz,无死区,支持内部极性控制与锁定检测功能;
增益控制电路:接收 PFD 输出信号,提供 0 至 - 7.5dB 的增益调节范围,分为 16 级,每级步进 0.5dB;
环路滤波器:包含低噪声运算放大器积分器与分立低噪声差分比例放大器,搭配辅助捕获(窗口控制)电路,信号经求和滤波后输出至 VCO;
压控振荡器(VCO):5-10GHz 宽带 VCO,输出信号经 4 倍内部倍频器后,得到 22.5-39.9GHz 的合成器最终输出;
反馈闭环:双转换平移反馈系统完成环路闭合。
值得注意的是,本设计通过三项关键技术实现单位闭环增益与超低相位噪声:双路径环路滤波器、平移反馈与内部倍频。虽采用窄带 VCO 阵列切换可进一步优化相位噪声,但为平衡 SWaP、成本与复杂度,最终选择单宽带 VCO 方案,其相位噪声性能已满足子系统及系统指标,并留有合理余量。
I/O-电源部分设计
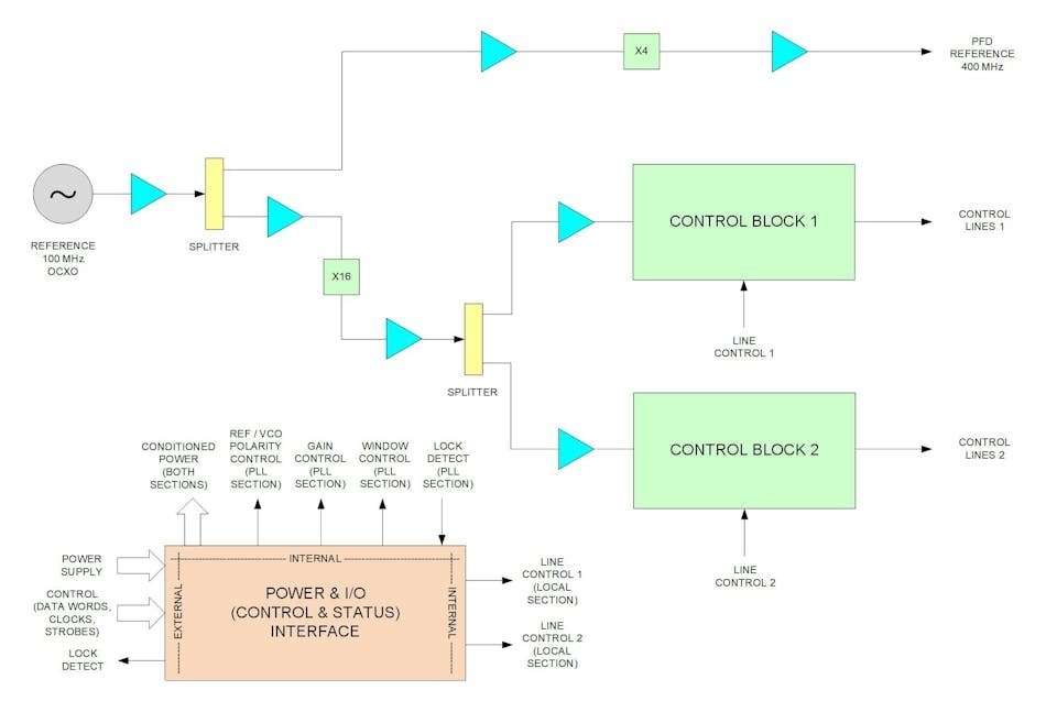
下图为I/O-电源部分的简化框图,核心功能是提供稳定参考信号、控制信号与供电支持。

参考信号链路:采用一款先进的 100MHz 恒温晶体振荡器(OCXO),输出经 2 路分路器拆分:一路经 4 倍频器生成 400MHz 参考信号,供给 PLL 部分的 PFD;另一路经 16 倍频器后,再通过 2 路分路器拆分;
控制信号生成:后级分路器的两路输出分别驱动控制模块 1 与控制模块 2,生成控制信号 1 与控制信号 2,分别控制 PLL 部分的转换器模块 1 与转换器模块 2;
电源与输入输出接口:包含标准电源接口与输入输出(控制与状态)接口,实现合成器内部模块间、以及合成器与外部系统的交互。
核心器件:一阶双路径有源 PI 环路滤波器
一阶双路径有源 PI 环路滤波器是实现 15MHz 超宽环路带宽的关键。其中,运算放大器积分器为标准设计,不直接贡献宽带宽特性;而差分比例放大器为定制化设计,是实现超宽环路带宽的唯一核心。
下图为PLL 部分环路滤波器 / 误差放大器 schematic 图,展示了一阶双路径有源 PI 环路滤波器组件,以及窗口控制、增益控制与调谐线路滤波器模块。
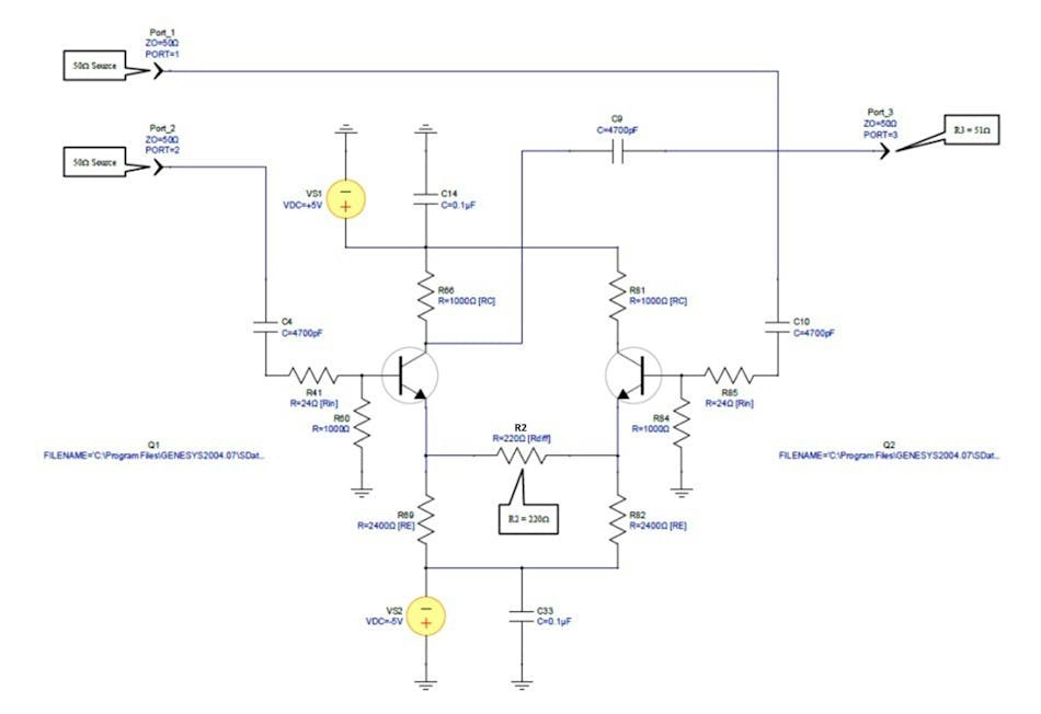
下图为差分比例放大器特写 schematic 图,为对应模块的放大细节。
该差分比例放大器具备高频工作能力:在 3V-3mA 偏置条件下,300MHz 频段插入增益达 15dB,特征频率(fT)为 2GHz(数据源自器件手册的 S 参数)。同时,其增益(及其他参数)可灵活调节,若不受 VCO 调谐端口调制带宽限制,甚至可实现 100MHz 及以上的更宽环路带宽。
设计遵循良好工程实践:放大器每个输入端均由 PFD 输出端提供 50Ω 源阻抗(随 PFD 增益控制设置略有变化),输出端在与运算放大器积分器的求和点处端接 50Ω 负载阻抗。
需说明的是,本设计中的差分放大器并非严格意义上的全差分放大器,而是伪差分放大器:其两个发射极未通过真实电流源耦合偏置,而是通过高阻值 “长尾电阻” 独立偏置(近似真实电流源特性),且两个发射极之间接入低阻值交叉耦合电阻以部分控制增益。该电路因结构简单,是全差分放大器的标准替代方案,且在本应用中表现优异。器件偏置点(单封装内两个器件)根据手册选择 3V-3mA,匹配该条件下的 S 参数特性;放大器增益计算公式为 G=(R3/(2R2))。
PLL 部分详细设计流程
单环 PLL 合成器的设计可规范化为一系列标准步骤,除特殊环路滤波器外,其余部分均符合二阶二型系统搭配一阶有源 PI 环路滤波器的经典设计范式。具体步骤如下:
指标解读与理解;
总体方案与实现方式选择;
核心器件选型(器件性能对整体指标起关键影响,均选用低噪声 / 低功耗类型):
参考振荡器:某主流电子厂商的先进 100MHz OCXO(位于I/O-电源部分);
VCO:某主流电子厂商的高频倍频程带宽(5-10GHz)VCO,搭配 4 倍内部倍频器,有效压控灵敏度(Kv)为:39.9GHz(频段上限)875MHz/V(对应 5.498×10⁹ rad/S/V)、31.3GHz(频段中点)1355MHz/V(对应 8.514×10⁹ rad/S/V)、22.5GHz(频段下限)1635MHz/V(对应 1.027×10¹⁰ rad/S/V);
PFD:主要电子制造商的宽带(1300MHz)低噪声 PFD(单边带相位噪声基底 - 153dBm/Hz),搭配增益控制功能以补偿 VCO 频段内的 Kv 变化(保持 KϕKv 恒定),有效鉴相灵敏度(Kϕ)为:39.9GHz(频段上限,最大增益)5.556mV/deg(对应 0.318V/rad)、31.3GHz(频段中点,中等增益)3.582mV/deg(对应 0.205V/rad)、22.5GHz(频段下限,最小增益)2.970mV/deg(对应 0.170V/rad);
反馈分频器:无(采用双转换平移反馈,N=1,分频比 Kn=1/N=1);
比例误差放大器:主要电子制造商的双极型差分对管(低噪声、低功耗、高频特性优异、电源需求兼容、输出电压 / 电流驱动能力充足);
积分误差放大器:主要电子制造商的高性能运算放大器(低噪声、低功耗、无条件稳定、电源需求兼容、输出电压 / 电流驱动能力充足);
PLL 拓扑确定:因要求相邻信道步进时相位与频率连续,选用二阶 PLL;采用二阶系统(不含额外高频滤波极点),兼具理论无条件稳定、最低阶数与低复杂度优势;搭配一阶双路径有源 PI 环路滤波器(标准单运算放大器 PI 环路滤波器无法支持超宽环路带宽)。最终实现 “二阶二型系统 + 一阶双路径有源 PI 环路滤波器” 拓扑,积分部分采用标准运算放大器,比例部分采用差分放大器;
标准参数 ωn 与 ζ 确定:基于相位噪声、切换时间与稳定性指标(相位噪声为核心优先级),结合前文确定的 15MHz 环路带宽,得出 fn=9.677MHz(经验公式 fn=fG/1.55,ζ=0.7072)、ζ=0.707;
开环传递函数等式建立:将标准形式开环传递函数与电路参数开环传递函数等效,推导标准参数(fn、ζ)与电路参数(R1、R2、R3、C1)的关系(ωn=2πfn);
电路参数初始值计算:R1、R2、R3、C1 无唯一解,需先选定两个参数(通常为 C1 与 R3),再推导其余参数。初始设计值:C1=200pF、R3=51Ω、R1=513.5Ω(选用 5% 标准电阻 510Ω)、R2=112.6Ω(选用 5% 标准电阻 110Ω);
建模与性能仿真:采用是Keysight Technologies-PathWave设计部门的 Genesys 通用频域建模 / 仿真工具,根据仿真结果调整开环增益与初始电路参数,补偿理论值与仿真模型的偏差;
工程样件(EDM)制作与测试:基于仿真调整后的电路参数制作样件,根据实测结果进一步优化参数,补偿仿真与实际性能的偏差。最终样件参数:C1=510pF、R3=51Ω(保持不变,为比例放大器负载)、R1=1000Ω、R2=220Ω;
模型与样件一致性校准:通过调整 PFD 增益控制端并联电阻 R4,使仿真模型与样件性能匹配。
此外,PLL 部分还包含 PFD(电压输出)增益控制模块、PFD 参考 / 分谐波滤波模块与辅助捕获(窗口控制)模块:
PFD 增益控制:通过 PFD 上下输出端的开关电阻分压器实现,补偿 5.4dB 的有效 Kv 频段变化(20Log (1635MHz/875MHz)),增益调节范围 0 至 - 7.5dB,16 级 0.5dB 步进;
环路滤波器特性:一阶双路径有源 PI 环路滤波器的传递函数零点(转折频率)为 300kHz,即积分放大器与比例放大器的工作频段分界点;
PFD 参考 / 分谐波滤波:LC 带阻滤波架构,包含 100MHz 全变换带阻滤波器、200MHz 单谐振陷波滤波器与 300MHz 单谐振陷波滤波器;400MHz 参考信号经环路滤波器充分滤波,无需额外滤波;
内部倍频器:4 倍频器由两个 2 倍频器串联组成,VCO 信号经第一级 2 倍频后分两路传输(保持相等分数带宽),便于 VCO 谐波杂散滤波;
辅助捕获电路:限制 VCO 工作范围,确保其处于 PFD 带宽与 PLL 锁定范围内。
“掌”握科技鲜闻 (微信搜索techsina或扫描左侧二维码关注)










