来源:DeepTech深科技
“我们比较了 AI 系统和生物系统,发现二者在合作行为方面具有惊人的相似性。”美国加州大学洛杉矶分校(UCLA)洪𬀩哲教授对 DeepTech 表示。
随着 AI 技术的发展,我们经常用包括 ChatGPT 和 DeepSeek 等 AI 工具帮助更高效地学习和工作。实际上,AI Agent 也能够通过合作完成更复杂的任务,而研究 AI Agent 的合作行为与研究人类的合作行为存在相似之处。
此前,已有研究提出 AI 系统和生物系统存在相似性。可以说,AI 系统在一定程度上也是受生物启发而来,比如卷积神经网络(CNN,Convolutional Neural Network)的结构就是参考人类的视觉系统构建的。
有些观点认为,未来的 AI Agent 可能并不是单独产生功能的。无论是与用户互动,还是它们自身的功能,或许都需要多个 Agent 之间共同协作来完成。因此,合作行为是非常重要的研究方向。
在近期发表在 Science 的一项研究中,洪𬀩哲教授团队通过对小鼠和 AI 系统在合作任务中的行为和神经活动变化的对比,揭示了 AI 系统和生物系统之间在合作行为方面的神经基础,并证明了二者在合作行为中的相似性。
图丨洪𬀩哲(来源:洪𬀩哲)这项研究对研究神经科学,特别是研究社会行为机制的领域具有重要的意义。该领域最本质的问题是理解大脑中的神经元以及大脑是如何控制(广义)行为的,包括决策、社会行为、合作和帮助等。
此外,该研究为人们理解 AI 和 AI Agent 提供了新的思路。一方面,AI 系统在一定程度上受生物启发,很多架构和结构都与生物系统有关。另一方面,通过系统地比较二者的共同点和不同点,也会推进未来对 AI Agent、AI 及其发展的相关研究。
近日,相关论文以《生物和人工智能系统中合作行为的神经基础》(Neural basis of cooperative behavior in biological and artificial intelligence systems)为题发表在 Science[1]。UCLA 博士生 Jiang Mengping 和 Linfan Gu 是第一作者,洪𬀩哲和 Jonathan Kao 教授担任通讯作者。
图丨相关论文(来源:Science)
小鼠合作行为的自发策略:靠近、等待和互动
这项研究源于研究团队观察到的现象:合作行为和帮助行为是仅在生物体中才会出现,还是在任何智能体中都会出现,这是一个普遍原则吗?AI Agent 的神经网络中具体有哪些神经元参与到了其合作行为的调控?
需要了解的是,在生物体中通常只能同时控制神经元(例如让其同时活动或同时不活动),有选择性地操控特定神经元活动。但这在 AI 系统中很容易实现,如果清楚地了解它的单元之间具体位置,它是如何被激活的,就能更清楚它背后的机制。
洪𬀩哲对 DeepTech 解释说道:“在合作行为中,结果是最终目标,而我们想了解的不仅是一起做某件事的合作现象,更重要的是通过怎样的策略来达成这个目标。”
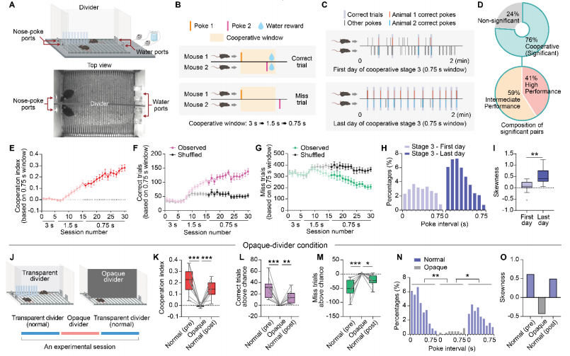
图丨小鼠通过合作行为获得互利的回报(来源:Science)在实验中,该团队通过协调两只小鼠的行为,让它们在 0.75 秒内同时将鼻子伸进同一洞中,并设置如果完成合作任务则能够获得水的奖励。研究人员观察到一种有趣的现象:两只小鼠为达成合作行为,它们发展出主动接近、等待和互动行为——在合作行为之前会互相碰一下鼻子。
洪𬀩哲解释说道:“顶一下鼻子这个动作,其实是它们互相告知对方马上开启合作行为的信号。有意思的是,这并不是本来就存在的,而是小鼠在学习和训练的过程中逐渐形成的默契,这种自发的策略为它们实现最终目标提供了保障。”
用动物或 AI 做实验时,一个很重要的问题是:如果它们产生了某种行为,不管是自发的还是训练出来的,这些行为会在大脑的具体区域被表征出来。研究人员想了解的是,大脑中哪些区域处理这些行为,哪些脑区可能与这些行为的产生及其学习过程有关?
他们发现在合作行为中,前扣带皮层(ACC,anterior cingulate cortex)发挥了关键作用。ACC 是在动物决策中一个重要的脑区,在普遍的框架中也非常关键。该脑区与很多行为有关,而这些行为又与很多社会行为密切相关。
“当时选择研究 ACC,是因为以往的研究发现,ACC 可能在合作行为中发挥重要作用。因此,我们对 ACC 进行了深入的分析和实验。”洪𬀩哲表示。
图丨ACC 中合作行为的编码(来源:Science)研究团队找到了研究 ACC 的方法:他们能够每秒甚至每毫秒都观察 ACC 神经元的活动,并在合作行为过程中同时记录几百个神经元,以确定 ACC 神经元的活动是否和这些行为有关。
以上文提到的小鼠合作策略为例,研究人员能够在 ACC 神经元的活动中观察到相关的信息。比如在等待时,对应的神经元活动会变强。这说明 ACC 和这些行为可能有关,而且 ACC 的活动强度与合作的好坏呈正相关。也就是说,ACC 如果能更好地反映对方的位置,小鼠的合作行为则效果更好。
此外,研究人员还可以对 ACC 进行功能调控。研究人员发现,通过降低小鼠 ACC 的活动,小鼠的行为策略会消失,合作行为的效率也会大幅降低。例如,正常情况下,小鼠在 0.3 至 0.4 秒内就能完成合作,但在 ACC 活动降低后,它们的表现会变差很多。
图丨抑制 ACC 神经活动会损害合作行为(来源:Science)在该研究中,研究人员不仅观察小鼠的行为、进行生物相关实验,而且扩展到 AI 和 AI Agent,还用多智能体强化学习(MARL,g multi-agent reinforcement learning)的策略比较了 AI Agent 在类似的环境中的合作行为。研究人员开发了两个基于循环神经网络的 AI Agent,并在模拟动物行为的环境中训练其协作。通过观察和学习,这些 Agent 逐渐发展出与小鼠相似的行为策略和神经表征。
该研究共经历近四年,回顾研究过程,洪𬀩哲指出,最大的挑战是让 AI Agent 或小鼠进行合作。
实际上,在研究初始阶段研究人员对小鼠的时间设置得比较简单。他们发现,如果是在 3 秒内完成合作行为,小鼠会采取完全不同的策略——它们总是能找到一些方法拿到奖励,但过程中并没有合作行为。
洪𬀩哲表示:“科学研究的过程并不是一条直线,这种意想不到的情况让我印象深刻。”为此,该团队进行了多次调整和尝试,最终将两只小鼠互相合作的时间设置为 0.75 秒内。

从源头去寻找问题的本质
洪𬀩哲本科和博士分别毕业于清华大学和美国斯坦福大学,之后他在美国加州理工大学从事博士后研究工作。目前,洪𬀩哲团队致力于研究社会行为的规律以及社会行为神经机制,即动物或人类在进行社会行为时,大脑中的神经元如何调控这些行为。过去十年,他们专注于研究生物体的神经网络如何调控社会行为,特别是亲社会行为中的合作行为。
大脑是人体中最复杂的器官,也是我们目前对其了解最少的器官。其他器官虽然由很多细胞组成,但细胞类型相对单一。而在大脑中,尽管神经元之间有相似之处,但是任何两个神经元的差异可能非常大。
从很早开始,洪𬀩哲就对问题的本质高度关注,并喜欢探索复杂过程背后的机制,特别是神经科学中的社会神经科学方向。“人与人之间或动物之间的社会行为非常复杂,其需要大脑的高度参与,是一个高度非线性的、很难预测的过程。不管是自然智能还是 AI,最高境界都是社会行为。”洪𬀩哲说。
为探索问题的本源,他经常提出一系列问题:为什么我们会去做一件事情,这件事能够为别人带来哪些好处?我们为什么会想到去这么做?这个动机背后在大脑中对应的是什么?具体是哪个区域去激励这些个体,使其产生一些行为,从而为其他个体带来好处?
该方向的研究具有广泛的社会意义。实际上,整个经济、政治、社会结构都是一个广义的社会行为。所以,从两个人的小团体到一个庞大的社会,背后个体的大脑和一群个体的大脑是如何控制这些行为的。
今年 7 月,研究团队在发表于 Nature 的一篇论文中 [2],也研究了 AI 与生物体之间的相似性,其研究重点是社会行为。他们发现,当两个人或两个 AI 进行社会行为时,脑活动/神经活动表现出高度的一致性。并且,甚至在某些方面 AI 与生物体的互动模式极为接近。研究结果表明,共享神经动力学代表了生物和 AI 体中相互作用神经系统的一个基本且可推广的特征,并凸显了共享神经动力学在驱动社交互动方面的功能意义。
在接下来的研究阶段中,研究人员将对 ACC 继续深入探索。例如,ACC 是如何接收信息的,又是如何将这些信息传递到其他脑区的。此外,ACC 处理的信息在其他脑区是否存在?如果存在,又有什么相同点和不同点?“这个过程需要很多神经元共同协同完成,甚至可能需要整个大脑协同工作,我们对未来的探索充满期待。”洪𬀩哲表示。
参考资料:1.Jiang, M. et al. Neural basis of cooperative behavior in biological and artificial intelligence systems. Science(2025). https://doi.org/10.1126/science.adw8151
2.Zhang, X., Phi, N., Li, Q. et al. Inter-brain neural dynamics in biological and artificial intelligence systems. Nature 645, 991–1001 (2025). https://doi.org/10.1038/s41586-025-09196-4
运营/排版:何晨龙
“掌”握科技鲜闻 (微信搜索techsina或扫描左侧二维码关注)










