_____
引言
受人工智能的快速发展和电气化转型的推动,半导体芯片市场的增长要求制造商在不牺牲测试精度的情况下,提高测试和验证的吞吐量。实现这一目标的一种方法是并行测试,即同时对多个器件进行测试。一旦测试流程被验证,它就必须被复制以满足生产需求。这引入了新的挑战,包括通道间的时间同步以及扩展带来的额外成本。
Tektronix MP5000 系列模块化精密测试系统旨在满足并行测试需求。高密度1U主机MP5103可配置多达 3 个模块化源表单元(SMUs)和/或电源单元(PSUs),实现最多6个独立通道。MP5103 支持 Test Script Processor (TSP),并可通过 TSP-Link™ 轻松扩展至最多32台主机。本应用笔记重点介绍如何在标准半导体与光学表征测试中实现6通道并行同步。
新触发模型,带来新测试可能性
精确计时的并行测试的关键是触发模型,它用于协调各仪器通道的操作。传统仪器使用固定触发模型,动作顺序固定,握手控制能力有限。这些模型在需要多个通道时功能受限,编程困难。而没有触发模型或触发模型过于灵活的仪器虽然易于编程,但通常无法在测试步骤之间提供精确计时,从而导致测试延迟或因不当的测试条件损坏器件。
MP5000 系列结合了传统性能与灵活性的优点,创造了新的 TriggerFlow® 触发模型。该触发模型完全可定制,采用模块化流程图风格。用户可以在触发模型中以任意顺序控制仪器的动作与设置。通过各种延时与通知模块,可以在通道之间实现精确计时与握手,而无需复杂的外部触发代码。
借助 TriggerFlow 触发模型,只需几个步骤即可从构思到执行:
1.计划:确定所需的测试流程,包括仪器设置、扫描配置、所需通道数及计时要求。
2.扩展:为测试中的每个通道绘制流程图。将步骤扩展为 MP5000 可用的触发模型模块。
3.构建:将流程图中的模块替换为代码,以建立触发模型。编程事件与延时,实现精确计时。
图1 TriggerFlow提供4种模块类型,可在固定模型之外自定义测试流程接下来将通过示例演示如何在并行条件下同步通道,并构建 TriggerFlow 模型。
示例:双通道MOSFET曲线族
对 MOSFET 的输出特性进行表征至少需要2个SMU通道:
● 一个通道在栅极端子上施加阶跃电压偏置并进行测量;
● 另一个通道在漏极端子上执行电压扫描并测量电流。
该测试序列如图2所示。
● 蓝色方块表示测量点;
● 绿色虚线箭头表示同步点。
在测试过程中:
● 漏极通道通知栅极通道启动;
● 当漏极开始扫描时,会发送测量开始与结束的通知,以协调扫描;
● 在扫描结束时,漏极必须通知栅极进入下一个阶跃。
传统方式下,这必须通过嵌套 for 循环来编程,以在栅极的每个电压阶跃上重复漏极扫描。这种顺序执行的方式导致测试时间更长。
MP5000 使用单个 MSMU60-2 模块的两个通道简化了此过程。其 TriggerFlow 模型如图3所示,其中通道 1 连接栅极,通道 2 连接漏极。当一个动作依赖另一个动作时(例如,漏极扫描需在栅极电压切换后开始),就会使用 notify-wait(通知-等待)模块对。
● 当一个动作完成时,触发模型执行一个 notify 模块。
● 此信号可以路由到其他事件,或直接发送到另一个触发模型中的 wait 模块,该模块将暂停直到接收到该事件。
这样可以保证:
● 一个触发模型完成后,另一个触发模型立即开始执行,无延迟;
● 各个模型继续并行运行,直到遇到新的时间控制模块。
当测试中需要重复操作或做出分支判断时,则使用 branch(分支)模块。在 MOSFET 的案例中,branch 模块用于对生成扫描与采集测量的模块进行循环,从而将这部分测试简化为 3 个模块。此外,还可以使用额外的 notify 模块来确保栅极测量与漏极测量同时进行。
图2 MOSFET曲线族测试序列
图3 MP5000在MOSFET漏极曲线族测试中的触发模型图 5 显示了该触发模型序列在示波器上捕获的输出。栅极波形(上方)与漏极扫描(中间)完全同步,时间上无显著延迟。
图5 MOSFET 曲线族测试输出,栅极电压(上)、漏极电压(中)和漏极电流(下)示例:双通道VCSEL LIV表征
对发光器件(如 LED、激光器和 VCSEL)进行光-电流-电压(LIV)特性表征时,要求仪器通道分别控制不同器件,但仍需保持紧密同步。
在此示例中:
● 一个 SMU 通道对激光二极管进行正向电流扫描并测量电压;
● 另一个通道测量独立光电二极管检测到的电流。
这些测试中的许多需要脉冲信号,以防止热效应,因此光电二极管的测量必须在正确的时刻进行,即激光二极管开启或稳定输出时。此测试如图 6 所示。
图6 光电二极管与激光二极管对的LIV表征在 TriggerFlow 中,此测试被转换为 2 个触发模型:
● 一个用于源出并测量;
● 另一个仅用于测量。
再次使用 notify-wait(通知-等待)模块对 来协调动作完成的时机,并通过 branch(分支)模块重复部分步骤以执行扫描。此外,还包含一个常数延时(constant delay)模块,用于在测量开始前提供额外的等待时间。此测试的触发模型如图7所示。
图7 用于LIV表征的MP5000触发模型当执行该测试时,图 8 所示的结果波形展示了二极管的典型正向电压特性(上方),以及光电二极管电流的测量结果(下方)。同样,这些波形是同步的,测量中没有额外的间隙或延迟。
图8 LIV触发模型的输出,激光二极管电压(上)、激光二极管电流(中)、光电二极管电流(下)示例:6通道同步
同步并行测试可以包括所有通道或通道组,它们要么运行相同的测试,要么运行必须在相同时间启动的不同测试,或者依赖某个通道的动作来驱动其他通道。
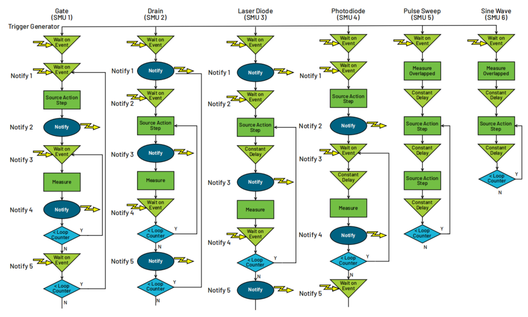
我们可以将前两个示例与另外 2 个 SMU 通道上的简单波形源出相结合,并在每个模型的开头添加一个 wait(等待)块,从而使所有6个通道同时启动。完整的并行测试如图9所示。
图9 6个触发模型并行运行第五个模型通过源出操作块(source action blocks)改变输出电平,并通过常数延时块(delay constant block) 控制脉冲的时间,从而执行脉冲扫描。第六个模型使用源出步骤(source action step)与常数延时块生成正弦波。这两个模型都在输出开始时使用 重叠测量块(measure overlapped block) 启动测量。这样,SMU 可以在后台执行测量的同时继续运行触发模型中的其他模块,本质上是利用高速数字化仪来捕获输出波形。这两个模型都没有使用 notify-wait(通知-等待)模块对,因为它们独立于其他通道运行,只在启动点上同步。
在图10中,示波器捕获到的执行结果显示:每个通道在相同时间启动,并且并行执行。
图10 在示波器上捕获的6通道执行结果在图11中展示了通过 Python 开发的 GUI 仪表板绘制的 SMU 通道采集数据。这复制了器件数据表上通常会显示的表征测试结果。用于执行此示例的代码可在 Tektronix Github 获取。
图11 使用Python绘制的6个通道的测量数据结论
该示例展示了在 6 个通道上并行运行,并执行 4 个彼此独立、但各自需要不同操作和不同同步水平的任务。这种并行测试应用可以通过 TSP-Link™ 同步触发模型,进一步扩展到更多主机。MP5000模块化精密测试系统通过采用可自定义、用户友好的触发模型,旨在实现高密度和高吞吐量测试。它提供了从验证到生产,构建最适合的自动化测试系统所需的灵活性。
“掌”握科技鲜闻 (微信搜索techsina或扫描左侧二维码关注)










