运营商财经网 实习生周颖/文
近日,北京汇源现任总经理王清汉发布《致北京汇源全体员工的公开信》,指责公司个别高管擅自挪用公司账户资金,汇源公司内部矛盾再次引发公众热议,运营商财经网试图对此进行梳理。

原股东掌控官方公众号指责新股东尚有8.5亿元未到账
2021年汇源被法院宣布“破产重整”,2022年6月其重整计划获批,上海文盛资产管理股份有限公司作为重整投资方,成为公司控股股东,并通过诸暨文盛汇承诺三年内分三期注资16亿元,换取汇源60%股权。
但8月9日,汇源官方公众号发布《致全体股东及转股债权人的公开信》,指责文盛资产出资不实。文中提到,文盛资产承诺的投资总额中尚有8.5亿元未到账且已逾期一年以上,北京汇源曾11次催缴但仍未实缴,而已到账的6.47亿元全部由文盛资产直接管控,未投入北京汇源的生产经营活动,文盛资产不应享有60%的股东权益。
看来,北京汇源的微信公众号控制在原控股股东手里。
新股东怒而发员工公开信进行反击
王清汉是代表上海文盛资产管理股份有限公司的,估计看到上述文章气坏了,于是发了公开信。
他在公开信里称,“重整后的北京汇源在2023年和2024年度共计实现了近8亿元的净利润。历史累计的七十余亿元亏损也因为重振而形成的资本公积金得以填补。2024年底,公司财务负责人发现并书面报告,在未经董事会审议批准、且公司财务负责人明确反对的情况下,个别高管擅自决策或授权无权人员,向原控股股东河北汇源及其关联企业支付了明显超过正常合同约定金额的预付款”。
他在公开信里还称,“在公司董事会和财务负责人明确要求规范资金支出,停止违规支付的情况下,个别人员仍然继续向上述公司继续支付高达数亿元的资金。另经查询公司银行账户发现,除股东增资款账户的资金未被挪用外,现公司其它账户原有的数亿元资金已经被挪用一空”。
一个掌控北京汇源 一个是河北汇源
北京汇源此次公开指责公司大股东,将汇源内部资本方与管理方的矛盾展现在了公众眼前。
而且,从公开信中可看出,北京汇源现在是在王清汉控制下,原控股股东则是河北汇源。

一个要重新刻公章 另一个说对方私刻公章
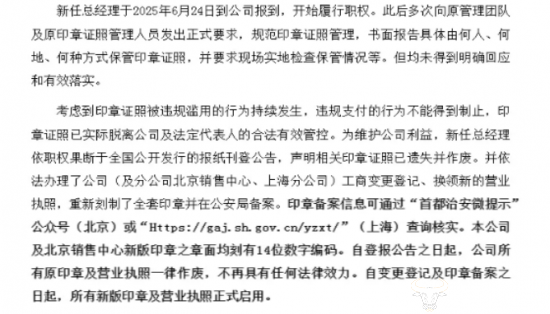
而使双方纠纷进一步加剧的就是汇源的公章保管权。王清汉在《致北京汇源全体员工的公开信》中透露,自他6月被聘任为总经理以来,历时三个月仍未能完成工作交接。信中表示,北京汇源管理团队拒绝向其透露印章证照保管地点及相关保管情况,为此,王清汉在报纸刊登公告,称相关印章证照已遗失并作废,要刻制新公章并重新办理工商变更登记。

这一做法使双方矛盾进一步激化。9月12日,北京汇源官方公众号上再发严正声明,指责文盛资产提供虚假资料违法私刻北京汇源公章,并表示已报警处理,市场监督管理局也已立案调查。
而此次公章纠纷甚至干扰到了公司的正常经营,截至目前汇源集团在抖音、天猫等电商平台的产品均已下架,店铺出现大面积断货的情况。
文盛资产曾提到力争汇源在三至五年内实现A股上市,然而三年过去了,汇源上市毫无动静,反而是公司内部斗争越来越激烈,汇源重整最终结果如何,运营商财经网将持续关注。
(责任编辑:康玲华)
“掌”握科技鲜闻 (微信搜索techsina或扫描左侧二维码关注)










