
低空经济保险在财产损失险、责任险等领域已取得初步成效,但保险供给仍存在“基础风险覆盖为主、新兴风险适配不足”的特点,并面临如精准定价、研发端保障覆盖不足及定损争议等挑战
文|杨芮
编辑|袁满
在湖北竹山县,只要66块钱,就能在家门口“打飞的”出行成为现实;在深圳,奶茶和热腾腾的一日三餐可以穿越摩天大楼,半小时甚至十几分钟便可从天而降;在湖北襄阳市,载有血液标本的无人机能够通过空中走廊9分钟直达有需求的院区;在新疆精河县,棉农的千亩农田正由AI飞防系统进行毫米级施药……
从快递无人机到空中救护车,中国低空经济规模今年将突破1.5万亿元。但如果无人机在执行任务中遇到危险,比如无人机外卖砸中豪车、植保无人机操作失误导致果园损失、工业无人机出现故障等等,每起事故造成的损失都远超企业风险阈值。
当万亿级低空经济振翅腾飞,谁来为风险买单?
保险业正在发力“护航”这一新质生产力发展领域。5月7日,国家金融监督管理总局局长李云泽在国务院新闻办举行的“一揽子金融政策支持稳市场稳预期”发布会上表示,要强化保险保障,加快制定科技保险高质量发展的意见,更好发挥风险分担和补偿作用,支持更多以共保体方式为重大科技攻关提供保险保障,推动研发机器人、低空飞行器等新兴领域的保险产品,切实为企业创新发展保驾护航。
多位业内人士在接受采访时表示,在低空经济产业链中,保险业务有广阔空间。在产业扩容的情况下,从上游生产制造,中游的各类系统与集成及低空产品,如eVTOL、通用航空、无人机等,以及下游各类运营主体的财产损失和责任风险的转移需求,都为保险行业提供了更广阔的生态空间。
为低空经济“护航”,保险业还在持续创新探索中。8月29日,全国首个低空经济共保体在重庆成立,为织密低空经济防护网提供了新的借鉴。据了解,共保体共有19家成员单位签署合作协议,并与16家企业完成项目签约,风险保额达6115万元。
重庆金融监管局财产保险监管处副处长王树锋8月29日表示,过去低空经济领域的保险主要是保机身,对于数据安全之类的新兴风险,单个保险机构承保是有顾虑的。通过共保可以实现风险的共担,提升低空经济产业的保障程度,共保体将制定统一的承保理赔标准、风险减量服务标准,持续改善低空领域的保险体验。
值得关注的是,在“渝低空保”产品中,覆盖了无人机责任、航空产品责任、科技转化、网络安全四大领域,构建全产业链风险防护网。其中,无人机责任险备受关注,被业界认为是未来无人机强制保险在全国落地的前奏。
此前在去年4月,深圳金融监管部门指导曾发布了全国首个“无人驾驶航空器第三者责任保险示范性条款”,当时被业界解读为监管部门出台的未来无人机强制保险规则的雏形。据了解,在该示范条款一年的运营经验的基础上,已经由深圳市保险行业协会形成了对应的承保指引文件,并被纳入深圳市地方标准中,以期为承保和理赔服务提供范式。
“在‘低空经济’的概念热点到来以前,虽然保险行业已经在无人机领域有所涉足,但是在产品创新等方面进展相对缓慢,产品供给比较单一。随着低空经济成为战略性新兴产业,面对低空经济层出不穷的新场景、新应用和新需求,保险行业不断加快产品创新速度,推出了首个地区性第三者责任险示范条款、首个低空经济运营责任险条款、首个低空经济物流综合责任险产品等一系列创新成果,走上了创新发展的‘成长期’和‘快车道’。”中再产险产业金融部/航运保险中心特险条线负责人严贤怀分析。
目前,低空经济保险在财产损失险、责任险等领域已取得初步成效,实现了从无到有的过程,但保险供给仍存在“基础风险覆盖为主、新兴风险适配不足”的特点,并面临如精准定价、研发端保障覆盖不足及定损争议等挑战。
2024年7月4日,人保财险广东分公司与亿航智能签订了全国首单“低空飞行器专属保险合作项目”,为首批EH-216S无人驾驶载人飞行器提供专属风险保障539万元。小鹏汇天相关负责人曾透露,在此前小鹏汇天的新品发布会上,用户最关心的问题除了产品本身的安全之外,是否有保险可保也被多次问及。
在位于四川天府新区的纵横股份鹏飞科技园内,纵横股份常务副总经理、董事会秘书李小燕告诉《财经》,“我们是行业内第一家给工业级无人机投保险的公司,我们也参与了相关保险的保障方案、赔付标准等流程,为保险公司提供无人机相关的数据支持。”
据生产车险相关负责人介绍,“和普通的民用无人机不同,我们生产的工业级无人机部分型号售价要达到上百万元。”就和纵横股份的合作,人保财险成都分公司相关负责人透露,截至2025年4月,人保财险成都分公司已在无人机测绘勘探、电力巡检、应急救援等多个作业场景领域与纵横股份开展合作,累计承保机身险及第三者责任险的保额达3700余万元。
无论是民用无人机,还是工业无人机等相关企业都在寻找“风险解药”。据记者多方调研,无人机企业在运营全流程中均需通过保险覆盖多环节的风险,按照低空经济的生产制造、运营飞行、低空保障和综合服务四大领域拆分,对应的主要相关保险包括:在低空制造领域,主要是生产商需要考虑的科研试飞、批生产试飞的机身险和第三者责任险,产品责任险和自身测试场地的责任险、质量保证及延长保证等;在低空飞行领域,更聚焦于运营人的第三者责任险和机身险保障,与车险比较类似;在低空保障领域,对于机场的停机和存放活动、加油、清洗等方面,对于空管和低空导航的空中交通规划、引导和指挥等方面,对于飞行器的运行维护保养维修等方面,都有存在相互间的责任侵害和赔偿可能性;在综合服务方面,也是责任风险的潜在需求相对较高。

根据中国航空运输协会发布的2023-2024年度《中国无人机发展报告》数据显示,截至2024年8月底,我国无人机实名登记共计198.7万架。截至目前,我国无人机经营性企业已超过1.7万家。目前,A股低空经济产业链个股共有70家上市公司,主要集中在沪深A股和北交所新三板。
另据工信部赛迪研究院发布的《中国低空经济发展研究报告(2024)》显示,2023年中国低空经济规模为5059.5亿元,增速高达33.8%。据中国民航局预测,到2025年,中国低空经济的市场规模将达到1.5万亿元,到2035年更有望达到3.5万亿元。
近年来,国家持续释放政策红利,低空经济发展框架更加清晰。2024年初,低空经济首次被写入《政府工作报告》,并被工业和信息化部等四部门联合认定为战略性新兴产业。
工业和信息化部装备工业发展中心副主任、低空产业联盟秘书长刘法旺对《财经》表示,在国家宏观政策指引下,地方政府积极发布政策规划,加快示范应用,支持低空产业创新发展。与此同时,我们对相关政策文件的关键词进行了聚类分析,主要包含产业、应用、基础设施、制造、服务、空域、创新、试点等内容。可以看出,各地政策规划关注的重点存在不少相似之处。
产业基础方面,中国低空装备快速崛起,新一代信息技术支撑有力,具备了一定的竞争优势。低空装备领域,2024年,中国民用无人机产量约700万架,实现产值约500亿元,出口无人机372.3万架,出口额超150亿元。信息通信领域,截至2025年7月末,中国5G基站总数达到459.8万个,比上年末净增34.8万个,占移动基站总数的36%。
刘法旺总结,“总体来看,我国低空产业呈现良好发展态势、未来可期,但风险和挑战不容忽视。优势主要有三大方面,一是中国具有新型举国体制优势、超大规模市场、丰富应用场景、海量数据资源等独特优势;二是中国工业具有体系全、品种多、规模大、网络设施强的比较优势;三是地方政府发展产业的积极性高,组织、动员、协调能力强。与此同时,风险挑战也不容回避。一是低空产业发展路径尚在探索,技术路线百花齐放,市场需求存在碎片化风险,部分地方可能还会存在重复投资、投资浪费等问题;二是伴随产业、技术等跨界融合,安全风险更加复杂多元,安全管理压力更加凸显;三是跨部门协同、央地联动管理需求增多,高效便捷的综合管理体系有待加强。”
多家险企抢滩
低空经济发展大势下,多地也进一步对低空经济保险保障展开探索。
近日,深圳市出台全国首部《深圳经济特区低空经济产业促进条例》,深圳市保险业协会发布《深圳地区无人驾驶航空器第三者责任保险服务指引》;江苏苏州落地全国首单低空运营管理责任保险;浙江新昌将低空经济纳入新质生产力投融资实践。
契合无人机企业的需求和多地发展低空经济的趋势,保险机构亦在加速布局。目前市场已初步开发航空器机身险、运营责任险等基础险种。在政策支持与市场探索基础上,低空经济保险加速向场景应用端延伸。
具体而言,低空经济保险主要可分为两大板块,传统通用航空保险和新兴无人机保险。经过多年的发展,目前主流保险公司均已深度参与其中,市场上绝大多数可保标的无人机资产都已配置相应保险产品。另据瑞再研究院数据显示,中国低空经济相关保险产品日益丰富,三成以上的财产保险公司已开展相关业务。
《低空经济新兴风险治理与保险创新白皮书》显示,中国现有低空经济保险产品主要分为财产保险、责任保险和意外保险三大类,已基本覆盖对飞行器、飞行器驾驶员与乘客、地面公众、网络和数据安全风险的保障。但对于低空经济新兴应用场景,以及“黑飞”“违飞”等行为造成的社会安全风险,市场上尚未有成熟的保险产品。

以非车险与责任险的发展经验与市场深度评估,瑞士再保险预计,低空经济保险市场规模在2035年有望达到80亿-100亿元。
据严贤怀分析,在“低空经济”的概念热点到来以前,头部保险公司的特殊风险团队结合其自身专业化经营的优势,已经在无人机领域有近十年的超前尝试,以商业化的方式自发地积累了一些保障和服务经验,完成了低空经济保险第一阶段的“初代探索”和“原始积累”。随着低空经济成为战略性新兴产业,在金融业做好“五篇大文章”的指导下,许多保险公司开始涌入低空经济领域,结合自身的资源禀赋,如市场地位、行业优势或者股东资源等,在产品、模式和机制方面积极推动业务创新,开启了低空经济保险发展的第二阶段,走上了创新发展的“成长期”和“快车道”。
在各家保险机构的布局中,呈现出在不同地区,针对不同市场特点和企业需求进行不同保障的新特点(见表3)。

如人保财险针对亿航智能的需求,曾在2024年7月4日,与亿航智能签订了全国首单“低空飞行器专属保险合作项目”,为首批EH-216S无人驾驶载人飞行器提供专属风险保障539万元。再如在低空经济产业较为发达的成都市,人保财险提供的保障规模较大,据人保财险成都市分公司机构业务部主管刘红君介绍,成都市提出打造“中国工业无人机第一城”的目标,人保财险成都市分公司自2018年以来累计为300余家低空经济企业提供超56亿元风险保障。
头部险企对低空经济保险产品的供给相对成熟,中国太保产险相关负责人对《财经》表示,中国太保产险自2014年开始为无人机行业保驾护航,累计为无人机客户提供超过200亿元的风险保障,为深圳、重庆、陕西、浙江、四川等多个政府献计献策。平安产险党委副书记、监事会主席石合群则表示,目前,平安产险已构建了覆盖无人机研发、生产、运营的全生命周期保险产品矩阵。
作为“保险的保险”,中再产险在发挥再保主渠道数据集约优势和精算定价核心能力的基础上,不断赋能各家险企,在低空经济领域持续探索创新。中再产险总经理王忠曜表示,去年,中再产险联合太保产险发布了“低空经济第三者责任险”创新产品,近期,中再产险联合苏州东吴保险推出“安翼计划”,为运营管理方建立系统化风控体系。此外,在模式创新上,中再产险还联合国寿财险推动保险与空域监管体系深度融合。
从“保基础”到“保精细”
2024年9月,有一架大中型无人机在江苏盐城撞向居民住宅,2024年12月,一架大型无人机失事撞向湖北荆州奥体中心,引发了广泛关注。同时,无人机事故导致的电网断电等间接损失的责任事故判例已经越来越多。
除了有大型无人机坠落造成的数千万、亿元级别的巨额损失需要风险保障,如农用无人机在个人使用中亦有风险,2024年在湖南湘阴县,曾发生过农户在使用无人机喷洒农药时,机器突发故障脱离指定的飞行路线并从天降落,砸伤人的案例,赔付金额达到11万元,由于农户购买农业无人机的同时购买了农业植保机三者险保险,由保险公司分担了损失。
低空经济中的风险保障必不可少。2023年6月28日,国务院和中央军委正式发布了《无人驾驶航空器飞行管理暂行条例》(下称《条例》),是中国首部针对无人驾驶航空器的行政法规,其中规定:“使用民用无人驾驶航空器从事经营性飞行活动,以及使用小型、中型、大型民用无人驾驶航空器从事非经营性飞行活动,应当依法投保责任保险。”
目前,低空经济保险产品的供给已经告别了从无到有的“保基础”阶段,正向定制化、精细化、全面化进阶。国家金融监督管理总局亦曾强调,保险为低空经济服务,加强对低空经济的保险研究应用,为低空经济领域提供适配的保险保障方案。
顶层设计出现强制投保的概念是低空经济保险的关键里程碑,政策的不断落地也为低空保险市场打开“闸门”。
不过,据上述中国太保产险相关负责人分析,“虽然低空经济(无人机)保险成为刚性需求,但从供需来看,整个市场体量虽然较大,但市场转化率还比较低,保费体量与市场体量不成正比。”
另据阳光财险相关负责人分析,从现实来看,低空经济的“腾飞”速度远快于保险产品的“跟飞”速度。目前,市面上针对低空场景的专属保险仍较为有限,条款定义、责任界定、数据应用等方面仍处于起步阶段。部分传统险种难以覆盖飞手失误、链路丢失、数据风险等新型情形。
目前,在低空保险的探索上,单一机身险正向“综合险+责任险+运营险”的矩阵扩容。据人保财险成都市分公司相关负责人介绍,人保财险目前针对无人机保险的新模式是“全周期保险保障服务矩阵”,如在试飞基地的保险创新:在北川无人机试飞基地,与九洲集团合作构建立体化保障体系,为试飞无人机提供机身及配套设备意外损失保险,覆盖多种突发风险;此外,如专属试飞保险保障测试过程中因技术验证、气象突变导致的试飞事故,第三者责任险为地面人员伤亡、财产损失构筑安全屏障,助力基地建设等。
2025年6月,东吴财险推出全国首个面向低空经济运营管理方的专业运营责任保险产品——“安翼计划”正式发布并实现首单落地,填补了国内低空经济运营责任保险领域的空白,为低空经济产业的发展提供了坚实的风险保障。2025年8月,太保产险发布了国内首个“物流企业无人驾驶航空器低空综合责任保险”新产品,涵盖了低空物流企业全场景的责任风险保障,填补了细分领域的空白。

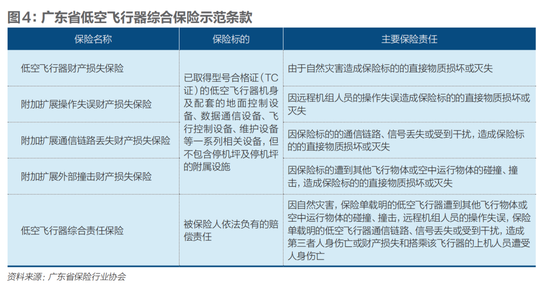
作为全国低空经济保险先行区,广东省保险行业协会曾制定“广东省低空飞行器综合保险示范条款”,以“基础保障+风险扩展”的模式,主要承保自然灾害、操作失误、外部撞击、通信链路丢失和信号干扰导致的低空飞行器本体和配套设备的物理损毁、第三者人身伤亡或财产损失以及上机人员人身伤亡,被业界认为是无人机保险的创新示范。
而在重庆发布的“渝低空保”中则直接将无人机责任险、航空产品责任险、地面第三人责任险和操作员责任险四类责任险囊括其中,6115万元的风险保额只是起点,随着更多城市跟进这一模式,无人机产业将逐步迈入“强制保障+自愿补充”的成熟阶段,共保体也将成为新的尝试模式。
不过,低空保险要真正飞得稳,仍面临定价、保障覆盖不足及定损争议等挑战。
上述太保产险相关负责人还补充,目前,无人机保险主要包括航空器综合险,无人机机身险、无人机三者险、飞手意外保险、无人机机库保险等。无人机当前主要就是代替人力去执行重复或高危的作业任务,损失往往具有高频高损的特性,但由于目前无人驾驶航空器和有人驾驶航空器的保有量还不大,并且使用的场景还不成熟,如过度拆分使用场景和责任因子,可能导致精算定价波动性过大,不利于产品供给的长期稳定性。但不同类型的无人机风险呈多样化,大型无人机风险集中,而中小型无人机则风险相对分散,农林喷洒等领域整体赔付不理想,新技术、新机型市场承保能力紧缺。
无人机保险目前还亟待在产品定价和法律及执行层面进行完善。一方面是数据支撑上,无人机类型多样,且面临新型应用场景。目前行业缺乏长期、细分的风险数据积累,这导致保险公司难以精准量化风险,定价较为粗放,目前还主要按“机型+使用场景”初步分类。未来,产品定价仍需细化至机型型号、零配件、飞行区域等维度,构建无人驾驶航空器定价模型,匹配更专业化的精准定价。另一方面,低空经济保险条款与产品矩阵亟待补充,风险防范将覆盖低空经济的全维度全周期。
《低空经济新兴风险治理与保险创新白皮书》中指出,低空经济保险在支持低空经济快速发展的同时,也面临诸多挑战,如空域融合与运行复杂性加剧责任界定与理赔难度,政策法规与行业标准体系滞后于业态创新,新型风险监控评估机制缺失,产业信息孤岛阻碍协同风控、精准定价及高效理赔,逆选择、道德风险和心理风险影响行业可持续发展等。其中,受到业界普遍关注的还有强制保险制度模糊,保险还需应对算法缺陷、数据偏差、系统失效等新型责任风险,但相关风险评估模型与监管范式尚未建立等。
应对这些风险保障难题,严贤怀补充,保险行业经过低空经济发展“第一阶段”的铺垫,走出了低空经济保险发展的“第一增长曲线”。但是,在当前低空经济快速发展的热潮下,预计还需要在“第二阶段”花费一段时间去解决这些复杂的问题,走出“第二增长曲线”。
一是针对差异明显的风险,需要重点提升定价能力,合理识别风险和厘定价格,确保业务经营的可持续性;二是保险产品矩阵仍有待补全。面对不断发展和快速变化的低空经济业态,低空经济的产品还比较单一,需要根据不同的客户和场景的保障需求,加快产品创新的步伐;三是服务模式需要进一步升级,从传统的线下VIP定制化服务,到To B、To C和To G的全方位服务;从原来的不到百起的年均赔案,到数万起年均赔案,都需要保险行业更好地组织人力物力,提升承保理赔和服务的能力,更精准高效地贴合低空经济产业的风险需求,赋能低空经济高质量发展。
未来,低空经济保险条款将与产品矩阵持续补充扩容,强制第三者责任险产品将上架和推广;针对不同的风险、场景和模式而制定合理的、定制化的产品也会不断出现,既包括对于生产制造企业、运营企业和保障企业的不同产品逻辑,也包括不同应用场景,如农业、巡检和安防的各自风险特征与需求。再进阶一步,低空经济保险将结合模式定制化产品,例如与空中交通管理机构、低空经济管理结构的标准化对接和运行带来的定制化产品均将出现并推广。
(作者为《财经》记者)
题图来源 | 视觉中国
版面编辑 | 张生婷
“掌”握科技鲜闻 (微信搜索techsina或扫描左侧二维码关注)










