今天,抖音电商公布了对“诱导第三方”相关规则的最新修订公示,包括《商家-诱导第三方细则》和《创作者「诱导第三方」实施细则》。
新规在违规定义、情节判定和处罚力度上全面加码,释放出一个明确信号:引流到第三方的行为,成本将远比过去更高,后果也更严重。
新规的惩罚在多个维度上更加严厉:尤其是对于“情节严重”或“情节特别严重”的行为,违约金/罚金门槛提高,同时惩罚方式更重,这都意味着商家/创作者违规成本上涨。
值得一提的是,这次修订也是对近期平台屡屡曝光的投资理财类诈骗事件的直接回应,新规也将于9月29日开始生效。

创作者「诱导第三方」实施细则新规
根据官方公示,新规在以下几个方面有实质性变动:
一是违规情形计次逻辑更细化。
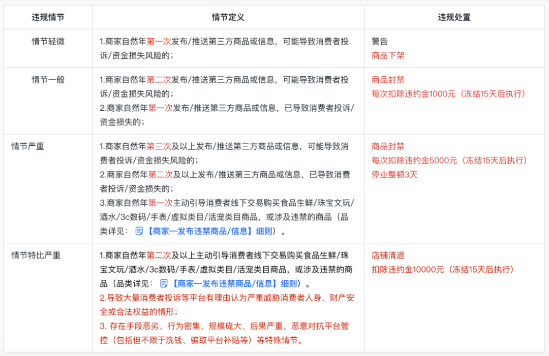
具体来讲,在“诱导第三方”的“计次逻辑”(即违规次数的统计方式)上进行了调整,明确哪些情节属于一般违规、严重违规或特别严重违规,并对重复、累犯、投诉严重等情节加重处理。
还在“商家-诱导第三方细则”中,情节特别严重一栏增加了:
- 导致大量消费者投诉 【下载黑猫投诉客户端】等平台有理由认为严重威胁消费者人身、财产安全或合法权益的情形;
- 存在手段恶劣、行为密集、规模庞大、后果严重、恶意对抗平台管控(包括但不限于洗钱、骗取平台补贴等)等特殊情节。
商家【诱导第三方】细则新规二是处罚力度明显提升。
如罚金/违约金数额增加,尤其是在商家端,情节严重/情节特别严重的违约金标准比之前提高,具体数字分别“从之前的200元提升至5000元”、“从之前的500元提升至10000元”。
除了罚款外,处罚手段也更为多样、加重,包括但不限于:商品下架、永久关闭商品分享功能、商品封禁等,重复与严重情节将触发“店铺清退”等最严惩罚。
例如,商家诱导第三方,导致大量消费者投诉等,平台有理由认为严重威胁消费者人身、财产安全或合法权益的情形,除了扣除违约金10000元,还会面临店铺清退的情形。
这些措施直击商家与创作者的经营命脉,违规者几乎没有侥幸余地。
事实上,此次规则升级与近期抖音电商的专项治理密切相关。9月,平台在“严打投资理财类引流诈骗”专项行动中,已经清退了179家违规店铺,永久关闭334个达人的电商权限。
这些引流诈骗案件大多有相似套路:
以“投资理财书籍”为噱头卖低价商品,下单者收到密码箱或木匣,在其物品上贴二维码,引导用户扫码获取密码后安装第三方软件,最终将其诱导进入虚假投资平台诈骗。(详情阅读:骗子也开始盯上了包裹卡?)
这种行为几乎就是“诱导第三方”的典型场景,既严重损害了消费者权益,也让平台声誉面临巨大挑战。新规正是对此类案例的制度化回应。
因此这次新规中,也将以下两类行为列为情节特别严重范畴,并提高了处罚标准:
- 导致大量消费者投诉等平台有理由认为严重威胁消费者人身、财产安全或合法权益的情形;
- 存在手段恶劣、行为密集、规模庞大、后果严重、恶意对抗平台管控(包括但不限于洗钱、骗取平台补贴等)等特殊情节。
这次修订,既是对近期引流诈骗乱象的直接回应,也是抖音电商在“双11战役”前的重要防火墙。
商家与创作者们若不迅速调整经营行为,新规带来的处罚成本将不容小觑;而对于广大用户来说,这一系列规则升级,则有望减少受到诈骗的风险,提升平台使用安全性与信任度。
对此,你怎么看?欢迎评论区一起留言交流。
注:文/见实,文章来源:见实(公众号ID:jianshishijie),本文为作者独立观点,不代表亿邦动力立场。
“掌”握科技鲜闻 (微信搜索techsina或扫描左侧二维码关注)










